品牌营销,选蓝狮问道
在当前互联网流量见顶的背景下,社交产品的增长逻辑已从粗放的“流量获取”转变为精细化的 “关系与场景构建” 。对于寻求突破的社交产品而言,B站(哔哩哔哩)这座拥有超3.76亿月活用户、以强兴趣圈层和深厚社区文化著称的“兴趣之城”,正成为不可或缺的核心战场。这里的年轻用户不仅是内容消费者,更是积极的参与者、表达者和关系寻求者,与社交产品的核心诉求高度同频。
本文蓝狮问道运营团队将系统解析社交产品在B站的营销价值、核心资源位、投放策略,并提供实战案例参考,助你在年轻人心中成功构建下一站社交目的地。
第一章:为什么B站是社交产品的“必争之地”?——从流量场到关系场
社交产品的成功,关键在于能否为用户提供不可替代的情感价值与关系连接。B站的独特性恰好为此提供了肥沃的土壤:
用户与场景的高度契合:B站的主流用户是Z世代(1995-2009年间出生),他们是“孤独”与“渴望连接”的一代。他们活跃在超过7000个文化圈层中,从二次元、国风到硬核科技、学习,天然的圈层属性为“兴趣社交”提供了完美的切入场景。用户因共同兴趣(如追同一部番、喜欢同一位UP主)而产生深度互动和认同感,这正是新型社交产品梦寐以求的“冷启动”环境。
内容形态驱动的深度信任建立:B站的PUGV(专业用户创作视频)生态,尤其是中长视频,使得UP主与粉丝之间能建立远超其他平台的信任关系。这种基于内容共鸣的“准社交关系”,使得UP主的推荐和体验分享,具备极强的“朋友安利”属性,能有效降低用户对陌生社交产品的防备心理,提升尝试意愿。
从“触达”到“沉浸”的营销纵深:与信息流广告的单次触达不同,B站允许品牌通过内容系列、互动活动、社群运营等方式,长时间、多触点地浸润在用户视野中。这种沉浸感有助于讲述复杂的品牌或产品故事(例如,传达一个社交App独特的社区文化或匹配机制),培养用户的认知与期待,实现从“知道”到“好奇”再到“加入”的深度转化。
第二章:核心资源位解析——常规与原生双轮驱动
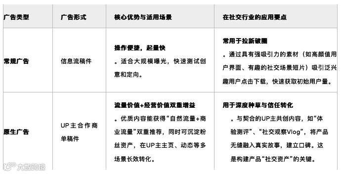
根据您提供的SOP文档,B站为社交行业主要提供两大类效果广告资源位,二者需组合使用:
策略提示:不应将二者割裂。理想模式是 “原生内容定调种草,常规广告放大收割” 。即先用原生广告在核心圈层建立信任和话题,再利用常规广告瞄准被内容触达或产生相关兴趣的人群进行高效追投,形成营销闭环。
第三章:四步核心投放策略——从定位到破圈
第一步:精准定位——找到你的“初始居民”
在B站盲目泛投等于浪费资源。必须根据产品类型,锚定核心兴趣圈层:
兴趣/内容社交类:深度绑定动画、游戏、音乐、舞蹈、知识等垂直分区。例如,一个主打“一起看番”的社交App,应首先攻坚动画区。
声音/语音社交类:瞄准音乐、电台、聊天相关标签,以及与“陪伴”、“声控”文化强相关的创作氛围。
恋爱/情感社交类:可切入生活、娱乐、影视分区,内容上关联“情感话题”、“恋爱观讨论”、“CP文化”等。
社群/社区类:寻找有强组织性和身份认同的圈子,如“战队”、“偶像应援”、“考试学习”等。
第二步:内容共创——讲一个“入戏”的故事
内容策略决定转化深度。避免硬广,尝试以下方向:
场景化体验Vlog:邀请UP主以第一视角记录使用产品一周的体验,展示如何通过产品结识同好、解决孤独、获得快乐。重点呈现真实、有趣的互动瞬间和情感收获。
社会实验与话题营销:发起一个与社交相关的话题,如“和陌生人用XX软件连麦学习一天会怎样?”,制造具有传播性的内容事件,引发站内讨论和二次创作。
功能创意演绎:将产品的核心功能(如语音匹配、兴趣小组)进行创意化演示。例如,让音乐区UP主通过产品的“音乐匹配”功能寻找合唱伙伴,并共同创作一首歌。
第三步:资源位组合与投放优化
启动期:以原生广告(UP主商单)为主,选择3-5位与产品调性高度契合的中腰部UP主进行深度内容共创,在核心圈层内建立初始口碑和种子用户。
增长期:采用 “原生+常规”组合拳。将优质的UP主共创内容,通过商业起飞工具进行加热,突破UP主自有粉丝圈。同时,以这些内容的高光片段作为素材,制作常规信息流广告,对兴趣人群进行精准扩量。
破圈期:结合B站平台级节点(如毕业季、七夕、跨年)制造营销事件,利用搜索品专、互动彩蛋等资源拦截高意图流量,实现爆发式增长。
第四步:数据衡量与资产沉淀
社交产品的投放不能只看下载成本,需关注长效用户价值和品牌资产。
短期效果:关注点击率、下载转化率、次留/7留等。
中长期资产:利用B站MATES人群资产模型,追踪从“认知”到“认同”的用户心智沉淀过程。重点关注通过内容带来的官方号粉丝增长、话题页互动量以及用户自发产生的二创内容(UGC),这些才是产品在B站生态内健康生长的标志。
第四章:实战案例参考——声音社交App「回声岛」上市战役
背景:「回声岛」是一款主打“兴趣语音聊天”的社交App,用户可通过声音匹配进入不同主题的语音房间。
核心目标:在两个月内,低成本获取10万高质量核心用户,建立“温暖、有趣的声音社区”心智。
四阶段策略:
预热渗透(上线前1个月):
动作:秘密合作音乐区、电台区、ASMR区的5位中腰部UP主。
内容:UP主以“发现了一个神奇宝藏App”的角度,制作“用‘回声岛’寻找合唱伙伴/深夜读诗听众”的体验视频,强调产品“以声会友”的独特性和温暖氛围。
目标:积累首批高质量种子用户,在垂直圈层内形成小范围口碑。
引爆上市(上线首周):
动作:联合一位以“声音治愈”著称的头部生活区UP主,发布深度内容《我潜入陌生人的语音房间,听到了100个年轻人的故事》。
放大:对该头部视频及表现最好的中腰部视频进行高强度 “商业起飞” 投放,定向“孤独”、“社交”、“声音”等相关兴趣标签人群。
转化:所有视频挂载下载链接,评论区由官方号引导,发起 “留下你的声音暗号” 互动,并设立“UP主专属语音房间”作为彩蛋福利。
内容发酵(上线后2-4周):
动作:发起站内话题活动 #在回声岛遇到的神仙队友#,并设立创作者激励计划,鼓励用户分享自己的故事或创意语音片段。
效果:活动征集到大量UGC内容,其中部分优质故事被官方和UP主二次传播,形成了“内容反哺产品,产品催生内容”的良性循环,持续吸引新用户加入“寻宝”。
长效经营(长期):
动作:「回声岛」官方账号持续运营,定期举办“主题声音夜”直播活动,邀请知名UP主作为嘉宾主持,将用户从视频场景引导至App内的实时互动场景,完成生态闭环。
战果模拟:不仅达成用户量目标,更在目标圈层中树立了鲜明的品牌形象,用户留存率和活跃度显著高于传统渠道,实现了真正的“品效合一”。
在B站推广社交产品,本质是一场 “社区共建” 而非单纯的“广告投放”。成功的钥匙在于:尊重社区文化、提供情感价值、并通过优质内容成为社区叙事的一部分。当你的产品能够理解并融入年轻人的兴趣与孤独,为他们提供真实、有趣的连接可能时,增长便会随之而来。希望本指南能助您在这座“兴趣之城”中,成功找到并连接那些渴望共鸣的年轻心灵。
(注:本文内容由蓝狮问道官方运营团队整理,若有侵权联系删)
更多关于信息流广告、内容运营、投放指南可通过【蓝狮问道】官网或以下方式联系我们咨询

