点击蓝字
关注我们
白码近期上新了模板应用,覆盖多个行业场景,欢迎各位用户前往白码模板中心查看。
本期主要介绍的模板为“宿舍管理系统”,点击下方图片即可试用模板或了解更多信息!
宿舍管理系统
Template Description
服务场景
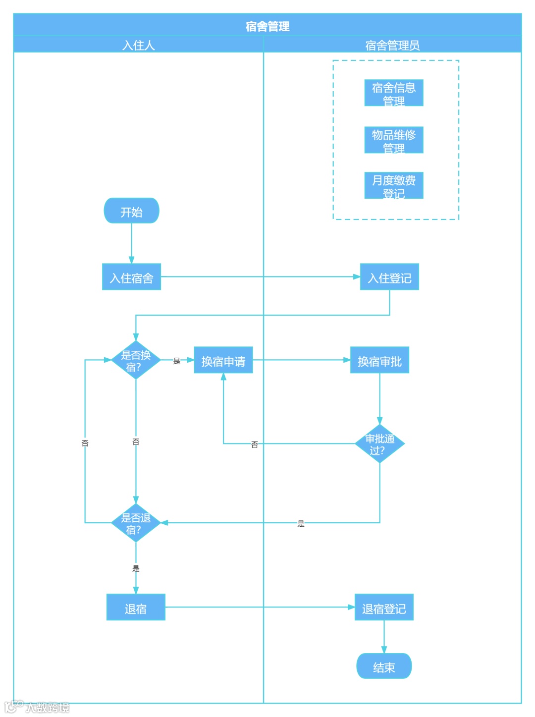
一个简易的宿舍管理软件,可以帮助宿舍管理员对宿舍进行管理,包括宿舍进步基本信息,入住情况,退换宿管理,水电费管理以及物品维修记录。
用户痛点
需要管理的宿舍房间很多,每间宿舍的各项信息比如类型、租金、入住状态、水电费等又各不相同,存储和查找都不方便。
宿舍入住人员众多,有时还需要处理退宿换宿的情况,需要清楚且及时的记录并更新入住状态。
每个月都需要统计水电费的使用情况,涉及到的数据很多,使用纸笔记录很麻烦还容易遗漏出错。
解决方案
宿舍信息管理:集中管理所有宿舍的相关信息,包含位置、价格、类型、入住情况、固定资产、水电费用等信息。存储安全,查找方便。
入住管理:实现入住登记和退换宿管理模块,无论是入住、退宿还是换宿,都有条理的记录,并且同步更新宿舍的入住情况。
月度缴费登记:实现月度缴费模块,清晰记录水电表读数和每一笔水电费。
欢迎各位白码用户下载体验模板应用,有任何使用反馈和修改意见都可以向客服反馈,我们会将持续优化更新,致力于为用户提供优质的服务和平台体验!
白码科技 · BAIMA
扫描二维码添加客服微信
有任何问题都可以询问客服哦~
点击“阅读原文”了解更多白码资讯!

