大数跨境

做外贸,尽信大神,不如无大神

做外贸,尽信大神,不如无大神 Terry正飞
2026-03-21
2
日更第382天。
前2看群里看到小勺子分享这个,有感而发:



我很认真的回了一句,真的吗?

这重要吗?这不重要。

这不重要吗?错,它太重要了。

我决定花点时间,好好「死磕」下这里面的「底层逻辑」。

因为我总感觉「哪里怪怪的,但又说不上来」。

于是,我问了ai以下问题:

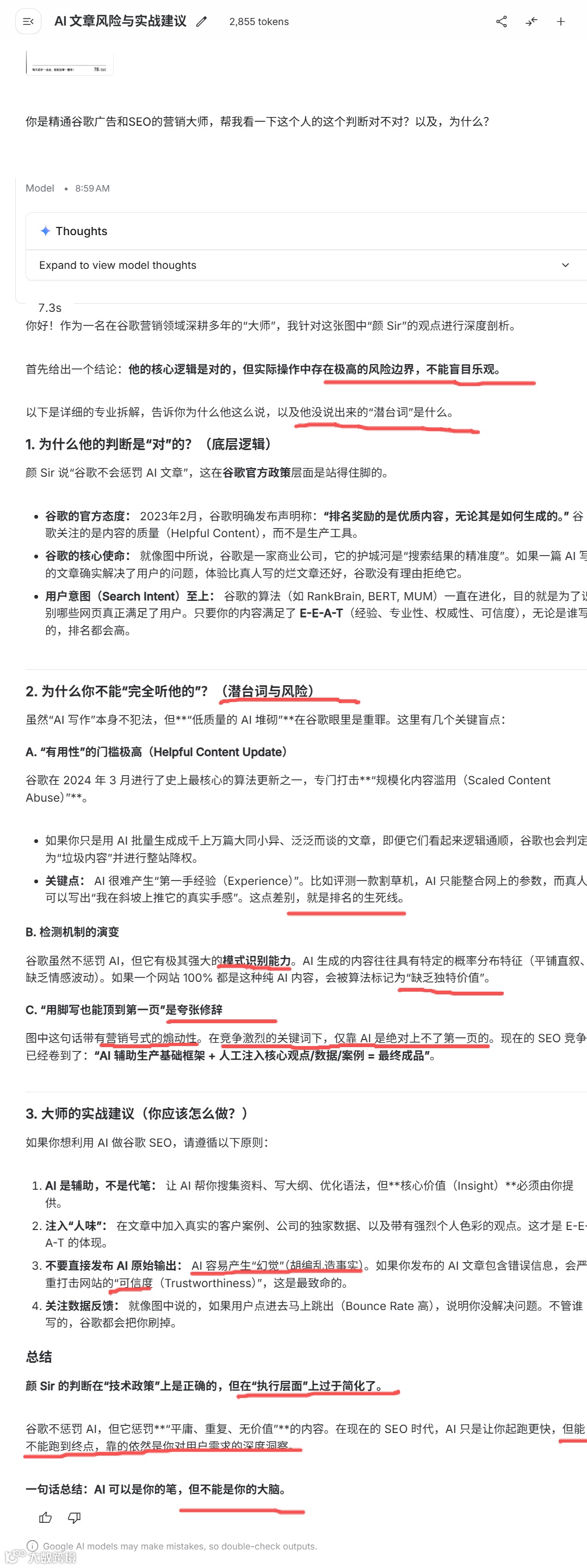
你是精通谷歌广告SEO的营销大师,帮我看一下这个人的这个判断对不对?以及,为什么?

ai的回答如下,关键信息我标注出来了:

几个关键词,「潜台词」「营销煽动」「盲目乐观」。

我又结合自己10来年做网站,做推广的经验,试着用逻辑去好好思考这个,其实大部人可能并不会深究的问题:



当然,真心感谢小勺子在群里的热心分享,


其实,很多东西已经无关外贸的技巧了,但我个人觉得,很多东西是比那些技巧,要重要的多——

逻辑,人性,营销,底层系统,等等。

有朋友正好分享了她的看法,


是啊,说真话的人,好像真的不太多了。

大家好像都喜欢你好我好大家好,不要做「低情商」的事哦,至于有没有用,没什么人care,只要——

感觉」有用。

反正,我“努力”了,我没做好,不是我的事了,如此心安。

这只是一个点,我看到的却是你的「底层认知系统」。

讲的更刻薄一点,有些东西是「正确的废话」,它们并不能帮你打开局面。

以及,很多人不会跟你讲的,要找到你「当前」的问题,去优先解决这些问题。

你缺询盘,研究什么邮件怎么写,谈判怎么谈,转化很重要……时间有限,机会成本太高了,这根本不是你当下的「主要问题」。

很多人外贸做的很痛苦的最深层原因是,你只盯着「细节」,却看不到「整体」。

更彻底点讲,你的脑子只是跟着别人在走,它很少真正属于你,而别人只想「把手伸进你的裤兜」。

他们,并不真的想帮你。

或者,更负责人说法是,能帮你的,其实只有你自己。

最后,还把一个久未露面的老朋友炸出来了,


嗯,我觉得她说的比我要好。

如果觉得有帮助,请帮忙3连:
💗
👍
转发,

爱你们🌹!
0,Stop List:给人建网站,代运营

1,Terry 私人微信 iflyterry666 (备注“Terry公号”);

2,外贸终身陪伴群(目前付费¥128/终身;外贸精英群(168/年,限老板,soho,外贸实战派);
3,付费文章合集:实操:如何快速找到国外客户邮箱(文章底部 目录 直达所有);
4,1V1,定制化咨询:线上¥888/时;线下¥1680/时

【声明】内容源于网络
0
0
Terry正飞
各类跨境出海行业相关资讯
内容 618
粉丝 0
Terry正飞 各类跨境出海行业相关资讯
总阅读12
粉丝0
内容618