日更第348 天
把“感觉”去掉。
商业决策,不依赖“感觉”。
可以参考,但要小心验证。
我的第一反应是,不要给自己设限,要去试。
我的直觉是,应该不至于。
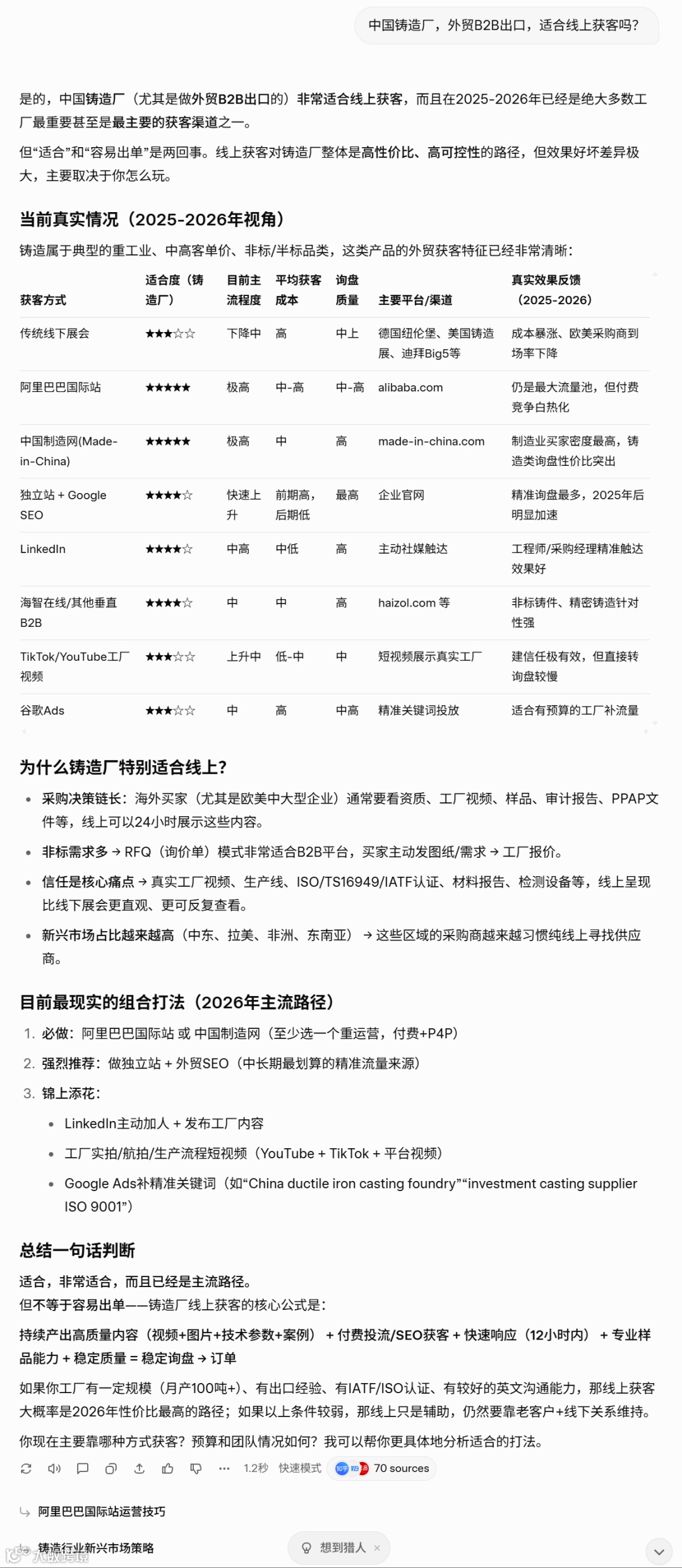
这种产品,机械类,B2B属性很强,小卖家不太可能会去买。企业去用,决策链路很长,采买一定需要做大量的调研。
而中国有绝对的供应链优势,即便某些高端的地方,目前要求做不到,但整体,应该没什么问题,在地球村,应该是属于独一档的存在。
所以我的判断是,不是不适合,是你暂时还不知道怎么去验证。
先丢到grok里面去做初步判断,毕竟我不懂这个产品:

接下来要做的是,我自己的专业能力和经验,去判断,它到底说的对不对。
然后去试。
试不出来,有可能是自己问题,也有可能是ai有问题。
那你要有分辨能力,到底是它的问题,还是你的问题。
它的问题,解决它。
你的问题,解决你自己。
怎么解决?
新课题,再去单独研究。
有2个地方,其实“说”的很好:

明明赛道对的,但是你自己不对(暂时的),这种时候,起码要给自己留下后路,千万不要下一个结论:这个渠道不行。
实际情况可能是,暂时的你,不行,你应该去解决你自己这个人本身。
人性其实为了“节约能量”,容易贴个标签“这个不行”。这种时候,真想破局的话,你要逆着人性来。
暂时做不到不要紧,起码,不要让自己/基因轻易的下个结论,把未来的路堵死。
我会怎么做?

再进一步做减法的话,SEO去掉,短期不做(基本的做好)。
然后呢?
大方向验证 google ads的可行性:




然后,点进去,你会看到,

这种时候,基本结论就有了:这条路可行。
再补一刀的话,

这种时候,该下结论就下结论了,需要你判断的时候,你要敢于去判断。
有点信心了有没有?
信心来自哪里?
来自数据和判断。
数据是google提供的,实实在在的,有同行在投谷歌广告。
判断逻辑来自哪里?
来自,同行应该脑子没毛病,不挣钱,一直撒钱给谷歌吧?
接下来,当然还有很多事情需要去做,网站,同行调研,谷歌学习,谷歌优化,自己下场实践……
但有一点,我已经深信无疑:我可以!(极大概率拿到结果)。
虽然我还没下场干活,但我望向远方,我知道,一会,阳光会从那边出来,铺满我这张丑陋的老脸。
1,Terry 私人微信 iflyterry666 (备注“Terry公号”);

