大数跨境

2021年中国稀土废料回收行业现状及前景分析

2021年中国稀土废料回收行业现状及前景分析 中国稀金谷大数据
2022-10-31
0
导读:点击上方蓝字关注稀金计算,更多精彩内容

点击上方蓝字关注稀金计算,更多精彩内容

华经产业研究院对稀土废料回收行业发展现状、行业上下游产业链、竞争格局及重点企业等进行了深入剖析,最大限度地降低企业投资风险与经营成本,提高企业竞争力;并运用多种数据分析技术,对行业发展趋势进行预测,以便企业能及时抢占市场先机。
一、稀土回收综述
稀土产业链可分为上游开采、中游冶炼、下游加工和终端应用4部分,稀土资源经开采后获得稀土矿石、稀土精矿、碳酸稀土、氯化稀土等,经冶炼得到稀土化合物、稀土氧化物、单一稀土金属、稀土金属合金等,再经加工得到稀土磁性材料、稀土催化材料、稀土发光材料、稀土贮氢材料等多种产品,广泛应用于风力发电、新能源车、变频空调、节能电梯、智能制造等行业中。
稀土废料回收利用是稀土供给的重要补充。作为不可再生的矿产资源,随着近年来稀土矿被大量开采,全球稀土储量越来越少。中国等稀土储量大国近年来加强了对于稀土资源和环境的保护,稀土开采和供应正在减少。在稀土资源开采总量得到保护性控制,而市场应用需求量却持续稳定增长的背景下,稀土回收企业通过对稀土永磁材料生产过程中产生的钕铁硼边角废料进行回收、加工,生产出再生稀土氧化物,使得稀土废料回收利用成为了稀土供给的重要补充。
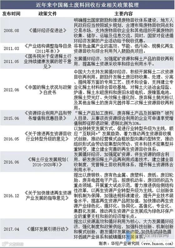
 二、稀土回收行业政策梳理
近年来,国家对稀土资源的开采实行指令性计划,进行保护性开发,并提出了逐步提高稀土资源利用率的政策要求。在资源开采总量得到保护性控制和市场应用需求量稳定的市场形势下,发展循环经济、提高资源综合利用率成为唯一可行的模式。因此,从各种含稀土的工业废料、渣料中提取利用稀土元素,转化成工业形态的稀土产品,对实现我国稀土资源可持续利用、节约能源和保护环境,具有重要意义。
三、稀土回收产业链
当前稀土回收利用行业主要的磁材废料来源于磁材生产商的机加工环节,这一环节大约会产生占总产出30%的材料损耗,主要由个体户进行收集,此外磁材生产的熔炼、制粉、烧结等环节也会产生一定的损耗,如能全部利用,则未来整体回收料的占比有望提升到产出50%的水平。具体产业链情形如下:
四、稀土回收行业现状分析
1、稀土市场现状
从稀土产量情况来看,我国是稀土矿第一大生产国,产量占全球总产量60%。截至2021年末,据USGS数据,中国稀土矿产量为16.8万吨,产量位居全球第一,占全球总产量60%。
从下游应用情况来看,2021年我国稀土主要应用在永磁材料、冶金/机械、石油石化等领域。其中永磁材料是稀土下游最大消费板块,2021年在消费结构中占比42%。
2、稀土市场回收现状
从稀土回收行业现状来看,据统计,2021年中国稀土氧化物产量为168000吨,稀土市场废料回收为92000吨。预计2024年稀土氧化物废料回收达到15.2万吨。
从细分品种氧化镨钕市场来看,据统计,2021年中国氧化镨钕产量为32337吨,稀土市场回收量为23000吨,行业总供给为55337吨。预计2024年中国氧化镨钕市场回收达到3.8万吨。
五、稀土回收行业竞争格局
伴随国家持续清理整顿不合法不合规的稀土资源回收利用项目,淘汰部分回收利用企业;同时伴随大集团、资本市场介入,导致更具资金、技术等优势的稀土资源回收企业在竞争中成功,预计稀土资源回收行业集中度将逐步提高。目前,明确具备扩产条件以及扩产预期的公司仅有华宏科技以及恒源科技两家,其中恒源科技新增废料处理产能3300吨,华宏科技新增废料处理产能达到28000吨。根据2020年稀土回收数据显示,氧化镨钕回收量为20000吨,华宏科技占比20%(鑫泰15%,万宏5%),前十大回收厂占比达到71%。预计2024年,华宏科技占比进一步提升至34%,前十大企业占比达到80%。
2、企业分布情况
从企业分布情况来看,我国稀土回收企业主要有39家,其中主要分布在江西、江苏,分别拥有23、6家稀土回收企业。从产量分布情况来看,江西省稀土回收企业回收产量占比达到67%。
六、稀土回收行业未来发展前景
1、资源再生和循环经济产业受到国家政策大力支持
十九大报告强调建设生态文明是中华民族永续发展的千年大计,必须树立和践行绿水青山就是金山银山的理念。国家大力贯彻绿色发展理念,倡导生态文明建设,提倡再生资源回收循环利用。近年来,国家出台了大量的法律法规和优惠政策来大力扶持发展循环经济产业,鼓励按照“减量化、再利用、资源化”原则,采取各种有效措施,以尽可能少的资源消耗和尽可能小的环境代价,取得最大的经济产出和最少的废物排放,实现经济、环境和社会效益相统一,建设资源节约型和环境友好型社会。
2、稀土资源综合利用是落实国家循环经济政策的有益实践      
相比原矿生产同类产品,稀土废料回收利用具有众多的优越性,工序缩短、成本降低、“三废”减少,合理利用了资源,减少环境污染,有效地保护了国家的稀土资源。发展循环经济、提高资源综合利用率成为满足下游市场需求重要补充。就稀土产业链的均衡健康发展而言,也必须建立以资源、能源高效利用为核心,以低消耗、低成本、低排放、高技术、高效率、高效益为基本特征的稀土产业增长模式,搞好稀土资源的合理开发利用,提高资源利用率,发展循环经济。近年来,我国稀土产业也已经将推动资源节约和综合利用工作作为稀土产业升级调整的优先方向,并且已经取得了积极成效。
3、有效缓解国内稀土行业供需矛盾
伴随着稀土材料加工和下游应用产业的发展,稀土工业废料的产生日益增多,其中含有大量的稀土和其他有价金属元素,因此,对各种稀土工业废料进行高效清洁利用有望成为缓解我国稀土供需矛盾的重要途径。以氧化镨钕为例,2021年国内回收氧化镨钕占总供给的31%,可以大幅缓解供需缺口。具体来看,2021年全球氧化镨钕产量约为7.3万吨,其中国内矿产出氧化镨钕31000吨,国外矿产出氧化镨钕19000吨,钕铁硼回收产出氧化镨钕23000吨。受总量控制指标影响,原矿端供给增速极为有限,但下游钕铁硼磁材需求增速明显,从而导致钕铁硼氧化物产量出现供给缺口,回收产业产能扩张将有效缓解行业供需缺口。(内容来源:华经产业研究)

 往期推荐 

【声明】内容源于网络
0
0
中国稀金谷大数据
中国稀金谷大数据中心(bigdata.jxust.edu.cn)官方公众号,关于稀土和稀有金属等产业的最权威的信息平台,提供稀土、钨、铜、锂和新能源汽车等领域的多维数据和行业动态,为政府、企业和科技工作者提供资讯参考、数据分析和应用服务。
内容 3755
粉丝 0
中国稀金谷大数据 中国稀金谷大数据中心(bigdata.jxust.edu.cn)官方公众号,关于稀土和稀有金属等产业的最权威的信息平台,提供稀土、钨、铜、锂和新能源汽车等领域的多维数据和行业动态,为政府、企业和科技工作者提供资讯参考、数据分析和应用服务。
总阅读41
粉丝0
内容3.8k