
中华人民共和国应急管理部
公 告
2019年 第11号
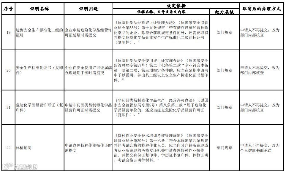
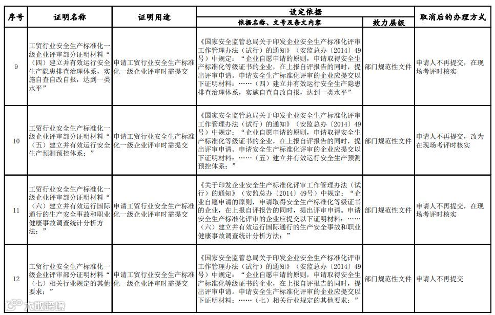
为贯彻落实党中央、国务院关于减证便民、优化服务的部署要求,根据《国务院办公厅关于做好证明事项清理工作的通知》(国办发〔2018〕47号)精神,现将应急管理部第二批取消的15项由部门规章设定的证明事项、4项由规范性文件设定的证明事项(见附件)予以公布,自公告之日起停止执行。证明事项涉及的部门规章和规范性文件按程序修改后另行公布。
附件:
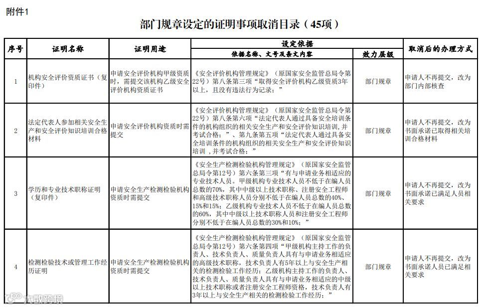
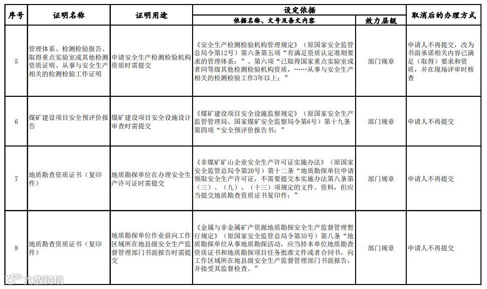
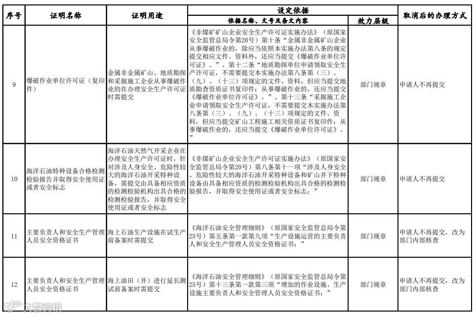
1.部门规章设定的证明事项取消目录(第二批)
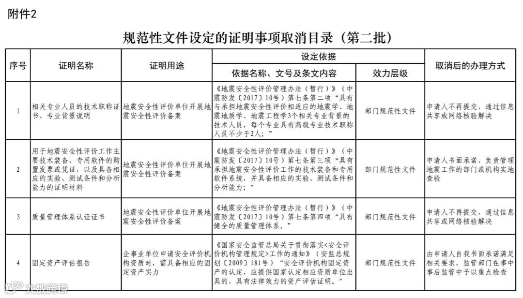
2.规范性文件设定的证明事项取消目录(第二批)
应急管理部
2019年4月13日


2018年12月7日,应急管理部公布首批取消的45项由部门规章设定的证明事项、12项由规范性文件设定的证明事项。
具体如下:













来源:应急管理部


