之前“油我发起”高调亮相广州琶洲IEBE
很多观展的小伙伴都很感兴趣
提出了很多问题
所以小编就整理了一些大家比较关注的问题
统一为大家解答疑问啦

车主可以自由选择折扣力度哦,最高达15%,还有不定期的“油我发起”促销活动,优惠多多。

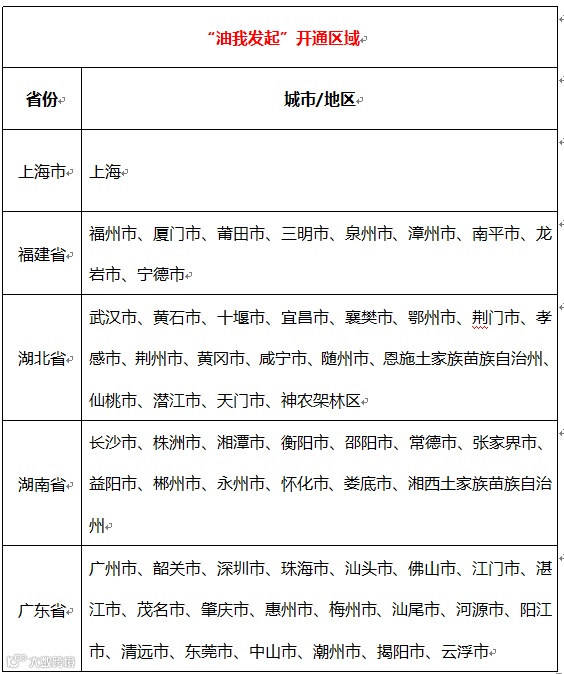
“油我发起”目前已经开通了上海、福建、湖北、湖南、广东五个省,更多省市正在开通中,敬请期待!


“油我发起”可以绑定多家油站吗?
通过“油我发起"平台认购的加油卡(实体卡),一张卡只能绑定一家油站哦,但是不设消费期限及消费次数。
温馨提示
2016年4月9日-4月15日期间,凡在“油我发起”平台发起订单成功的用户,最高可享受免单机会啦!
详情请关注中经汇通电商公众号查看哦!
中经汇通依托现代信息技术和现代金融服务手段,集油品供应、金融服务、网络技术、物流管理四大领域,在国内市场最早搭建了一个专业车主综合服务平台“中经油马APP”。
“中经油马APP”——加油电商平台,手机上的加油站。
扫描下方二维码下载中经油马APP



