搜索
首页
大数快讯
大数活动
服务超市
文章专题
出海平台
流量密码
出海蓝图
产业赛道
物流仓储
跨境支付
选品策略
实操手册
报告
跨企查
百科
导航
知识体系
工具箱
更多
找货源
跨境招聘
DeepSeek
首页
>
稀土资源税将下调,2020年9月1日起施行
>
稀土资源税将下调,2020年9月1日起施行
中国稀金谷大数据
2019-08-30
0
导读:中国稀金谷大数据,稀土与稀贵金属官方公号!
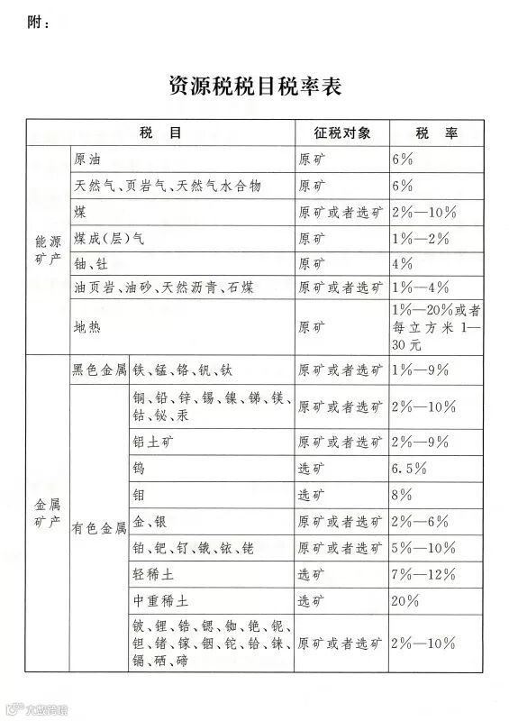
2019年8月26日,十三届全国人大常委会第十二次会议表决通过了中国首部资源税法。
其中:
1. 中重稀土实行固定税率,税率由原来的27%降至20%;
2. 轻稀土实行幅度税率,税率为7-12%。
幅度税率由省级人民政府确定具体税率。
来源:稀土在线
---
【声明】内容源于网络
0
0
中国稀金谷大数据
中国稀金谷大数据中心(bigdata.jxust.edu.cn)官方公众号,关于稀土和稀有金属等产业的最权威的信息平台,提供稀土、钨、铜、锂和新能源汽车等领域的多维数据和行业动态,为政府、企业和科技工作者提供资讯参考、数据分析和应用服务。
内容
3755
粉丝
0
关注
在线咨询
中国稀金谷大数据
中国稀金谷大数据中心(bigdata.jxust.edu.cn)官方公众号,关于稀土和稀有金属等产业的最权威的信息平台,提供稀土、钨、铜、锂和新能源汽车等领域的多维数据和行业动态,为政府、企业和科技工作者提供资讯参考、数据分析和应用服务。
总阅读
1.1k
粉丝
0
内容
3.8k