创新企业不用再东奔西跑!鹿城区知识产权“一站式”公共服务平台已构建全链条服务生态,智能谷企业足不出谷即可享受国家级资源。
专属知识产权服务
每周五上午,鹿城区市监局派驻工作人员坐镇智能谷中心,为您解决:
① 专利快速预审备案难题
② 数据知识产权登记操作指导
③ 侵权纠纷维权路径
时间:每周五上午 9:00-11:00
地点:智能谷综合服务中心2楼企业服务组
咨询电话:林钊孺 15057779763
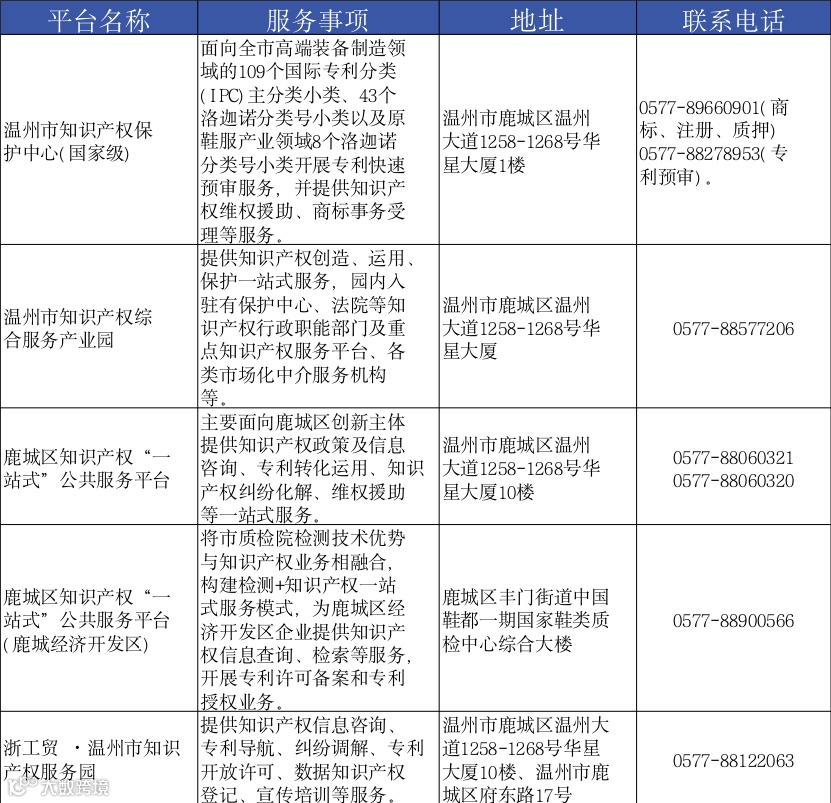
知识产权公共服务清单及服务机构部分名单见下:
一、鹿城知识产权公共服务清单
二、鹿城知识产权服务机构部分名单

