点击上方蓝字关注稀金计算,更多精彩内容
1
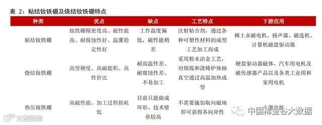
稀土永磁材料——碳中和理念推动终端需求
1.1
稀土永磁材料行业浅析
1.2
国家政策持续发力,保障稀土永磁行业高速发展
2
稀土行业基本情况—供不应求持续,
供给侧结构性改革进行时
3
稀土永磁材料供需分析
4
稀土永磁行业重点企业介绍及分析
4.1
稀土永磁重点企业介绍
4.2
重点公司分析及对比
5
关注稀土永磁行业未来发展趋势
往期推荐
-
江西理工大学聚焦稀土领域 打造人才培养高地 -
稀金谷晚间资讯:3月29日 -
稀土价格 | 稀土主要产品最新价格 -
稀土百科 | 稀土磁制冷材料的主要分类 -
稀土材料 | 稀土与功能陶瓷新材料 -
20220321-20220325稀土市场资讯周报(2022年第10期 总第209期)

