2021年11月30日用友U8+V16.1SP发布上市,重点进行产品易用性改进!本次易用性修改涉及财务会计、管理会计、供应链、生产制造、人力资源领域中的部分产品。
安装方式
● U8+V16.1客户可通过iSD用友绿色服务桌面进行SP大包安装。
优化功能
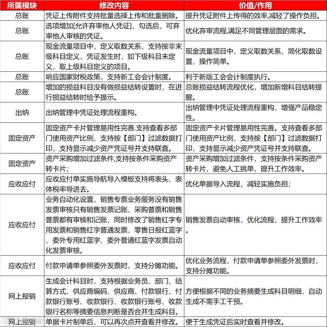
● 财务:主要针对总账、出纳、固定资产、成本管理、标准成本、预算管理、费用预算进行了优化
例如:出纳管理中凭证处理流程重构,增强产品稳定性
● 供应链:主要针对存货核算、销售管理、质量管理、委外管理进行了优化
例如:销售赠品业务放开报价录入,优化赠品业务的开票流程
● 生产制造:主要针对生产订单、车间管理进行了优化
例如:销售订单ATO选配结果查询提供“显示全部”、“显示结果”、“显示已选择”三项,方便使用者可以了解选配过程与结果。
● 人力资源:主要针对经理自助、薪资管理进行了优化,同时对接了薪福社工资条,并且适配了测温考勤机
例如:工资下发制企业支持查询整个纳税年度的工资数据。
《U8+V16.1SP财务会计领域易用性修改列表》

