税务会计是企业内部负责记录和报告税收相关事务的职能,它包括计算应纳税额、准备税务申报表格、缴纳税款以及处理税务审计等工作。税务会计的目的在于确保企业遵循税法规定,准确无误地履行税收义务。
税务筹划则是在合法合规的前提下,通过对企业经营活动和财务决策进行事先规划,以达到减轻税负、优化税收结构的目的。税务筹划涉及对税法的深入理解和应用,通过合法手段降低税负,避免税务风险,同时也要考虑到企业的整体战略目标和长远发展。
两者的关系密切,税务会计提供了必要的信息和数据支持,帮助企业了解当前的税务状况和潜在的税收风险,而税务筹划则依据这些信息,制定出合理的税收策略。税务筹划的成功实施需要税务会计的精确计算和专业判断,同时也需要企业管理层的支持和配合。
今天给大家带来的免费资料是
《 税务会计与税收筹划实务.pdf》
内容干货
适合自学和内部培训使用
文末附资料免费下载方式
极速领取:2025年7月16日0时之后或者不方便转发可点底部 “阅读原文”领取
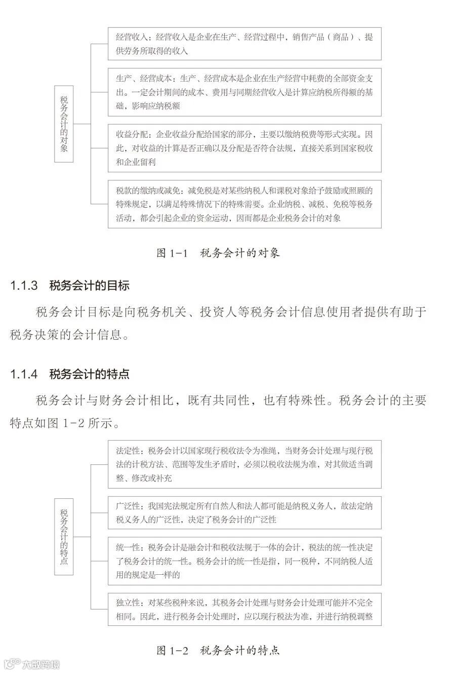
内容包括税务会计与税收筹划基础、常见税种概述、常见税种的会计处理、常见税种的税收筹划思路、常见税种的税收筹划案例等,结构合理,逻辑清晰。内容翔实、案例典型、与时俱进、实用性强,旨在为读者提供税收筹划思路。本书适合企业税收筹划人员、企业经营管理者、高校财政税收和财务管理等专业的人事阅读和使用
……
《税务会计与税收筹划实务 .pdf》
限时2天,免费下载
获取资料请按以下步骤操作
▼往期精选资料回顾▼

推荐:解析财税之道 开启智慧人生
☞这里是财务精英的聚集地,想你所想~做您所作,精准对接财务岗位,专注于培训企业CFO、为企业提供财务咨询、税务筹划、IPO上市辅导、报表审计、内部控制、投融资咨询、企业内训、财务顾问培训、证书培训包括:AIA/CMA/ICPA/ICMA/ACITM/CPA/CNMA/FRR/中级等
☞温馨提示:
商务合作/业务咨询:18310075587
微信:CFO8079
免责条款
本公众号尊重所有原创者的劳动成果,向所有原创者致敬。文章不代表CFO交流圈观点,仅供读者参考。我们是一群快乐的知识搬运工,文章版权归原作者或出版机构所有。如有侵权,请联系我们进行删除

