点击关注稀金计算 更多精彩内容
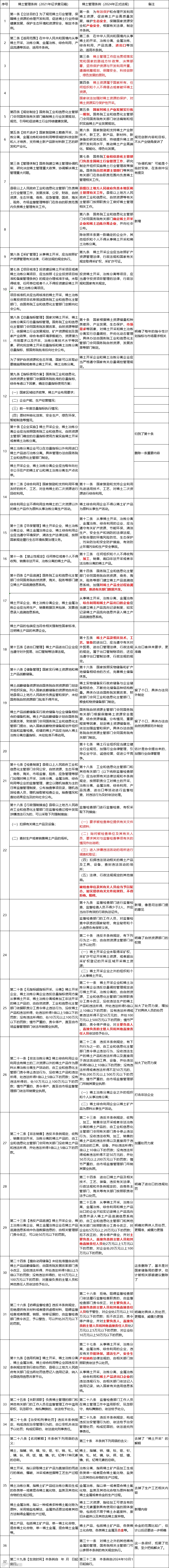
2021年1月15日,工信部政法司在官网发布《公开征求对<稀土管理条例(征求意见稿)>的意见》,征求意见的期限是一个月。
2021年5月27日,国务院办公厅印发《国务院2021年度立法工作计划》,提出将制定稀土管理条例,但是到年底时该条例并没有出台。2022年和2023年的国务院年度立法计划中都没有将稀土管理条例列入立法计划。2024年5月6日,国务院办公厅印发《国务院2024年度立法工作计划》,提出2024年将制定稀土管理条例,行业内认为条例很快要出台了。
6月29日下午,国务院网站公告,李强总理已于上周签署第785号国务院令,《稀土管理条例》自2024年10月1日起施行。出台《稀土管理条例》是稀土行业的一件大事,工信部和司法部负责人就条例答记者问,中国有色金属工业协会葛红林会长和中国稀土集团敖宏董事长都在第一时间发文解读。
《稀土管理条例》从行政法规层面规范了整个稀土产业的生产经营秩序,从产业链看,主要规范了稀土开采、冶炼分离、金属冶炼、综合利用、产品流通和进出口等六个领域。把条例都打开讲一遍其实很多人也不感兴趣,但是我们可以把正式的条例和原来的征求意见稿作个对比,通过研究其中的变化来近距离认识这个重要的法规。
稀土管理条例征求意见稿与正式文件对比表
内容来源:稀土故事
免责声明:文章内容来源于网络,为了传递信息,我们转载部分内容,尊重原作者的版权。所有转载文章仅用于学习和交流之目的,并非商业用途。如有侵权,请及时联系我们删除。感谢您的理解与支持。
往期推荐
• 20240624-20240628稀土市场资讯周报(2024年第23期 总第315期)

