教育是最大的民生工程,提升教育水平,全面推进优质教育资源均衡发展是当今社会的共同主题。在传统的教学模式中,老师们照本宣科满堂灌,学生们全程静坐稍不注意就会"开小差"神游四方,这种 "填鸭式"的教育,在"互联网+"时代被淘汰是毋庸置疑的,教师对学生的“言传身教”悄悄发生了改变,如何更接地气地与学生交流是全社会的课题。
教育信息化是全国教育工作的必修课
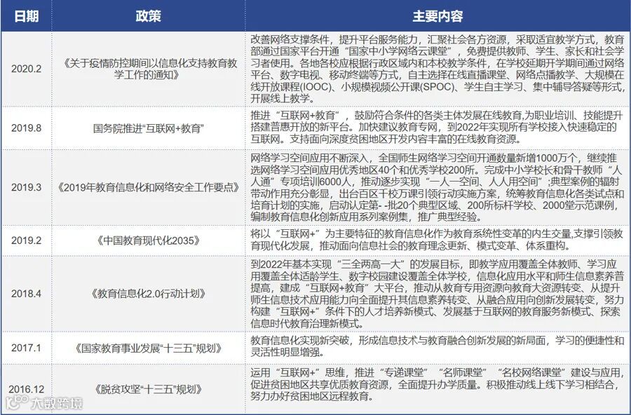
通过智能化的教学设备来提高教学的质量,是教育行业一大发展趋势。从2016年的《脱贫攻坚“十三五”规划》中明确指示,运用“互联网+”思维,推进“专递课堂”“名师课堂”“名校网络课堂”建设与应用,促进贫困地区共享优质教育资源,全面提升办学质量。到影响广泛的《教育信息化2.0行动计划》中指出,努力构建“互联网+”条件下的人才培养新模式、发展基于互联网的教育服务新模式、探索信息时代教育治理新模式。再到去年紧急发布的《关于疫情期间以信息化支持教育教学工作的通知》,陆陆续续的政策出台都为智慧教育市场的快速增长铺垫,同时也加快了智慧黑板市场的发展速度,让市场竞争愈演愈烈。

智慧黑板将传统教学黑板和智能教育触控一体机融为一体,在延续传统粉笔书写习惯的同时,进行教学内容的同步叠加互动,实现互动教学的创新突破,让原本枯燥的老师教育变得生动活泼,让教学效率大大提高。
一套整体的解决方案是优选
据相关数据显示,2020年第三季度,智慧教育黑板在中国大陆教育平板市场的渗透率由2019年同期的13.1%上升至20.4%,出货量同比增长了90.4%。智慧黑板成为学校狂热追求的教学用具,如何在海量的智慧黑板产品中,挑选出学校师资和教学实际情况相匹配的产品,成为采购人在智慧教育项目建设中的必修课。《政府采购信息》报记者从智慧黑板采购名单的中“常客”——江苏欧帝电子科技有限公司(以下简称:欧帝)处得到了专业的回复。
欧帝品牌方表示,基于采购人,首先应该考虑的是设备建设成本、平台运维管理难度和信息共享互通程度,不同信息化模块建设启动时间不同,周期不同、交付厂家不同,极易造成管理困难、重复建设、数据信息不共享等问题,一套整体解决方案是解决以上问题的锦囊妙计,也是学校急需的服务产品。同时,产品和服务是否具备面向未来的持续演进及升级能力也是非常重要的。
欧帝教室AI处理中心创新性地把智慧黑板、录播、班牌、集控甚至安防等系统统一起来,利用云、网、端基础架构进行整合,所有底层数据统一采集,利用人工智能、边缘计算、物联大数据等领先科技,最终实现数据的统一采集、集中处理,以及系统的统一运维,高效管理。

用户体验对校园采购至关重要
“教育教学人员是否觉得真的好用,并且是否能够有效提升教学成果是另一个重要的选择依据。”品牌方提到。在占用面积不变的情况下,欧帝智慧教室互动黑板既能实现普通黑板的粉笔书写功能,也提供了高清显示和互动触控,包含播放教学课件、视频、图片、动画以及批注等各种丰富的多媒体教学功能。有效地将传统黑板和多媒体教学进行有机结合,带来更佳的教学体验。

除此之外,欧帝智慧校园管理平台实现多平台多软件统一身份认证,只需一次验证,就可进入任何有权限的其他业务系统,大大解决了师生日常频繁登录各个系统的烦恼。学生信息ID化也可以帮助实现学生学情分析,满足个性化教育需求。行为轨迹分析、异常行为分析等AI应用提升学生在校安全管理水平。通过A I、大数据、云计算、边缘计算等创新科技,采集并挖掘教学数据价值,助力更加安全、智慧、高效的学校教务管理。

政府采购教育行业逐渐趋向于智慧教育发展,在国家的政策支持与重视程度、各省市地区积极推动下,教育信息化的步伐在加快。学校实现多媒体教学设备全覆盖、互联网教育平台向纵深发展、应用信息化工具辅助教学等现象,传统教育向智慧教育发展不正是大势所趋?
关于欧帝科技
欧帝科技创始于2000年,是专注于智慧教育装备和智能显示的国家级高新技术企业。2015年,秉承“既传统 更未来”设计理念,推出“智慧教室互动黑板”,现已成功应用于1万+院校,打造15万+智慧教育示范教室。欧帝科技已发展成为先进的教育装备制造企业,也是智慧教育软硬件整体解决方案提供商。www.njodin.com浏览获取更多企业和产品资讯。


