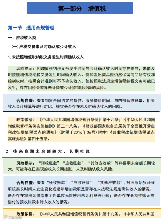
税务合规是企业的立身之本 ,
是企业做大做强 、 实现高质量发 展的必然要求
为帮助中小民营企业和民营企业家防范涉税风险
筑牢合规经营根基
《2025年最新民营企业涉税合规与涉税风控.pdf》
适合自学和内部培训使用
文末附资料下载方式
极速领取:2025年10月3日0时之后或者不方便转发可点底部 “阅读原文”领取
民营企业必看!涉税合规自查手册来啦!
家人们,合规经营可是民营企业的立身之本关乎企业的稳定发展和未来走向。今天就给大家分享超实用的《福建省民营企业涉税合规自查手册》(全国通用哦),助力大家防范涉税风险,提升税务管理水平~
一、手册亮点:
1. 全程防控:从签合同、采购、生产到发工资,标明企业生产经营各环节可能涉及的188个涉税风险点,全方位守护企业。
2. 操作简单:凭证怎么查,照着模块一步步操作即可,轻松上手无压力。
3. 政策翔实:每个风险点都详细列出对应的法律依据和政策出处,自查有据可依、整改有章可循。
二、涵盖税种:
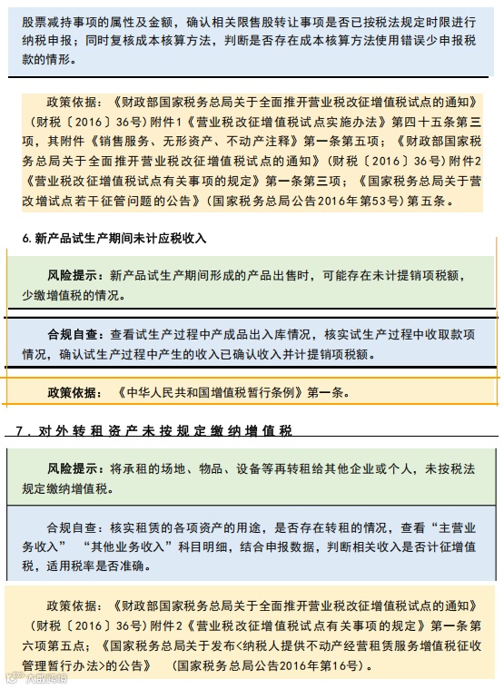
增值税:应税收入确认、进项税抵扣、优惠政策适用等环节都有详细的风险提示与自查要点。像未按规定时间确认收入、混淆计税方法这种易错点都帮你拎出来啦。
消费税:销售环节、自产自用及委托加工等业务可能出现的少计收入、未足额纳税等问题,都能在手册里找到应对方法,白酒、烟草、成品油制造等行业的特定风险也有涉及哦!等等。
除此之外,企业重组、关联交易、股权转让等重大事项涉及的复杂税务处理,手册里也有明确指导,帮助企业准确把握政策,规范操作,确保税务合规
这么全面实用的自查手册,真的是民营企业的福音赶紧码住,自查安排起来
01
2025年民营企业涉税合规自查手册
02 2025年民营企业家个人涉税风控手册
……
▼往期精选资料回顾▼

推荐:解析财税之道 开启智慧人生
☞这里是财务精英的聚集地,想你所想~做您所作,精准对接财务岗位,专注于培训企业CFO、为企业提供财务咨询、税务筹划、IPO上市辅导、报表审计、内部控制、投融资咨询、企业内训、财务顾问培训、证书培训包括:AIA/CMA/ICPA/ICMA/ACITM/CPA/CNMA/FRR/中级等
☞温馨提示:
商务合作/业务咨询:18310075587
微信:CFO8079
免责条款
本公众号尊重所有原创者的劳动成果,向所有原创者致敬。文章不代表CFO交流圈观点,仅供读者参考。我们是一群快乐的知识搬运工,文章版权归原作者或出版机构所有。如有侵权,请联系我们进行删除

