


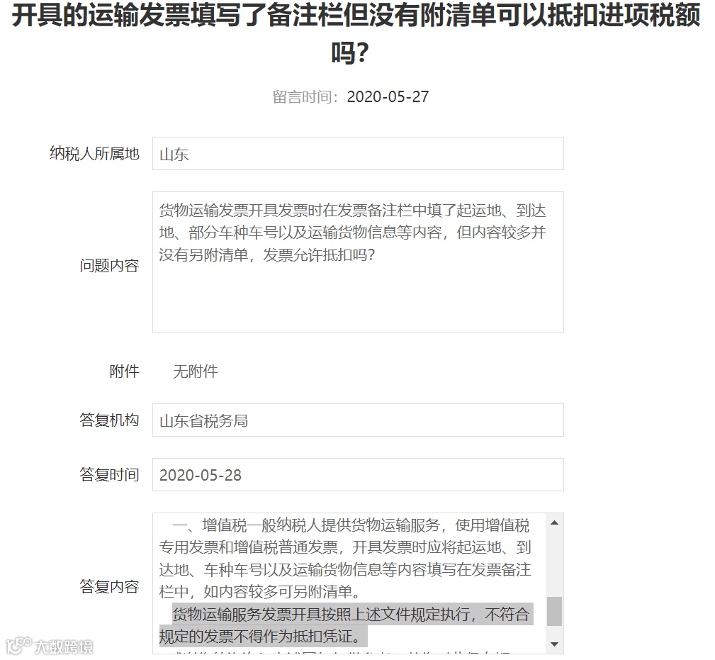
抵扣备注栏信息不全发票
被调增436万元并罚款50%
其实,关于这个问题,税务局早就明确过:
备注栏不符合规定的发票不能作为抵扣凭证。

提醒大家:
目前处于数电票和纸质票并行的时期,会计无论在收到发票还是开具发票时,一定要对备注栏格外重视,不要像上述公司一样因为一个简单的备注栏问题被税务局处罚。

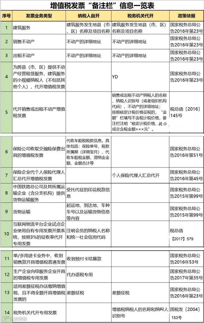
一.纳税人自行开具
二.税务机关代开

数电发票可直接通过“电子税务局”开具,其中,有5项特定业务,其相应的“备注信息”为必填项(不填开不了票),包括:建筑服务、货物运输服务、不动产销售、不动产经营租赁服务、旅客运输服务。
货物运输服务备注栏必填内容包括【运输工具种类】【运输工具牌号】【起运地】【到达地】【运输货物名称】。


