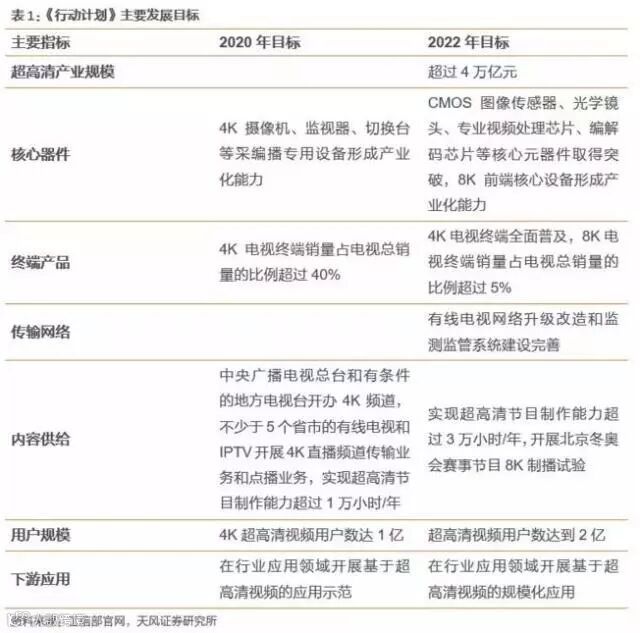
3月1日,国家工信部等印发《超高清视频产业发展行动计划(2019-2022年)》,明确提出促进我国信息产业和文化产业整体实力提升,按照“4K先行、兼顾8K”的总体技术路线,大力推进超高清视频产业和相关领域的应用。2022年,我国超高清视频产业总体规模将超过4万亿元。
随着国家政策的加码扶持,5G规模商用渐行渐近,不难预见未来3年将是中国超高清视频产业技术发展的最佳机遇期。除面板产业外,硬件设备、拍摄设备以及播放设备等都将迎来升级换代,市场前景巨大。

《超高清视频产业发展行动计划(2019-2022年)》主要内容,来源:天风证券
超高清视频产业链主要包括有处理芯片、液晶面板、拍摄设备、内容、存储、传输带宽、编解码等。目前上游面板端富士康、夏普、LG等纷纷推出8K分辨率面板;内容方面,索尼、夏普、松下的8K系统摄像机也已正式投入市场;此外在终端,电视机品牌商不仅推出了8K电视概念性产品,更将此专为消费化量产化。然而,8K硬件技术如编解码、压缩、存储等相关产品在市面上仍不多见。
超高清视频包括4K和8K视频,其中8K分辨率高达7680 x 4320,是4K(2160P)的4倍,相较目前主流分辨率全高清Full HD(1080P)更相差了16倍。庞大的数据处理量给传输带宽负荷与存储带来了巨大的压力,稳定可靠的编解码技术变得尤为关键。
Socionext在视频编解码技术领域拥有数十载技术经验,曾推出全球首次以单芯片实现H.265(HEVC)标准广播品质的实时编码器,同时也是AV1联盟成员,长期致力于更高效的视频编解码技术。
面对4K/8K超高清视频庞大的数据处理量,Socionext提出8K Ecosystem解决方案。该方案采用8KEncoder Box硬件编码器取代传统电脑端编码,并推出s8媒体编码器对内容进行解码,方案能对4K/8K影像进行高品质、高压缩、高精细编码的同时,通过高密度处理进行输出,有助于削减运行成本、降低功耗和空间节省。

Socionext 8K Ecosystem解决方案
Socionext 8K编码盒特点:
高速8K HEVC视频编码
· 8Kp60实时编码(SDI input)
· 8Kp30高速编码(File-based)灵活的输入/输出接口
· 支持3G-SDI输入和USB存储易于操作的GUI控制接口
· 通过Web-Styled GUI可便利地对视频编码与串流进行配置与操作

Socionext 8K编码器
Socionext8K编码器不仅可应用于视频后期编辑,还可应用于现场直播,相较于软件8K编码,性能与应用灵活性的优势显著。
此外,全新的Live Streaming 8K60P/HEVC编码器预计于今年上半年上市,他能通过12G-SDI直接与8K摄像机连接,满足4K或8K大传输容量的要求,为市场所期待。
在视频解码技术上,Socionext s8媒体播放器同样以机身小巧为特性为市场客户所信赖,s8媒体播放器机身尺寸仅为400×200×50mm,采用外置供电方案,功率只有50W,是目前可用的外观最小巧的8K媒体播放器。s8媒体播放器搭载Socionext独自研发的8K60p TS流专用HEVC解码器LSI BONNY(SC1400A),并配有2个USB2.0, 1个USB3.0和Gigabit Ethernet网口输入口,支持本地媒体回放和影像云端实时解码内容的播放,即用户制作或够买的8K内容可以通过平台发送到s8播放器,或直接通过USB本地存储播放,轻松享受8K60p的超精细影像魅力。

s8 8K媒体播放器
值得注意的是,不同于其他公司产品技术,Socionext 8K Ecosystem解决方案不仅完美对应广电行业的高图像质量编码需求,针对远程医疗, 数字标牌, 活动与赛事直播等强调实时性的应用, 更能实现高达200Mbps码率的8K60p实时编码与串流推送,再经8K60p解码呈现超高清画质内容,是目前市面上最具竞争力解决方案之一。
超高清视频技术的不断演进为产业场景应用带来了无限可能,体育赛事直播、远程医疗会诊、VR电竞+直播、视频+AI等等。目前索喜科技联合阿里云、京东方、松下电器、研华科技等多家企业成立了8K产业联盟,旨在推进5G+8K更多应用场景的商用。
在去年的杭州云栖大会主论坛上,索喜科技成功助力阿里云演示了国内首个5G+8K视频技术在远程医疗上的应用展示。会场模拟了就诊点,现场医生用8K摄像机实时采集患者眼部画面,经Socionext 8K串流编码器进行实时编码后推流上传至阿里视频云,再通过阿里视频云以及高速通道将信号传送至会场,经Soiconext s8媒体播放器实时解码后将信号投至8K显示屏,结合远程诊疗平台的信息互通,完成专家对患者的远程会诊。

2018杭州云栖大会现场
在乌镇物联网大会上索喜科技又与松下、华为、目睹等合作伙伴一起,共同实现了完整的端到端8K直播方案,多次成功演示充分展现了索喜科技过硬的编解码技术,为8K直播应用的实现提供了坚实的基础。
目前5G+8K正掀起一场科技革新浪潮,超高清视频产业发展迎来新高点,作为8K应用推广的先行者,索喜科技愿为中国超高清视频产业发展提供更多新技术、新思路,让科技赋能新生活。


最新索喜资讯,尽在www.socionextcn.com

