三月以来,全国疫情多点开花,共度艰难时刻,各行各业都在行动,物流业也不例外。
病毒要防控,千万人也要吃饭生活
前者需要大家别动
而后者必然要有一部分人积极行动
这其中就有我们的货运人们
城市按下了暂停键
卡车司机却启动了引擎
帮助城市重燃人间烟火
点亮通往万家灯火的希望之路
在整个城市的大部分人都居家隔离时
封控区人们的生活物资是怎么运来的?
疫区的防护工具又该如何运送进去呢?
为了支援疫区
各地都在积极调配并捐赠物资
把各地送来的物资顺利运送到指定城市
这个重担就落在了卡友们身上
为了让每个住户吃上新鲜的蔬菜
为了让物资尽早的送到需要的人手上
他们与时间赛跑,昼夜星驰
尽管路上可能有一道道的关卡限制
他们仍然选择了克服困难逆行而上
在保证物资正常供应的背后
是一条条星光点点的运输生命线
这些平凡工作中的不凡者
也接连受到了更多关注
《人民日报》发表了卡车司机的微博
迅速冲上热搜
卡友郭师傅直接给防疫站点的工作人员
贡献一台大卡车作为临时休息场所
获得了全国人民的关注和点赞
这些为众人抱薪的卡友们
组成了我们共度难关的基础保障
那些温暖的光
谁说站在光里的才算是英雄
货运司机在万千公路网格上携光前行
他们值得全社会尊重!
行车路上,明亮的车灯
是对卡友夜晚运输的“安全保护”
欧司朗以极致光亮照亮前路
助力卡友更稳更安全的到达目的地
保障运输安全,一起守护公路之光!
卡友们在各地飞驰
但因各地防控政策不同
很可能会延缓他们的运送脚步
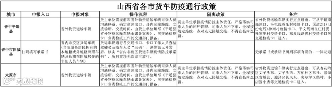
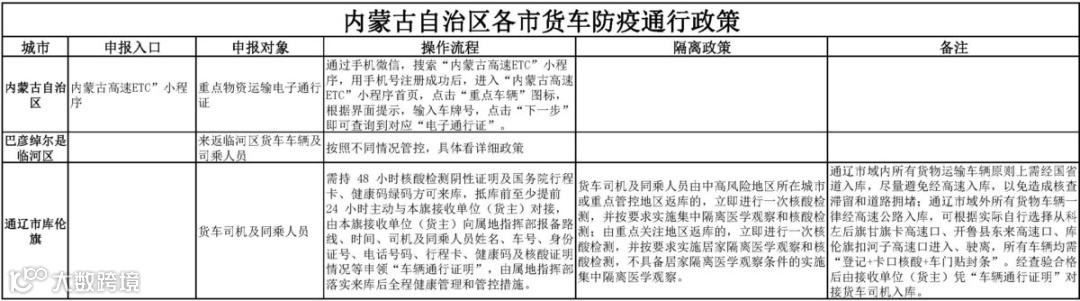
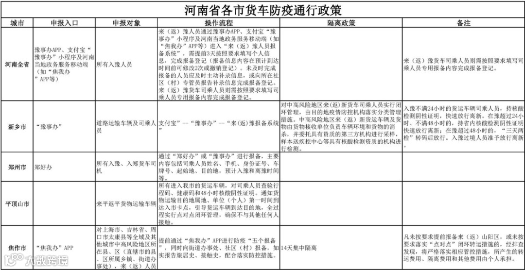
因此欧司朗为大家奉上一份“守护宝典”
各地货车出入政策汇总
希望能帮助卡友们一路畅通出行
向下滑动查看更多
(长按图片保存查看大图)
*内容转载自卡车之家
*具体政策变动以官方通知为准
欧凯温馨提醒各位卡友
行车在外卫生防疫要做好
保持车内清洁
经常对车内设施做好预防式消毒
勤开窗通风,保持空气流通
即使一个人也要正确佩戴口罩哦~
保障社会正常运转的
无名英雄就存在我们身边
他们用慷慨的善意照亮了别人
如果你身边也有这样的卡友
欢迎转发,将我们的敬意带给他
我们共同期待阴霾散去
光芒绽放的那一天

