5月11日,商务部研究院电商所在2024中国跨境电商生态创新峰会上发布了《“跨境电商+产业带”高质量发展报告》。
《2024“跨境电商+产业带”高质量发展报告》指出,近年来,我国“跨境电商+产业带”发展迅猛,展现出集聚化、品牌化、高端化和全球化的新趋势。跨境电商利用数字化、协同创新等手段,有效推动了产业带的转型升级,实现了产业数字化、产品创新、市场扩张以及履约效率的显著提升。
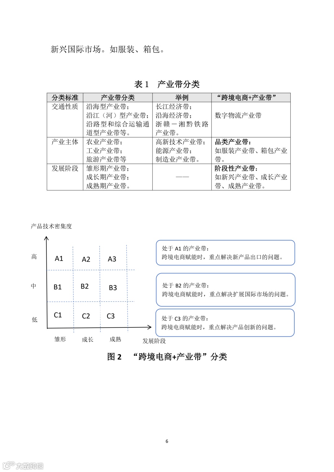
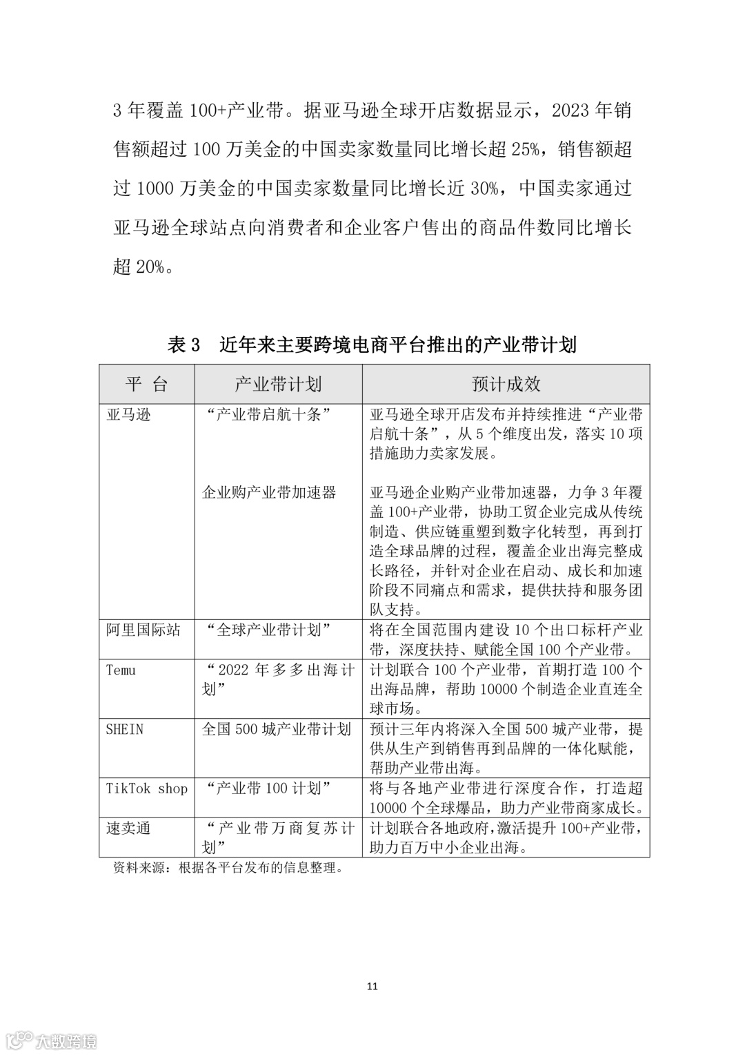
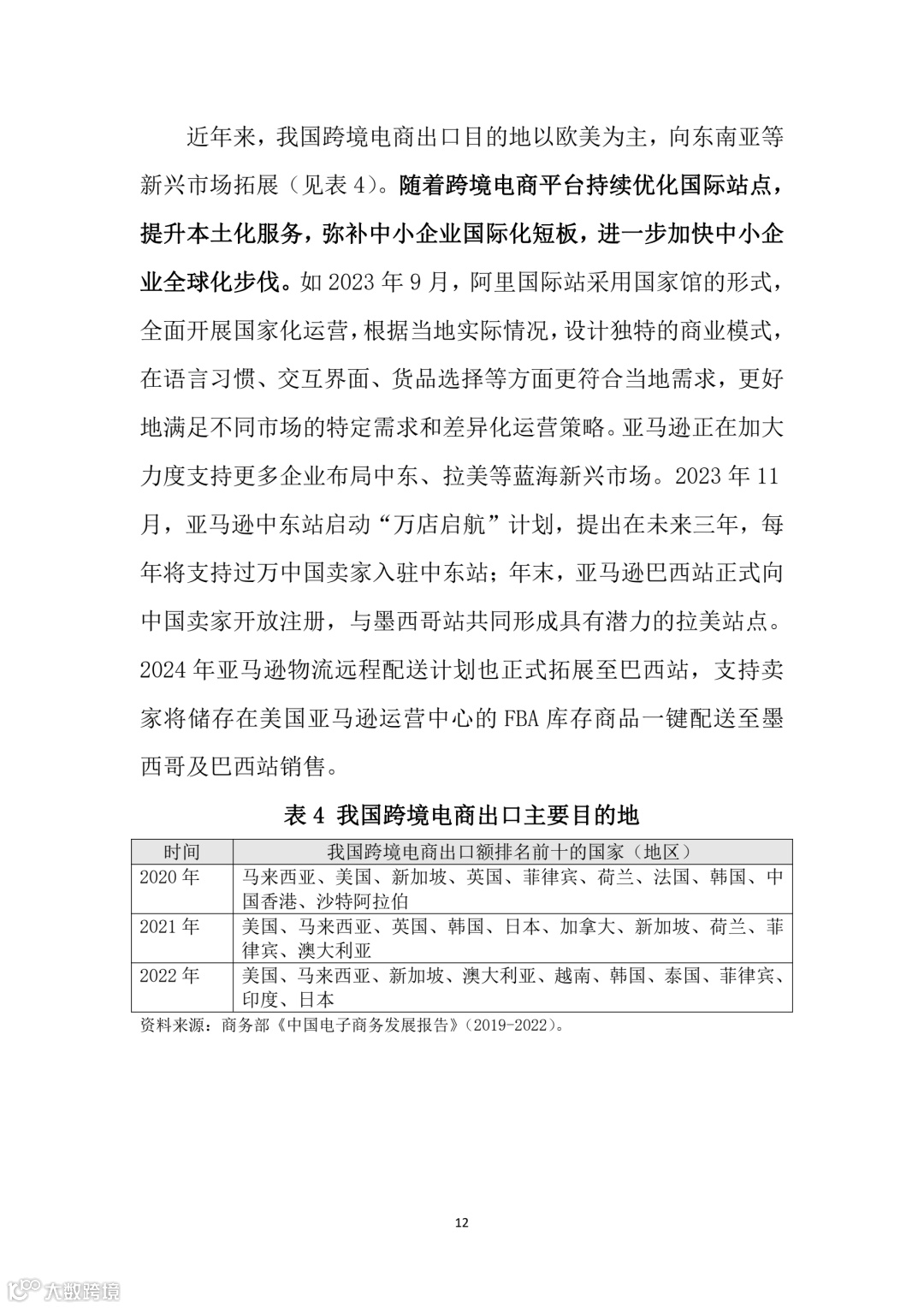
报告进一步将“跨境电商+产业带”细分为三类:跨境电商与新兴产业带结合、跨境电商助力成长产业带发展以及跨境电商与成熟产业带的深度融合。目前,我国跨境电商与产业带的合作主要聚焦于东部沿海地区,不仅助力传统工贸企业实现品牌化,还推动了出口品类的高端化,促进了中小企业的全球化发展。
请查看















(内容未完)
点击下方“阅读全文”查看完整报告
附录:当前我国部分“跨境电商+产业带”
【本报告的内容来源于商务部国际贸易经济合作研究院,本平台仅负责内容的收集和分享,其版权归原撰写和发布机构所有】


