号外号外!
国省道路网命名编号调整啦!
在调整期间以及调整结束后,
大家出行记得留意路线名称的变化
以免耽误行程哦!
▲我市国省道路网命名编号调整后新的国省道路网图
为统一和规范国家公路路网命名编号,完善交通标识体系,提升路网整体服务功能和水平,更好的服务群众安全便捷出行,按照交通运输部、省交通运输厅的统一部署,我市国省道公路各管养单位结合实际,分别实施了所管养国省道路网命名编号调整工程,对国省道公路的指路标志、里程碑、百米桩等进行调整统一,工程施工于2019年3月开工,将于2019年6月底前完成。
我市原有高速公路共14条(其中国家高速5条,省高速公路9条),本次调整,除原S24威青高速(威海-青岛)从省高速公路升级为国家高速公路,更名为G1813威青高速(威海-青岛)外,其他13条高速公路的路线命名编号名称和路线没有调整。
调整后,高速公路总数14条维持不变,其中:
国家高速公路由5条变为6条,分别为G15沈海高速(沈阳-海口)、G18荣乌高速(荣成-乌海)、G1813威青高速(威海-青岛)、G20青银高速(青岛-银川)、G2011青新高速(青岛-新河)、G22青兰高速(青岛-兰州);
省高速公路由9条变为8条,分别为S16荣潍高速(荣成-潍坊)、S19龙青高速(龙口-青岛)、S21新潍高速(新河-潍坊)、S61青岛流亭机场高速公路、S7601青岛前湾港区1号疏港高速公路、S7602青岛前湾港区2号疏港高速公路、S7603青岛前湾港区3号疏港高速公路、S85胶州湾大桥。
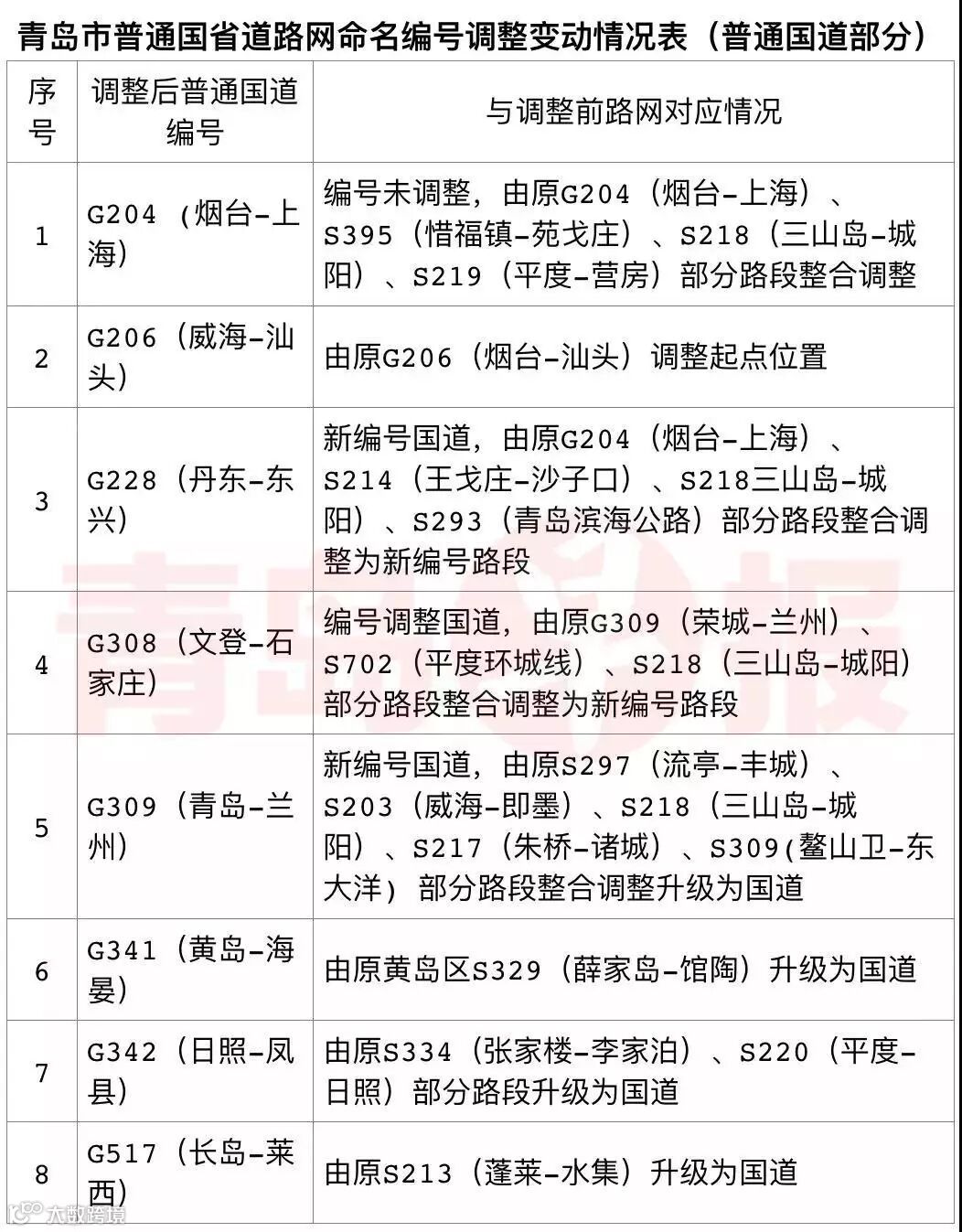
我市普通国省道总数由原来37条调整为29条,其中:普通国道由3条调整为8条,分别为G204烟沪线(烟台-上海)、G206威汕线(威海-汕头)、G228丹东线(丹东-东兴)、G308文石线(文登-石家庄)、G309青兰线(青岛-兰州)、G341黄海线(黄岛-海晏)、G342日凤线(日照-凤县)、G517长莱线(长岛-莱西)。
普通省道由34条调整为21条,分别为:
S102济青线(济南-青岛)、S202威青线(威海-青岛)、S209蓬黄线(蓬莱-黄岛)、S211店沙线(店集-沙子口)、S212王南线(王哥庄-南龙口)、S213龙青线(龙口-青岛)、S214南城线(南墅-城阳)、S215黄大线(黄岛-大场)、S216黄渔线(黄岛-渔池)、S217朱诸线(朱桥-诸城)、S218三城线(三山岛-城阳)、S219灰里线(灰埠-里岔)、S220平日线(平度-日照)、S307小莱线(小纪-莱州)、S309田高线(田横-高青)、S310躬崔线(躬家庄-崔家集)、S311黄张线(黄岛-张家屯)、S312张海线(张家楼-海清)、S502南武线(南墅-武备)、S503岙东线(岙山卫-东大洋)、S504(薛家岛环岛路)
本次调整完成后,我市国省道公路路网标识将更加统一规范、清晰完善,公路通行环境将更加安全、便捷、高效,路网通行效率将得到进一步提高。
-THE END-
文章整理自“青岛早报”
如有侵权请联系删除
专车
实时及预约用车,便捷直达
接送机
一口价服务,免费等待
包车
日租/半日租,出行更方便
出租车
打表计价,即刻出发
点击☟“阅读原文”,领取200元新人礼包!

