随着汽车在中国市场的普及,现已进入了消费升级的全新发展阶段。消费者除了对产品的设计理念、产品品质提出了高更的要求外,对售后服务方面也尤为看中。正是基于对消费升级趋势的充分认识,东风风行推出了2.0时代首款精品之作——全新景逸X5。其凭借8年或16万公里超长保修政策,让消费者享受到“一次购车,终身无忧”的用车服务。

东风风行率先推出行业第一的保修政策,正是长期秉承“客户至上”的服务理念以及对产品品质的充分信任,而这份信任的背后离不开东风风行研发能力、制造能力及品质管控的不断提升。
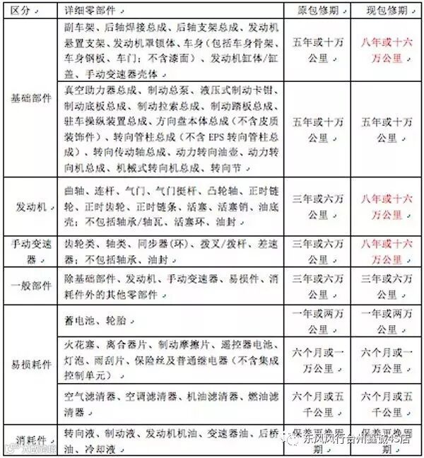
全新景逸X5对车辆核心零部件推出了8年或16万公里超长保修政策,涉及发动机本体机械部件、手动变速器机械部件和车身三大方面。尤其是副车架、后轴支架总成、车身骨架、发动机缸体、手动变速器壳体、差速器等这些尤为昂贵的零部件,由于长时间使用发生磨损后,消费者在后期需要维修时也能享受免费更换的待遇,大大节约了用户的维修费用,可以说终身无忧。

除了为核心零部件提供超长的保修政策,实实在在地满足消费者的最大利益。全新景逸X5还有着最广泛的保修政策,涵盖制动系统、转向系统、内饰、电气设备、易损件等每一个零部件。小到保险丝、大到底盘总成。如果出现问题都将全部进行免费修复或更换,给予消费者最贴心的保修服务。
东风风行为用户提供的“52012”外出救援服务承诺及全年365天24小时全天候服务,这更为保修政策提供了切实保障,为消费者免去了后顾之忧。
目前,绝大多数经销商会自行针对核心零部件推出车辆延保服务,但限制颇多。而东风风行提供的超长保修是由厂家直接提供,配件均为原厂配件,专业度更高、质量更有保障。不仅如此,以我国三包法规定的整车须提供3年质保为基准,全新景逸X5提供的8年质保可以为客户足足节省5年的延保费用,相当于5000元以上,既省钱又省心。

在二手车换购方面,超长质保还可以提升增值率,为全新景逸X5的用户带来额外增值。这是因为国内消费者基本4年左右换车,假设4年后,客户将全新景逸X5作为二手车出售,此时车辆仍享有4年质保期,其价值比已经超出质保期的二手车高出约5000-10000元。
多年来,东风风行一直以用户需求为导向,赢得了消费者高度信任。在J•D•POWER 2016年中国汽车销售满意度排名中,东风风行的销售满意度与服务满意度均位居自主品牌第一名。此次全新景逸X5推出了8年或16万公里的超长质保, 正是出于对产品品质的足够信心。这一政策不但展现了厂家对产品的重视程度和征战紧凑级SUV市场的雄心,更显示出东风风行十足的自信与对全新景逸X5未来市场表现的期许。未来,东风风行将在2.0时代全面推广该政策,为更多客户提供终身无忧的用车服务。


