仿生自推进非对称纳米马达级联靶向治疗神经系统炎症
文献分享
+ 文献介绍 +
+
精确靶向递送到脑深部是有效治疗各种神经系统疾病的关键。然而,由于血脑屏障(BBB)的存在和大脑复杂的解剖结构,实现这一目标具有挑战性。在这里,一种具有级联靶向能力的仿生自行推进纳米马达被开发用于治疗神经炎症性疾病。
+
所有体外细胞、类器官模型和体内动物实验都证实了仿生自行纳米运动在精确靶向、脑深部穿透、抗炎和神经系统功能维持方面的有效性。因此,本研究介绍了一个具有炎症靶向能力和 主动深度穿透的仿生自推进纳米马达平台,用于治疗神经系统炎症疾病。
实验介绍及结论
1
3
5
7
2
4
6
8
01
实验介绍1
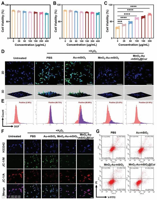
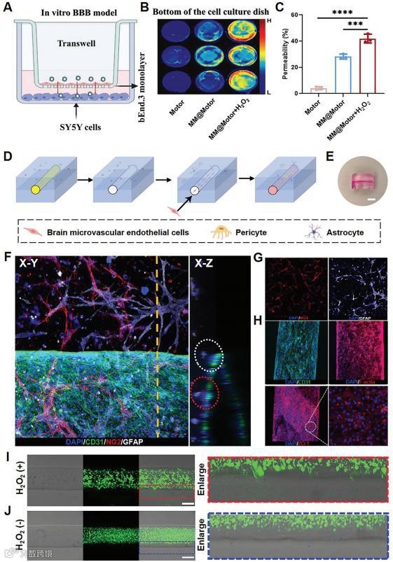
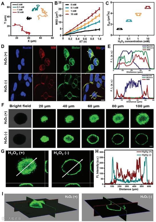
在本研究中,作者提出了一种级联深部脑传递策略,利用仿生细胞膜修饰的自推进纳米运动器MM@MnO2-Au-mSiO2用于靶向抗炎治疗。通过模拟巨噬细胞的表面特征,仿生纳米运动体可以通过血液流动积极地积累在炎症区域,而不受血脑屏障的阻碍 。
02
实验介绍2
首先,通过柠檬酸还原法合成了高质量的金纳米颗粒(≈ 50nm)(图2A)。作者使用脂质体挤出机制备了巨噬细胞膜(MM)囊泡。为了实现靶向递送以缓解TBI相关的炎症,MM囊泡和纳米马达通过脂质体挤压机共挤压多次,从而形成仿生的MM包覆的纳米马达(图2E)。通过Western blot分析进一步证实了MM囊泡成功地包裹在纳米马达的外表面(图2F)。这些实验技术和结果为合成提供了全面的证据.
03
实验结论
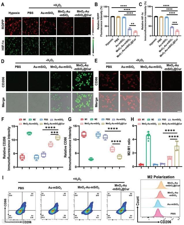
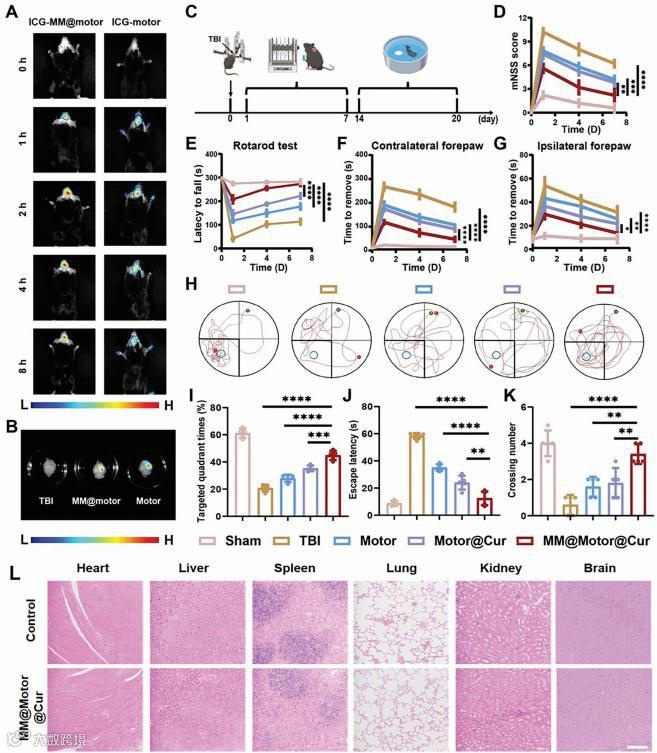
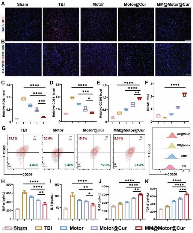
作者开发了一种新型的具有章鱼式不对称结构的仿生自推进纳米马达,用于中枢神经系统炎症性疾病的级联靶向抗炎治疗。通过制造MM涂层,这些仿生纳米马达有效地积累在脑炎症区域,穿过血脑屏障到达其靶部位。仿生自推纳米马达表现出较高的CAT和SOD酶活性,能够有效地去除过表达的ROS。同时,纳米马达产生氧泡力,促进深入穿透脑组织。动物实验表明,经过治疗后的TBI小鼠运动能力以及空间学习能力得到一定程度恢复,以及认知功能得到改善。此外,仿生自推纳米马达在体内和体外均表现出良好的生物安全性,表明其具有实际应用和临床转化的潜力。
实验动物设备


脊髓颅脑损伤撞击仪
全自动脑立体定位仪
众实科技
众实科技是一家主要从事生物医学实验仪器研制、生产与销售的专业技术企业。
公司与各大院校医药单位长期战略合作,从事动物行为学及电子测量技术研究开发,并将科研成果和前沿技术应用于公司产品开发设计领域中,其中联合实验室拥有先进的科研检测、校验调试设备。
公司已通过ISO9001质量体系认证,从而确保了产品的先进性和质量的稳定性。
众实科技以“开拓、创新、用户至上、诚信为本”为经营理念,遵循科技让服务更有价值,为顾客提供完善的售前专业方案指导。
公司主营产品


扫码关注我们
了解更多相关资讯
咨询电话:400-016-4066


