大数跨境

星形胶质细胞Gq通路激活改善老年小鼠术后认知功能障碍的机制研究

星形胶质细胞Gq通路激活改善老年小鼠术后认知功能障碍的机制研究 众实科技
2025-10-13
0
导读:星形胶质细胞Gq通路在老年小鼠POCD中的作用机制。研究表明,激活海马CA1区星形胶质细胞Gq通路可改善老年小鼠麻醉/手术诱导的认知功能障碍。


靶向星形胶质细胞或成防治术后认知功能障碍新策略
随着经济社会发展和医疗体系完善,人类寿命显著延长,老龄化现象日益普遍。老年群体因身体机能衰退、虚弱和骨质疏松等原因,骨折发生率逐年增加。老年骨折患者术后认知功能障碍(POCD)发生率较高,表现为认知能力下降、焦虑、注意力减退、记忆受损及语言理解和社会整合能力障碍。
星形胶质细胞Gq通路在老年小鼠POCD中的作用机制。研究表明,激活海马CA1区星形胶质细胞Gq通路可改善老年小鼠麻醉/手术诱导的认知功能障碍。

POCD:老年患者术后常见并发症

POCD是老年患者术后最常见并发症之一。临床研究显示,POCD可能导致住院时间延长、生活质量下降和死亡率增加。然而,老年患者POCD的发生机制尚不明确,如何为老年患者提供稳定的围手术期保护,防止其认知功能受损,已成为亟待解决的临床问题。
大量研究表明,海马CA1区对近期记忆至关重要,POCD的发生与海马CA1区神经元突触可塑性改变相关。然而,其具体机制存在不同观点。星形胶质细胞是大脑中最多的非神经细胞,不仅为神经元网络提供结构和代谢支持,还在调节神经元活动中发挥积极作用。

星形胶质细胞与“三元突触”假说

近期研究提出“三元突触”假说,认为星形胶质细胞不仅包裹、支持和绝缘突触,还能感知并主动修饰突触结构。化学遗传学技术为研究星形胶质细胞功能提供了有力工具。多项研究使用星形胶质细胞特异性化学遗传学技术证实了星形胶质细胞激活在记忆形成中的重要性。
本研究采用18月龄老年C57BL/6J小鼠,通过七氟醚麻醉下胫骨骨折手术建立POCD模型。研究发现,胫骨骨折手术导致老年小鼠海马依赖性认知功能受损,表现为情境恐惧记忆测试中冻结时间显著减少。

突触可塑性改变是POCD的重要特征

为探究认知功能损害的神经基础,研究人员采用高尔基染色技术观察海马CA1区突触结构变化。结果显示,与对照组相比,POCD老年小鼠海马CA1区神经元树突总长度、树突棘密度和树突与同心圆交叉数均减少。
神经电生理记录进一步发现,POCD老年小鼠海马CA1区场兴奋性突触后电位斜率降低,表明长时程增强作用减弱,突触可塑性功能受损。这些发现从结构和功能两方面证实了POCD小鼠海马CA1区突触可塑性受损。

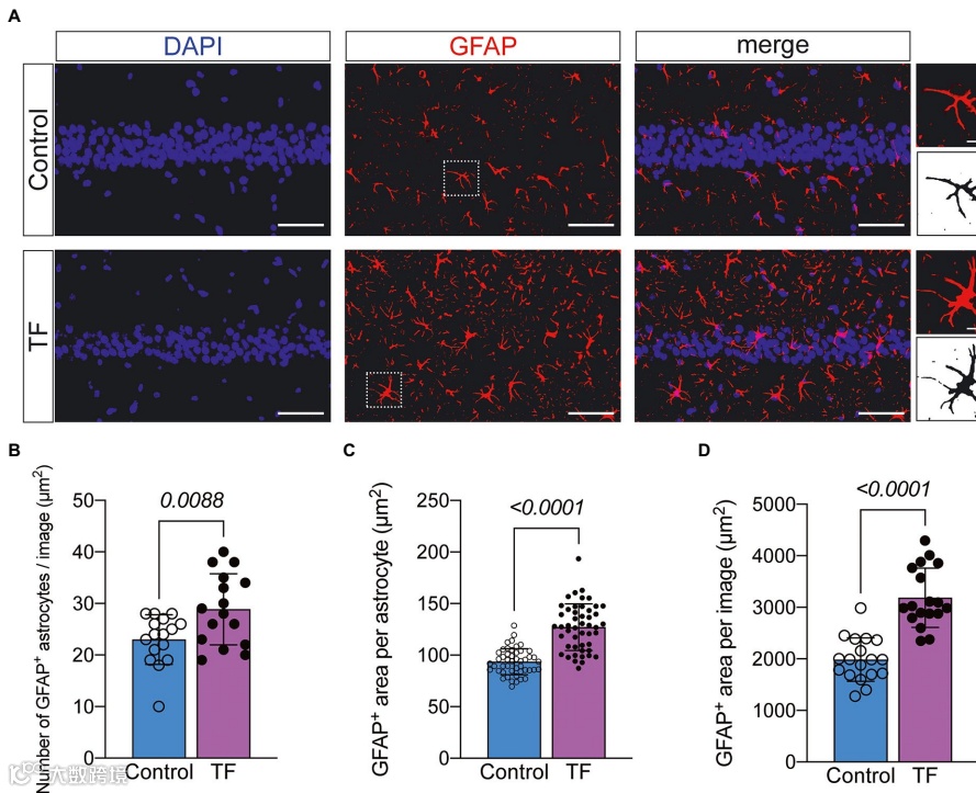
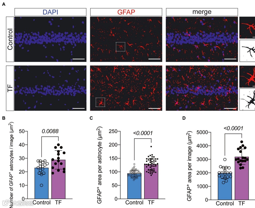
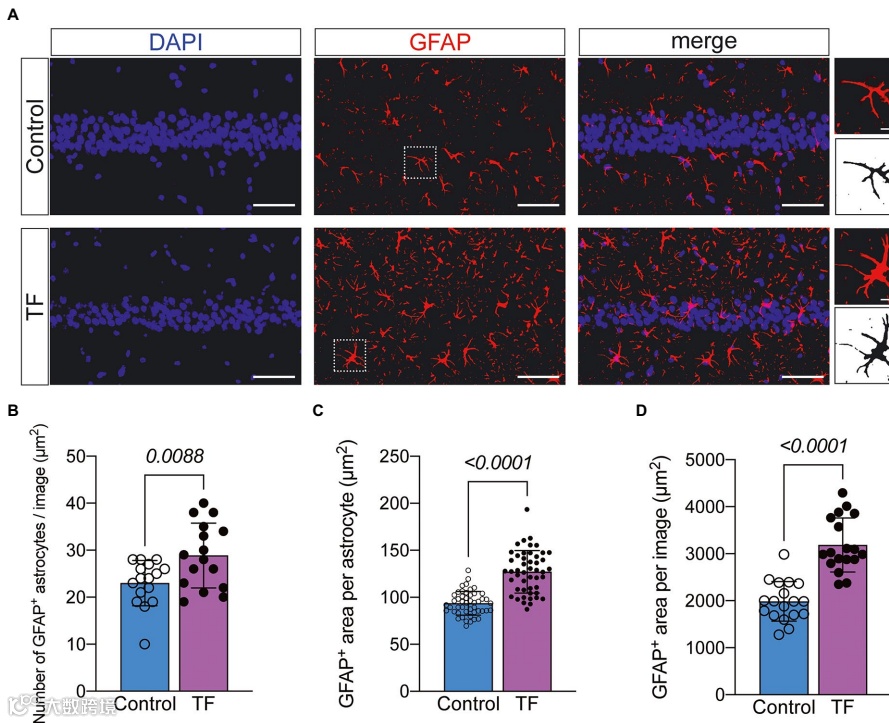
星形胶质细胞异常激活驱动突触可塑性损伤

基于“三元突触”假说,研究人员进一步探究星形胶质细胞在POCD中的作用。通过胶质纤维酸性蛋白标记星形胶质细胞,发现POCD老年小鼠海马CA1区GFAP阳性星形胶质细胞数量增加,荧光染色面积增大,单个胶质细胞荧光面积增加,表明星形胶质细胞出现异常激活。
星形胶质细胞能与神经元交换信息,响应突触活动,调节突触传递。星形胶质细胞异常激活常伴随功能异常。为验证CA1区星形胶质细胞异常激活和功能下降是POCD的重要致病因素,研究团队采用化学遗传学方法进行干预。

Gq通路激活改善认知功能的机制

研究者在胫骨骨折手术前3周向老年小鼠双侧海马CA1区注射化学遗传学试剂rAAV-GfaABC1D-hM3D(Gq)-mCherry,特异性激活CA1区星形胶质细胞。术后7天通过行为学测试评估小鼠记忆功能。
新颖物体识别和恐惧条件测试结果显示,与对照组相比,CNO激活星形胶质细胞Gq通路的小鼠探索新物体时间更长,回忆情境相关恐惧记忆时冻结时间更久。这表明激活星形胶质细胞Gq通路能改善麻醉/手术诱导的认知功能障碍。
为进一步探究认知功能改善的突触机制,研究人员再次利用高尔基染色和神经电生理技术。发现激活星形胶质细胞Gq通路可增加树突长度、树突密度和树突棘密度,提高场兴奋性突触后电位斜率,从结构和功能两方面改善神经元突触可塑性。

研究意义与临床前景

本研究首次证实星形胶质细胞Gq通路激活可改善老年小鼠POCD,为临床防治POCD提供了新思路。研究表明,老年小鼠胫骨骨折术后会出现近期海马依赖性认知功能障碍,星形胶质细胞异常激活导致的突触可塑性改变是POCD发生的重要机制。
相比之下,通过化学遗传学方法激活星形胶质细胞Gq通路可改善学习记忆能力。突触可塑性增强表现为树突长度、数量和分支及突触棘密度增加,LTP强度增强,恐惧记忆增强和新物体探索时间增加。
该研究仍存在一定局限性:仅研究了老年小鼠麻醉/手术后7-11天的记忆功能,未验证其对长期记忆的影响;在术后学习阶段和测试阶段均给予CNO,星形胶质细胞Gq通路激活对记忆形成、巩固或提取的具体影响有待进一步研究。

结论

综上所述,老年小鼠胫骨骨折手术可导致近期海马依赖性认知功能障碍。星形胶质细胞异常激活导致的突触可塑性损伤是POCD发生的重要机制。激活海马CA1区星形胶质细胞Gq通路可改善老年小鼠麻醉/手术引起的POCD。星形胶质细胞有望成为老年患者POCD防治的新靶点。
未来研究可进一步探讨星形胶质细胞Gq通路激活影响突触可塑性的具体分子机制,为开发针对POCD的精准治疗方案提供理论依据。

转载第三方内容已尽可能标注来源,如有疏漏请及时告知,如有侵权将删除侵权内容或协商解决400-016-4066。

【声明】内容源于网络
0
0
众实科技
我们是一家集生产,研发,运营为一体的专业提供医学实验器材公司。多年致力于动物行为研究,一直以"开拓、创新、用户至上、诚信为本"经营理念,为顾客提供完善的售前指导,售后培训,售后维修等全方位的服务从而获得了客户的一致好评。
内容 305
粉丝 0
众实科技 我们是一家集生产,研发,运营为一体的专业提供医学实验器材公司。多年致力于动物行为研究,一直以"开拓、创新、用户至上、诚信为本"经营理念,为顾客提供完善的售前指导,售后培训,售后维修等全方位的服务从而获得了客户的一致好评。
总阅读135
粉丝0
内容305