绩效沟通是绩效管理中非常关键的一步,可以毫不夸张地说:绩效沟通才是绩效管理的灵魂!
只有在沟通中,经理与员工展开充分的讨论,才能让工作中的关键问题达成一致。例如:员工的基本工作职能是什么?员工的工作对实现组织目标有何帮助?共同探讨怎样才算“很好地完成了工作”?员工和管理者应该如何共同努力来维持、提高和利用当前的绩效考评结果?如何衡量工作绩效,找出并清除影响绩效的障碍……
今天分享4张实用表格,帮助你搞定绩效沟通难题!拿走不谢!
一、要善于掌握正确的时机和方式
提到绩效沟通,就无可避免地要面对一个同样的问题:到底应该何时进行绩效沟通?其实,在整个绩效管理工作的四大步骤中,绩效沟通都无处不在。不管是目标的设定还是绩效实施阶段,或者是绩效反馈和绩效结果运用阶段,都需要我们运用良好的绩效沟通技巧,抓住正确的沟通时机。

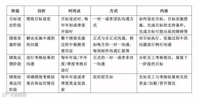
表1 不同阶段的绩效沟通要点
如表所示,具体来说,在不同阶段,绩效沟通的侧重点也会有所不同。然而,要想取得良好的沟通效果,也是需要根据不同的实际情况选取不同的沟通方式,通常分为正式沟通与非正式沟通。
从定义上来看,正式沟通是指事先计划和安排好的,从具体执行和操作形式上,又分为定期的书面报告、一对一正式沟通和定期的会议沟通等。
首先,在定期书面报告上,可参考Google 的邮件汇报方。每个周末,Google每位员工都会以邮件的形式记录三个方面内容:一是本周工作回顾 ;二是下周工作计划 ;三是工作需要的帮助与支持。
然后,在一对一正式沟通上,可参考微软的一对一沟通方式。微软要求每一位经理必须做到有固定频率地一对一面谈,同时,还需要并达到五点要求,如表所示。

表2 微软一对一沟通五个关键点
最后,在定期会议沟通上,可参考英特尔绩效会议方式。英特尔会定期召开三类绩效会议:一是过程导向一对一会议,即为帮助员工实现个人目标而进行的定期单独会议;二是过程导向部门会议,即部门为完成绩效目标而进行的回顾会议;三是突发任务导向会议,即为完成绩效目标而召开的解决临时性问题的会议。
相对于正式沟通来说,非正式沟通是未经计划的,其沟通途径是通过组织内的各种社会关系。其形式如非正式的会议、闲聊、走动式交谈、吃饭时进行的交谈等。在非正式沟通上,可参考沃尔玛的走动管理沟通。在这一点上,沃尔玛的创始人深有体会——“走进商店,倾听同事们的建议,是我们成功的关键。最重要的是每个人都要参与,我们最好的想法都来自店员和上货工人”。
二、绩效沟通,内容和技巧同样重要
在企业的绩效沟通中,根据不同的需要,绩效沟通内容的侧重点可以放在提高绩效,解决工作中的问题上,也可以探讨员工职业生涯发展等员工关心的问题。需要注意的是,如果按照绩效沟通的流程来划分的话,不同的步骤,其沟通的内容和也有不同的侧重点。

表3 绩效沟通九大步骤
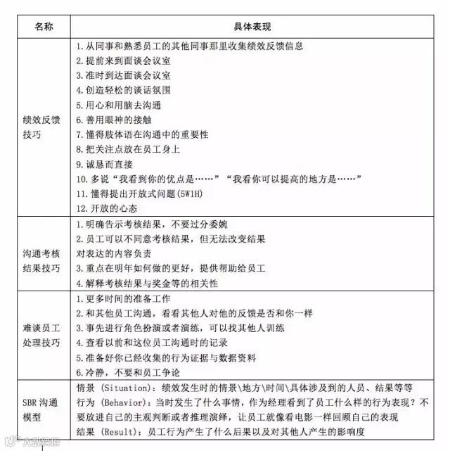
HR和业务主管在分析梳理绩效沟通内容重点的同时,为了更好地达成预期的绩效沟通结果和目的,还需要掌握绩效反馈、绩效考核结果告知以及较难沟通员工和沟通模型运用等四个方面的技巧,总体归纳如下表。

表4 绩效沟通四大技巧
三、HR首先应该从自我做起
最后,在如何解决绩效沟通这个问题上,很多HR关心的是如何让经理重视绩效沟通并积极参与绩效沟通。但是,我觉得HR首先应该从自我做起。
在日常工作中有针对性地展开绩效沟通的培训,多宣传绩效面谈并邀请公司高级主管分享绩效沟通经验,在公司内部创造绩效沟通文化与氛围。争取每年所有经理多能参加至少一次的绩效沟通培训。只有让经理积极参与到绩效沟通中来,HR的绩效管理之痛才能解根除,绩效管理才能真正落实。
注:图文来源于网络,如有侵权请联系删除。

