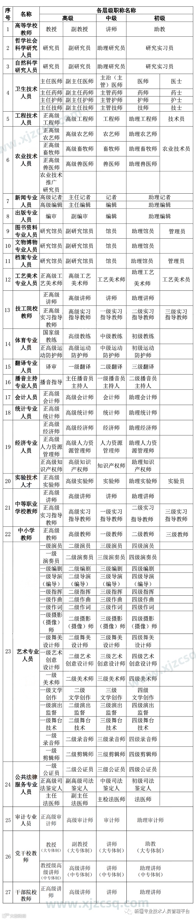
职称有哪些?

继续教育公需课“注意”
上传证书一寸照时,需要选择年度,每个证书都需要单独上传对应照片。
公需课报名学习、技术咨询、发票服务:0991-4693112、0991-4660686、 13369617920、18139641849
监督电话:13565991218、17881164753

查职称评审信息有“神器”!
人力资源社会保障部开通了
全国职称评审信息查询平台
面向各地人社部门、用人单位及个人
提供跨地区职称信息核验查询服务
大家可通过
www.xjzcsq.com网页、
www.12333.gov.cn网页、
手机12333客户端、
人力资源社会保障部门户网站、
“人力资源和社会保障部”微信公众号等
多种渠道登录使用

