搜索
首页
大数快讯
大数活动
服务超市
文章专题
出海平台
流量密码
出海蓝图
产业赛道
物流仓储
跨境支付
选品策略
实操手册
报告
跨企查
百科
导航
知识体系
工具箱
更多
找货源
跨境招聘
DeepSeek
首页
>
人社部明确!这些职业资格证书值得拿!还可享受个税专项附加扣除优惠
>
人社部明确!这些职业资格证书值得拿!还可享受个税专项附加扣除优惠
交才荟
2024-09-03
0
导读:各位亲如果您2024年取得了职业资格证书可以在取得相关证书的当年通过个人所得税APP填报享受继续教育专项附加扣
各位亲
如果您2024年取得了职业资格证书
可以在取得相关证书的当年
通过
个人所得税APP
填报享受继续教育专项附加扣除
按照3600元的标准
享受税前定额扣除优惠
职业资格证书种类多、数量多
哪些能享受呢?
在填报继续教育专项附加扣除
时
系统会提示
“不在《国家职业资格目录》内的
不属于可扣除的职业资格继续教育”
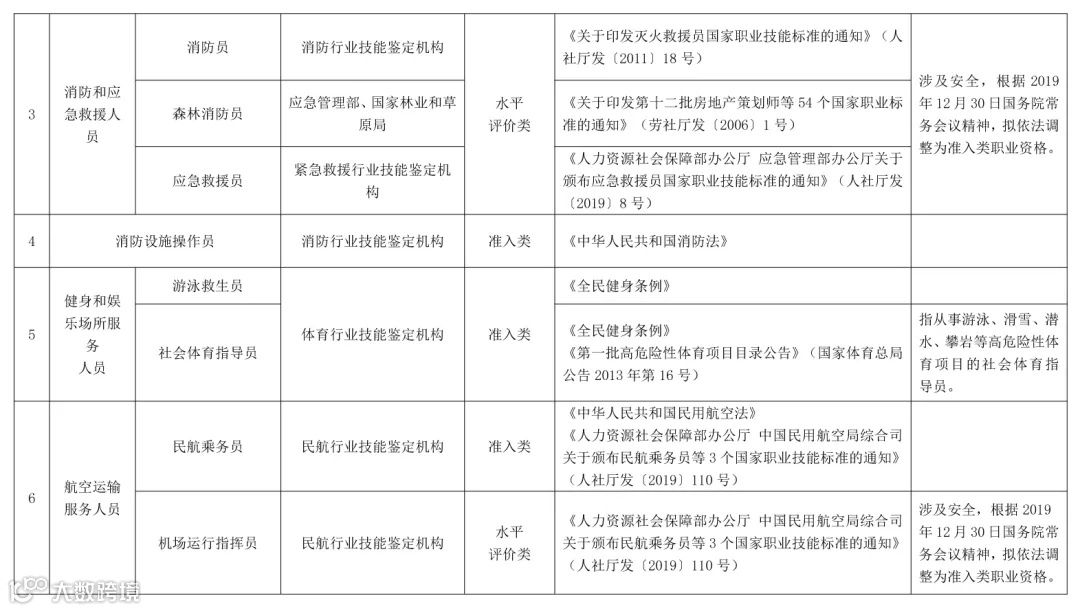
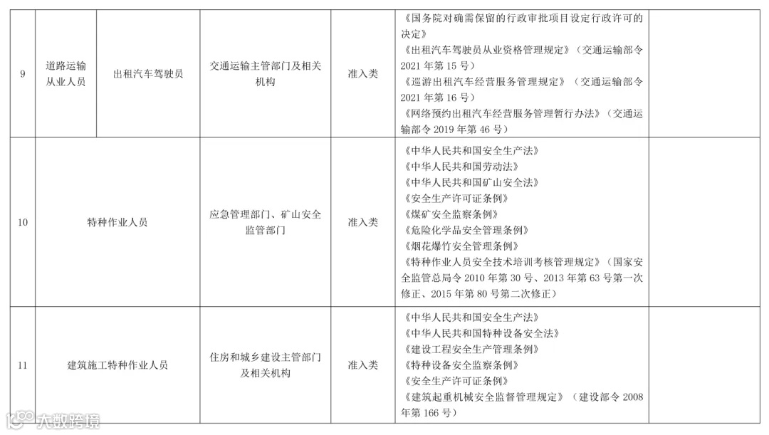
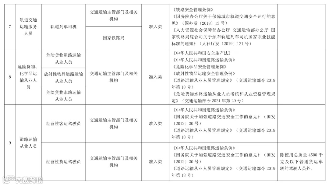
《国家职业资格目录》
由人社部发布
目前最新版本是2021年版
共计72项职业资格
其中专业技术人员职业资格59项
技能人员职业资格13项
向下滑动查看所有内容
- 注 意 -
1.
同一年度内取得多个职业资格证书,只能填报享受其中一个,即最多只能享受3600元扣除优惠;不同年度获得不同证书则可以多次享受。
2.
继续教育专项附加扣除包含学历(学位)继续教育和职业资格继续教育,如果在一个年度内,既取得了职业资格证书,又存在学历(学位)继续教育,两者属于不同继续教育类型,可以叠加享受。即当年取得职业资格证书可享受3600元扣除优惠,学历(学位)继续教育最多可享受400×12=4800元扣除优惠,两者叠加一年最高可享受8400元税前扣除优惠。
❏
图文来源丨中国会计报
图文编辑
丨
伊尔潘江·衣布拉音
责任编辑
丨
张祥丽
【声明】内容源于网络
0
0
交才荟
新疆交投人力资源开发服务有限责任公司是新疆交通投资(集团)有限责任公司旗下国有全资子公司。主要从事人才培训、人才中介、猎头服务、职业介绍、职业技能鉴定、职业规划、人力资源信息咨询及管理服务、企业管理咨询等专业服务。
内容
286
粉丝
0
关注
在线咨询
交才荟
新疆交投人力资源开发服务有限责任公司是新疆交通投资(集团)有限责任公司旗下国有全资子公司。主要从事人才培训、人才中介、猎头服务、职业介绍、职业技能鉴定、职业规划、人力资源信息咨询及管理服务、企业管理咨询等专业服务。
总阅读
232
粉丝
0
内容
286