近期,教育部超细材料重点实验室,物质生物与动态化学前沿科学中心,教育部生物材料工程研究中心,华东科技大学材料科学与工程学院张学伟、王碧学、华红、王英、刘佳尚、刘长生和陈曦等教授探究了脱细胞的细胞外基质和间充质干细胞 通过协同作用促进创伤性脑损伤的恢复增强神经发生,减轻神经炎症的实验研究,取得了显著的效果。

首先,文章刚开始对于创伤性脑损伤进行了简要介绍:
创伤性脑损伤(TBI)是由外部机械力引起的,是全球死亡和残疾的主要原因之一。创伤性脑损伤代表了复杂的病理生理学,包括细胞立即死亡和组织丢失、持续的结构破坏和微环境恶化的。创伤性脑损伤后的康复和恢复仍然不令人满意,因为中枢神经系统(CNS)的自我再生能力有限,特别是对于神经元补偿的主要来源,神经干细胞(NSCs);此外,受伤的大脑有一个恶劣的微环境,如神经炎症,进而阻碍NSCs的生长和分化。因此,迫切需要开发新的治疗策略来改善神经元代偿,重建创伤后的再生微环境。

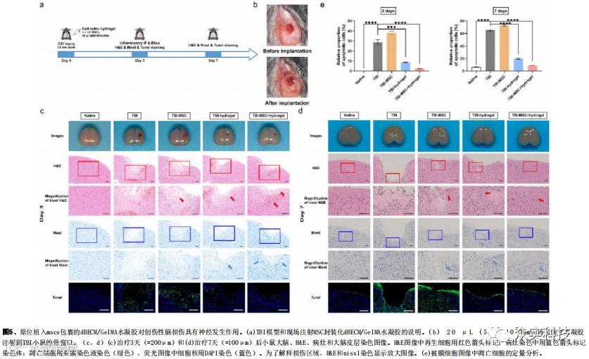
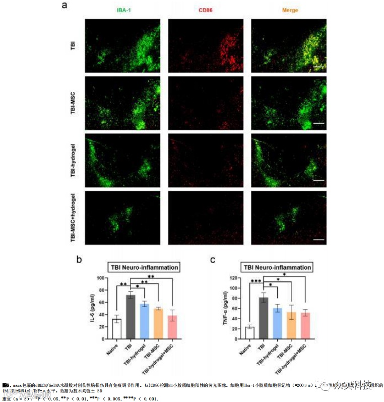
在典型的TBI模型中,对雄性C57BL/6小鼠进行了控制的皮质冲击(CCI)损伤。简单地说,小鼠被腹腔注射戊巴比妥钠(50mg/kg)麻醉,并放置在一个立体定向框架中。右侧顶骨开颅术(距Bregma后2.5mm,外侧3.0mm)暴露硬脑膜和大脑皮质。采用直径2.1 mm的挫伤装置(颅脑损伤系统)(北京众实迪创科技发展有限责任公司)引起脑损伤。CCI是为了将皮质压缩到1.0 mm的深度,持续速度为 2.5 m/s,100 ms。将水凝胶或MSCs(20 μL)注 入损伤区域中心,维持30 s,避免水凝胶被挤出,而TBI组未进行处理。缝合切口,让动物在受伤后恢复。为了分析mscs包埋的dECM/GelMA水凝胶的神经 发生效应,分别在3天和7天后处死手术小鼠,分离的大脑固定、包埋,并用 H&E、膜和膜检测试剂盒染色。为研究其免疫调节作用,分别于第3天处死小鼠。一半的大脑样本用Iba-1抗体和抗体免疫染色,另一半称重,均质 ,用Elisa试剂盒检测IL-6和TNF-α水平。

结果表明,脱细胞化过程能够有效地去 除细胞DNA,同时保留了天然脑ECM的蛋白质成分。因此,新型联合脱细胞方 法是治疗脑组织的有效方法。
dBECM/GelMA水凝胶为具有合适的机械强度、孔隙结构和生物相容性建立了良好的环境,并为现场 治疗TBI提供了基础。
为mscs封装的dBECM/GelMA水凝胶为创伤性脑损伤的调节和恢复提供了神经元补偿和再生微环境。再细胞化水凝胶在体内具有最强的神经发生和免疫调节作用,为 调节神经炎症和促进神经再生成提供了一种治疗途径。
dBECM/GelMA水凝胶可以增强 MSCs的神经诱导作用和神经保护作用,从而促进NSCs和神经元的代偿,并促 进脑组织的再生。
体外实验结果表明,骨髓间充质干细胞再细胞化的dBECM/GelMA水凝胶对小胶质细胞诱导的神经炎症具有抗炎和免疫调节作用。
总之,我们通过一种新的脱细胞化方法开发了一种脱细胞化的脑细胞外基质,并用GelMA制备了一种基于dbecm的水凝胶。dBECM/GelMA水凝胶提供了良好的微环境,具有丰富的天然成分,低压缩模量,均匀的孔隙结构,优越的细胞相容性,可以几乎完全降解。体内实验结果显示,mscs包封的 dBECM/GelMA水凝胶可有效缓解TBI小鼠的神经炎症反应,促进神经元代偿。体外实验结果表明,水凝胶上调神经相关基因,促进MSCs向NSCs和神经元分化。此外,水凝胶与MSCs协同作用,刺激m1-m2极化,下调小胶质细胞的促炎细胞因子。综上所述,我们得出结论,我们采用含间充质干细胞的脱细胞ecm水凝胶可能促进脑损伤后的神经发生和免疫调节,这可能为预防各种神经系统疾病的继发性损伤开辟新的途径。
欢迎您随时投稿!!
服务热线:400-016-4066

