Recent literature sharing
近期文献分享
NO.1
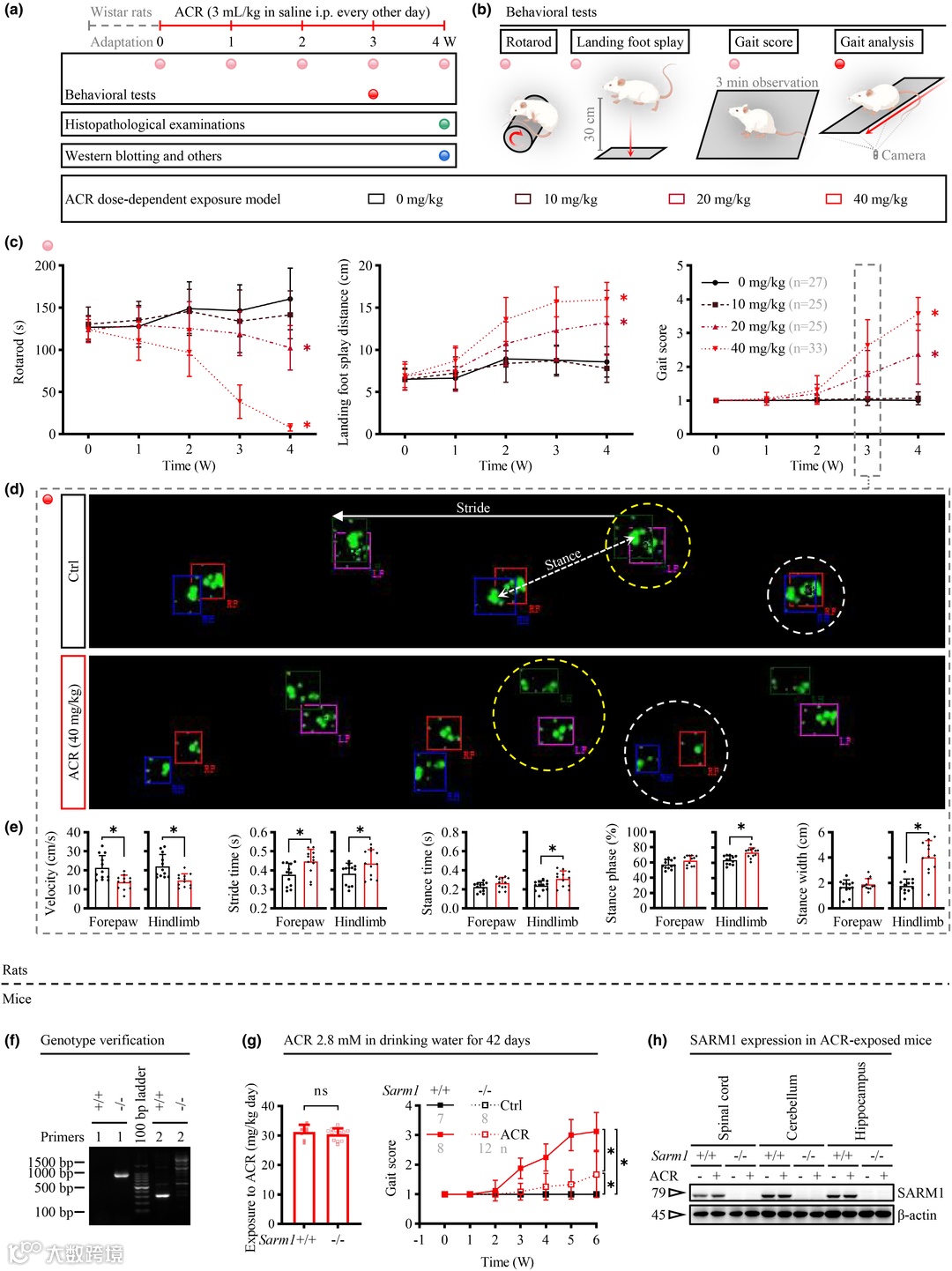
FIGURE 1 ACR induces SARM1-dependent hindlimb dyskinesias. (a) Schematic diagram of ACR exposure in rats. (b) Schematic diagram of the neurobehavioral evaluation experiments in rats. (c) Neurobehavioral performances of rats subjected to 0, 10, 20, and 40 mg/kg ACR. Panels from left to right are rotarod, landing foot splay distance, and gait score. *: p<0.05 compared to corresponding controls. (d) Footprints of rats exposed to 40 mg/kg ACR for 3 weeks. Rats exposed to ACR for 4 weeks drag their hindlimbs and could not produce footprints, and the relevant data are not shown here. The track direction is from right to left. Pink, red, green, and blue represent left front (LF), right front (RF), left hind (LH), and right hind (RH), respectively. The yellow and white circular dashed boxes indicate the overlapping pattern of fore and hindlimbs on the same body side. Parameters like stride and stance width are measured and graphically represented. (e) Quantitative analysis of footprints. For interpretation of these parameters, the reader is referred to the Materials and Methods. The dot indicates the mean values of multiple-step cycle-related indicators in one trail. *: p<0.05. (f) Genotype validation of Sarm1 knockout mouse model (C57BL/6). (g) Exposure and gait score of mice that are given drinking water freely with 2.8 mM ACR for 42 days. The left panel shows the estimated ACR exposure dose based on daily water intake and body weight, with each data point representing one mouse. The right panel shows the gait change of mice with different genotypes. *: p<0.05, comparison between groups. (h) Expression of SARM1 in different neural tissues of ACR-intoxicated mice. It is important to point out that only the results in f–h are obtained from mice in the full text. The other unspecified animal results come from rats, whose metabolic profile of ACR is closer to that of humans.
2.3 | Behavioral analysis
The assessment of neurobehavioral performance was conducted by experimenters blinded to the respective subject's group assignments during experimentation.
2.3.1 | Rotarod
A ZS-ROM rotarod fatigue equipment (Beijing Zhongshidichuang Technology and Development Co., Ltd.) was utilized. All rats received training before intoxication, that is, staying on the rod for 60 s at a velocity of 8 rpm. During the formal test, the original velocity was set to 0 rpm and accelerated smoothly to 40 rpm within 200 s. The time that the animal stayed on the rod was recorded as its latency to fall (Monville et al., 2006).
2.3.3 | Gait score Animals were positioned in an open field and observed for 3 min. Following the observation, a gait score was assigned from 1 to 4, where 1 = a normal, unaffected gait; 2 = a slightly abnormal gait (tiptoe walking, hindlimb adduction); 3 = moderately abnormal gait (obvious movement abnormalities characterized by dropped hocks and tail dragging); and 4 = severely abnormal gait (dragging hindlimbs and complete absence of rearing) (LoPachin et al., 2002). 2.3.4 | Gait analysis A Rat/Mouse Gait Analysis and Processing System (ZS-BT/S, Beijing Zhongshidichuang Technology and Development Co., Ltd.) was utilized. This system consisted of an illuminated glass runway. Above the runway was a lid with red LED lights to create a silhouette of the running animals. Below the runway, a high-speed camera recorded the scattered light from the paw prints, which was digitized and analyzed by the WalkAnalysator software. The rats were trained to walk straight forward in an unforced manner before the behavior test. During the experimental run, the rats spontaneously passed the track, and the camera under the transparent runway recognized and recorded the footprints. Parameters included stride length (distance of forwarding movement between each stride), stride time (duration

NO.2
小动物转棒疲劳仪
论文中所用转棒疲劳仪,分为小鼠转棒疲劳仪/大鼠转棒疲劳仪,转棒疲劳仪是根据国外同类产品和《药理实验方法学》转棒试验装置改进完成的,有较好的实用性,是抗疲劳药物筛选和鉴定检测的理想仪器。
可做疲劳实验、运动协调能力、骨骼肌松弛实验、中枢神经抑制实验,以及其它需用运动方式检测药物作用的实验,如毒性对运动能力的影响,体内某种物质缺乏对运动能力的影响,心脑血管药物对运动能力的影响等等,可多方向的开发利用该仪器基本原理和基本功能。

NO.3
关于大小鼠步态分析处理系统

论文中所用大小鼠步态分析处理系统,大小鼠步态分析处理系统可用于评估神经创伤、神经萎缩、神经疾病和疼痛症状群的动物模型。该系统的应用范围包括:脊髓损伤、神经病理性疼痛、关节炎、中风、帕金森综合征、运动障碍、脑损伤、外周神经损伤等疾病的研究。通过步态分析,可以了解神经源性疾病的发展过程,评估治疗方法的效果,筛选治疗药物。比如帕金森综合征导致四肢僵硬,协调性下降。步态分析系统通过测量动物模型中的脚间距、摆动相位、支撑方式和正常步序比来评估运动协调性。
大小鼠步态分析处理系统是一个完整的系统,用于在大鼠模型中定量评估动物的步伐和步态。该系统的核心部件是行走平台,大鼠和小鼠可以从行走平台的一端走到另一端。该系统采用脚印的光折射技术,通过放置在行走平台下的高速摄像头捕捉真实的脚印。
奖励政策
· THE END ·
识别上方二维码
关注众实科技公众号

