根据国家卫生健康委人才交流服务中心、中国国际教育交流协会际协【2022】14号文件要求,2022年上半年医护英语水平考试(以下简称METS)定于5月28日在各考点举行,报名时间为3月7日-4月8日。
医护英语水平考试(Medical English Test System,以下简称“METS”)是由国家卫生健康委人才交流服务中心和中国教育国际交流协会联合举办,面向我国医药卫生人员的全国性专业英语考试项目。METS考试重点考查应试人员在医疗环境下熟练运用专业语言进行学习和工作的能力,是医疗机构招聘、评估应聘人员专业英语能力的参考标准,是人力资源部门对员工进行考核、评价、选拔的参考工具。
1各级别考试时间和报名时间
考试时间:2022年5月28日星期六(一到三级:9:00-11:00;四级:9:00-11:30)
报名时间:2022年3月7日-4月8日
2报考准备
1.确定意向考点
正式报考前,登录METS官网(www.mets.org.cn),点击“全国考点”→“当期参考考点”→“考点一览表”( “考点一览表”更新时间:2022年3月7日00:00点),了解相关考点信息和报考方式,根据本人实际情况确定意向考点。报考方式分为“网上报考”和“集体报考”两种方式。“考点一览表”中,“网上报考”的考点,在网上完成报考;“集体报考”的考点按考点要求完成报考。
2. 重要提示
因受疫情影响,本次考试部分考点采取封闭式管理,只接受本考点在籍在校考生报考,对于非在校考生(即本考点在籍校外实习生,非在籍社会考生或其他)填报时审慎选择考试地点(报考过程中有提示),请根据“考点一览表”,选择适合的考点,进行报考。
3. 证件
考生应持有以下证件之一:居民身份证(含临时身份证)、军人证件(含军官证、武警警官证、士兵证、文职干部证、军校学员证)、港澳居民来往内地通行证、台湾居民来往大陆通行证、护照,用于报考时填写证件号码等相关信息。考试当天须携带证件原件进入考场。
4. 电子照片
本人近期清晰2寸蓝色或红色背景标准证件电子照片,用于报考时上传。照片格式应为 “.jpg”,规格应为20kb至100kb。
3支付方式
1.网上报考的考生,通过电脑登录METS官网,点击“立即报名”,按提示完成考生信息填报及在线支付,支付成功即完成报考。在线支付支持网银、支付宝等方式。
2.集体报考的考生,按照考点的要求完成交费。
4考试适用对象
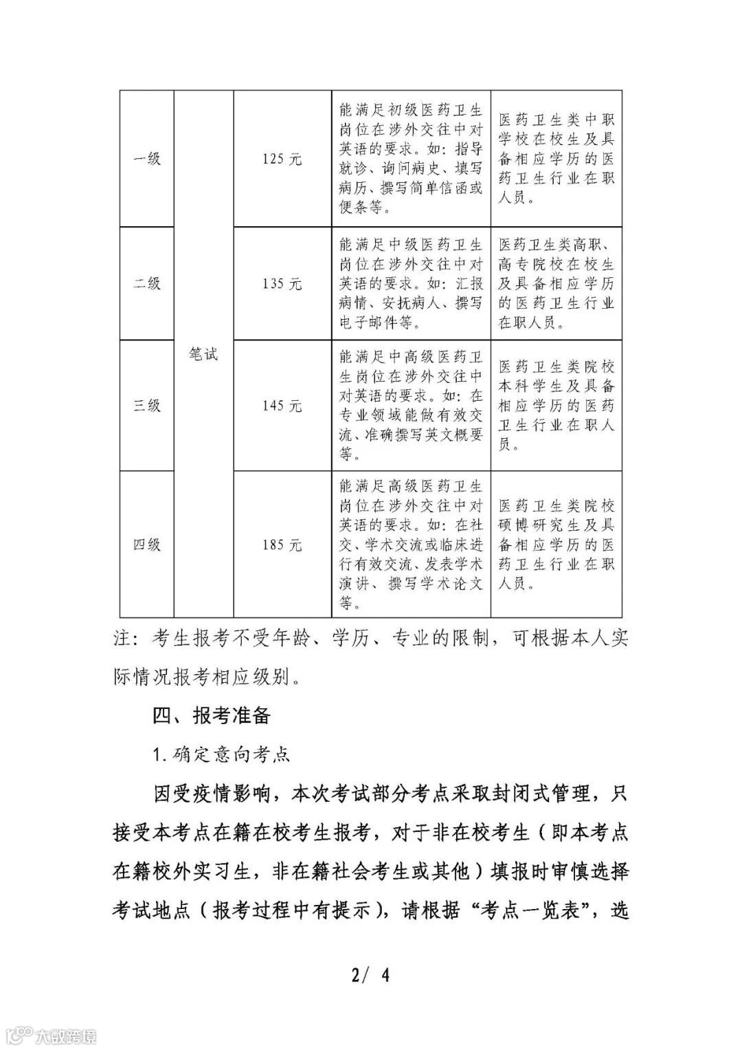
医护英语水平考试一级:建议中等学校医药卫生类各专业学生和在职卫生专业技术人员参考;
医护英语水平考试二级:建议高职高专院校医药卫生类各专业学生和在职卫生专业技术人员参考;
医护英语水平考试三级:建议本科医药卫生类各专业学生和在职卫生专业技术人员参考;
医护英语水平考试四级:建议医药卫生类各专业硕士、博士研究生和在职卫生专业技术人员参考。
5考试形式及内容
METS考试为纸笔考试,由听力、阅读和写作三部分组成。
6《准考证》
网上报考的考生,应于5月16日-5月27日登录METS官网,点击“打印准考证”,待系统生成准考证后打印即可;集体报考的考生,按考点规定时间到考点领取《准考证》。
7成绩查询及证书领取
1. 考试成绩查询系统将于2022年7月17日开通,考生可在METS官网“成绩查询”进行本人成绩查询。
2. 考试合格者将获得由中国教育国际交流协会和国家卫生健康委人才交流服务中心联合签发的证书,考生可按考点规定时间到考点领取证书。





