


印花税要变了!2022年7月1日起,《中华人民共和国印花税法》(以下简称印花税法)正式施行。
与印花税暂行条例相比,新印花税法主要发生了十种变化,包括明确增值税不作为计算缴纳印花税依据、降低税率、明确减、免征印花税范围等内容。
具体政策如何解读?十种变化有哪些?带你快速掌握一下!
印花税,10大变化!
7月1日起,开始执行

取消对权利、许可证照每件征收5元印花税的规定。
1、承揽合同、建设工程合同、运输合同印花税的税率从原先的万分之五降低为万分之三。
注意:如果纳税人签订合同是含税价,未单独列明增值税的,则需按全额计缴印花税。
原先《印花税暂行条例》第三条规定∶应纳税额不足一角的,免纳印花税。应纳税额在一角以上的,其税额尾数不满五分的不计,满五分的按一角计算缴纳。新的《印花税法》取消了该规定。
原《印花税暂行条例》对于境外个人如何缴纳印花税,能否实行源泉扣缴,都没有规定。这次立法增加了此方面的规定:
原《印花税暂行条例》对纳税期限和纳税地点的规定并不明确,刚通过的印花税法明确纳税时间和纳税地点。


证券交易印花税被纳入征收范围,可消除开征证券交易税的担心。
同一应税凭证有两方以上当事人书立的,按照各自涉及的金额分别计算应纳税额。原规定为“由各方就所执的一份各自全额贴花。
国务院对居民住房需求保障、企业改制重组、支持小型微型企业发展等情形可以规定减征或者免征印花税,报全国人民代表大会常务委员会备案。
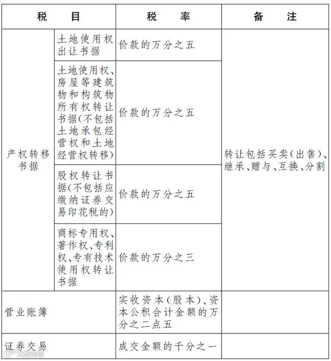
附:印花税税目税率表


注意这个实务细节!别交错了税!
《中华人民共和国印花税法》(主席令第八十九号)(自2022年7月1日起施行)规定,第十三条 纳税人为单位的,应当向其机构所在地的主管税务机关申报缴纳印花税;纳税人为个人的,应当向应税凭证书立地或者纳税人居住地的主管税务机关申报缴纳印花税。
【建筑企业实务】
如何计缴印花税?
一、计税依据

二、计算公式
某小规模纳税人2020年4月开业,领受工商营业执照一件,与其他企业订立转移专有技术使用权书据一件,所载金额100万元;订立产品购销合同两件,所载金额200万元;订立借款合同一份,所载金额为50万元。此外,企业的营业账簿中,“实收资本”科目载有资金500万元,其他营业账簿10本。2020年9月该企业“实收资本”所载资金增加为600万元。
根据(财税〔2018〕50号)规定,自2018年5月1日起,对按万分之五税率贴花的资金账簿减半征收印花税,对按件贴花五元的其他账簿免征印花税。
印花税该如何入账?
借:税金及附加
贷:应交税费-应交印花税
2、实际缴纳时,会计分录如下:
借:应交税费-应交印花税
贷:银行存款
借:税金及附加
贷:银行存款
来源:国家税务总局


