
近日,华夏建设科学技术奖励委员会公布了“2020年度华夏建设科学技术奖”授奖项目名单(华夏奖字〔2021〕第1号),中国建设科技集团股份有限公司在本届华夏建设科学技术奖中荣创两个历史之最!
获奖项目总数高达29项
创集团历史获奖总数之最!
一等奖获奖数量高达7项
创集团历史一等奖获奖数量之最!
此外,集团及其二级企业以荣获华夏建设科学技术奖二等奖9项、三等奖13项的优异成绩,再创历史记录。
2020年,中国建设科技集团股份有限公司顺应国家科技创新驱动发展趋势,克服疫情不利影响,坚持以科技创新作为第一生产力,大力推动集团公司创新体制建设及科技成果转化,取得了丰硕科技成果。“十四五”期间,集团公司将进一步激发科技创新活力,以“做强支撑力科技、做优品牌科技”为目标,增强企业核心竞争力和技术影响力,再攀科技创新高峰。
“华夏建设科学技术奖”是以社会力量办奖形式设立的全国建设行业最高科学技术奖项,旨在促进科技成果向生产力转化,推动科技进步、提升技术水平、培养科技人才,全面提升建设行业综合科技创新水平。
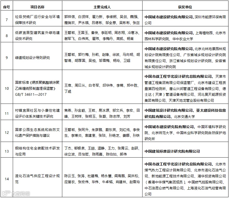
以第一、第二完成单位获得的一等奖项目
以第一、第二完成单位获得二等奖项目
以第一、第二完成单位获得三等奖项目
以其他序位为完成单位获奖项目


