关于恶臭污染物您需要知道的知识(下篇)
三、恶臭的嗅觉阈值
引起嗅觉的最小物质浓度为嗅觉阈值。
四、臭气浓度
臭气浓度是指用清洁空气稀释恶臭样品直至样品无味时所需的稀释倍数。GB-14554《恶臭污染物排放标准》中不仅限定了八种恶臭物质的浓度值,还限定了复合恶臭物质的臭气浓度值。目前,我国用于测定臭气浓度的标准推荐方法为三点比较式臭袋法。
*详见GB/T14679-93《空气质量-恶臭的测定-三点比较式臭袋法》
五、恶臭物质来源
恶臭物质来源主要有自然发生源和人工发生源两种。其中人工发生源可分为两类:生活污染源与生产污染源。
生活污染源:主要来自人体排泄及生活垃圾。城市中恶臭生活污染源主要包括垃圾、粪便的转运站及处理场,生活污水处理场等。
生产污染源:主要来自人类生产过程,如石油及天然气的精炼厂、生物制药厂、制革厂、食品厂、工业废水处理厂等。

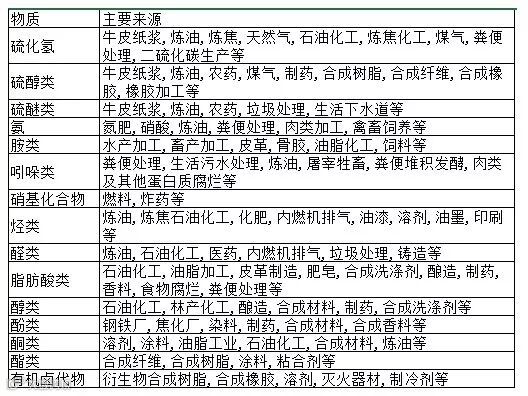
通常工业生产所产生的恶臭物质较为集中,影响较大。某些恶臭物质的主要来源如下表:

六、恶臭的测定
目前测定恶臭的方法主要有两类。一类是以测定臭气的化学组分、物质浓度为主要目的的成分浓度分析法;一类是以嗅觉来对臭气进行量化分析的嗅觉测定法。
1
1.成分浓度分析法

2
2.嗅觉测试法

其中气味传感器法,由于仪器操作简单,不需要太多实验实验人员,因此目前更多的应用于工厂进行自检,以及粗略的判断恶臭强弱。
七、气味传感器的应用
日本的研究工作者依据韦伯-费希纳公式对传感器的响应信号进行处理,测定结果可以直接判断出臭气强弱。使用该传感器分析实际样品前,如已建立恶臭物质浓度的对数值与传感器响应信号的关系曲线,则可直接读出臭气浓度。


该客户通过自己设定的日常管理值做为判断依据,用于日常的预警管控。
1.数据可即时读取,比嗅觉法更有时效性。
2.可在人工嗅辩前做预警诊断。
3.一次性投入,管理成本更为低廉。


