COSMOS
一文教你读懂报警器
CCC认证报告
消防安全产品怎么选?
背 景
CCC认证是中国政府为保护消费者权益、加强产品质量管理而实施的一项重要制度。2025年7月1日起,作为涉及公共安全的消防类产品可燃气体报警器必须通过严格的认证流程,包括电气安全测试、环境适应性试验、性能、防爆、耐久性测试、工厂审查等多维度的评估后,且取得CCC证书才能方可销售和采购。
01
CCC消防产品怎么选?
新宇宙CCC认证产品矩阵
上述政策的颁布意味着今后市场上销售的所有可燃气体报警器都必须通过CCC认证。因此,小C提醒各位用户在选购时,首先应注意识别该产品是否带有CCC标识,若没有则为不合格产品;其次,应当仔细阅读检测报告,以确保产品的安全可靠!
选购产品三步走
消防安全产品怎么选?小C来帮您!下文中,小C将以COSMOS家用报警器为例,为大家讲解如何查询消防产品认证取得情况、以及如何看懂检测报告。
01
选购产品时,首先应认准外观是否带有CCC标识!
JTM-CA-3C机身侧面的CCC标识
02
登录中国消防产品信息网首页(https://www.cccf.com.cn)并找到“消防产品信息查询”栏。
03
点击消防产品信息查询下拉菜单,选择要查询的项目,输入关键字点击查询,例如:产品型号;JTM-CA-3C。
04
查询结果中能看到型号对应的证书编号(未有查询结果,可能为型号输入有误,或该型号未取得消防产品强制认证)。
点击证书编号可以看到该型号中国国家强制性产品认证证书相关信息:认证状态是否有效、以及有效期、生产厂家等。
证书信息
同页面的检验报告一栏中可下载、查看产品的检验报告详情。
检测报告
检测报告怎么看?
检测报告的可视化为用户再添了一道安全保障,用户可通过检测报告了解到许多关键信息,例如产品的厂家信息、关键件的描述、以及各项检测的结果等,帮助用户通过比对关键参数,验证产品的真实性能,避免落入虚假宣传的陷阱,同时可对比不同品牌的检测数据,选择品质更优的产品。若产品出现问题,检测报告可作为法律依据,帮助消费者维权、索赔或退货。
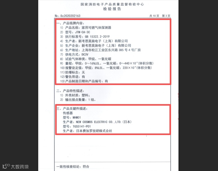
确认委托认证企业,生产企业信息、检验依据和检验项目(检验项目一般是全部适用项目,也有只检验部分试验项目的特殊情况,如:零部件部品变更)。如果认证委托企业和生产企业信息不一致,则为代工生产品。
产品外观图片展示 ,可与实际购买的产品进行比较,判定是否为同一产品。
查看产品的规格参数,以及关键件信息(供电:一般有低压电池供电和市电220V供电;气体检测种类:一种或者两种气体等;还包括检测量程、报警设定值、传感器等信息 ,如JTM-CA-3C为低压电池供电,采用两种进口传感器,可同时检测甲烷、一氧化碳)。
查看检验结果汇总表,重点关注以下3项检测结果:
①报警动作值与报警设定值偏差绝对值小于50×10-6(体积分数)为合格,偏差绝对值越小越精准。12个报警动作值之间的偏差值越小,说明探测器的一致性越好,也代表传感器的稳定性好。
②环境中的甲烷浓度达到报警设定值的1.6倍,探测器发出报警信号所用的时间小于60秒,即为合格。
③同一台探测器重复测量报警动作值6次,报警动作值与报警设定值之差的绝对值小于50×10-6(体积分数)为合格,6次报警动作值之间的偏差值越小,代表探测器的稳定性越好。
相关产品
在相关产品栏中也可以查阅同品牌相关产品的认证取得情况。
结 语
消防产品强制认证要求发布起,COSMOS始终认真贯彻、响应国家市场监督管理总局的相关规定,积极对应申请认证的工作,截至目前,我司产品已全面取得CCC认证证书,用户均可放心购买,同时如有CCC产品相关的咨询,欢迎通过官网或微信公众号与我们联系!
未来,COSMOS将持续以高标准、严要求进行生产与品质管理,始终将“杜绝中国全境的气体事故”作为企业发展的核心使命。我们也将通过持续的技术创新、严格的生产流程控制以及全方位的服务体系,为客户提供安全、安心、可靠、高效的气体安全解决方案。

