大数跨境

松鸣岩国际滑雪场禁止黑导教学公告​

松鸣岩国际滑雪场禁止黑导教学公告​ 甘肃云发集团
2024-12-20
1
点击蓝字,关注我们...

                    



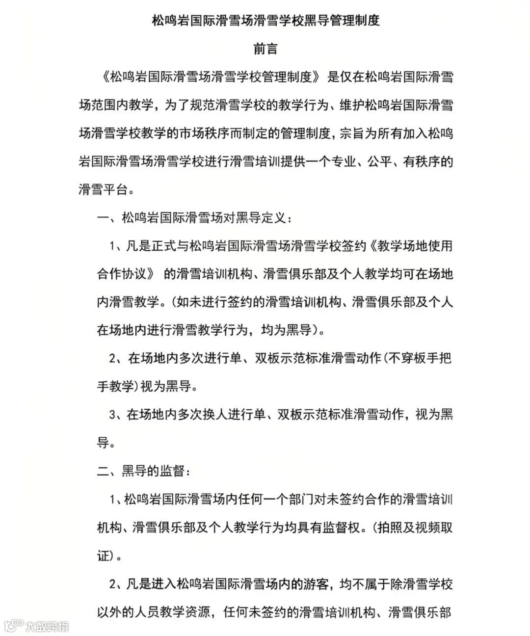
松鸣岩国际滑雪场禁止黑导教学公告





skiing

为维护松鸣岩国际滑雪场滑雪学校的正常教学秩序,维护游客的人身安全及合法权益,避免产生纠纷,松鸣岩国际滑雪场从2024年12月20日起禁止黑导在我雪场进行教学行为,特发布以下公告:


























































END

扫码关注
gsyf2015微信号

扫码关注

gsyf2008微信号

扫码关注

gsyfjd2020微信号

扫码关注

ftsjlb微信号


【声明】内容源于网络
0
0
甘肃云发集团
甘肃云发房地产开发集团是集经营房地产开发,建筑工程,酒店管理,商贸公司,水利水电,小额贷款等多元化企业。我们将通过公众平台,致力于为你提供时下最热门,最值得关注的信息,并及时更新公司内部的各大最新动态,为您的生活增添乐趣,带来便利。
内容 587
粉丝 0
甘肃云发集团 甘肃云发房地产开发集团是集经营房地产开发,建筑工程,酒店管理,商贸公司,水利水电,小额贷款等多元化企业。我们将通过公众平台,致力于为你提供时下最热门,最值得关注的信息,并及时更新公司内部的各大最新动态,为您的生活增添乐趣,带来便利。
总阅读505
粉丝0
内容587