为了热烈庆祝中华人民共和国成立70周年,推动和促进临夏州文化、体育、旅游产业融合发展。由甘肃省社会体育管理中心、中共和政县委宣部、和政县文体广电和旅游局、甘肃云发文化旅游产业开发集团有限公司主办, 国家体育总局社会体育指导中心、甘肃省体育局、中临夏州委宣传部、临夏州文化广电和旅游局、临夏州体育局、临夏州文学艺术界联合会、中国民协花儿专委会秘书处、和政县松鸣岩-古生物化石地质公园大景区管理委员会指导的、“2019丝绸之路国际露营大会暨中国西部花儿(民歌)歌手邀请赛”将于2019年9月27日至29日在甘肃和政法台山景区举办。本次大赛还有甘肃省民族广场舞大赛、露营、篝火晚会等活动,现诚邀西部各省区及临夏州八县(市)花儿(民歌)歌手积极报名参赛。

中国西部花儿(民歌)歌手邀请赛奖项设置
金奖一名,奖励现金20000元;
银奖两名,各奖励现金10000元;
铜奖三名,各奖励现金5000元;
优秀奖十至十二名,各奖励现金1000元。
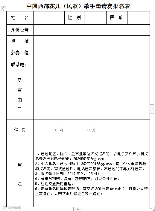
各参赛人员服装道具自备,往返交通费自理,食宿由甘肃云发文化旅游产业开发集团提供。比赛顺序由抽签决定,参赛曲目内容健康,积极向上,传播正能量。参赛报名时每位参赛选手需交纳200元参赛保证金,大赛结束后保证金统一退还。

比赛报名方式:
方式一:通过地区、协会、企事业单位名义报名的,以电子文档形式将报名表发送到电子邮箱:393456259@qq.com(报名表见附件)。
方式二:个人报名,通过邮箱(1362799045@qq.com)提供个人演唱视频和报名表,审核通过后,方可参赛。

各参赛选手统一于9月26日下午12:00-16:00在云海闲庭度假酒店客房大厅报到办理入住手续。
9月27日至9月29日活动期间,松鸣岩景区和法台山景区门票免费啦!
报名截止时间:2019年09月25日
咨询电话:0930-5580444 18093062588 刘主任



长按下图,识别二维码关注,gsyf2008微信号

我们将通过公众平台,致力于为你提供时下最热门,最值得关注的信息,并及时更新公司内部的各大最新动态,为您的生活增添乐趣,带来便利。
长按下图,识别二维码关注,gsyf2015微信号

松鸣岩国际滑雪场是西北地区风景最美,设施设备最全;是西北地区唯一可以“冬季滑雪、夏季踏青”的四季健身场所,是集健身、餐饮、住宿、娱乐为一体的综合性娱乐场所。
长按下图,识别二维码关注,gsyxhz微信号

关注印象和政,化石王国、花儿故乡、绿色明珠、陇上江南,为您提供最新最全的户外旅游、拓展实时信息。

