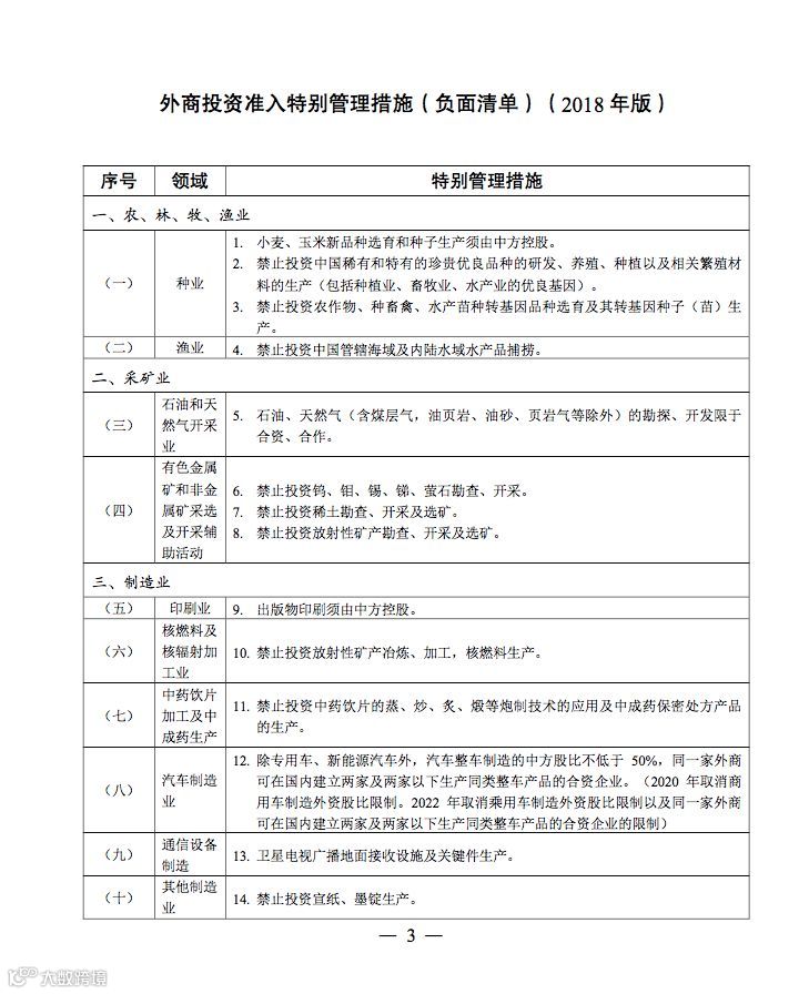
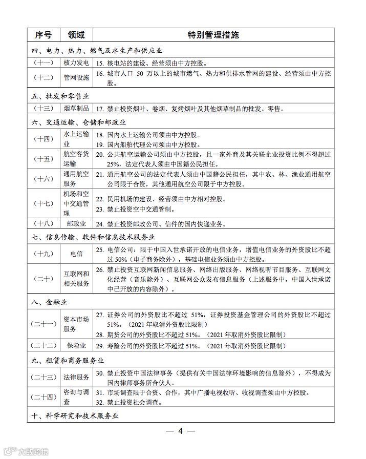
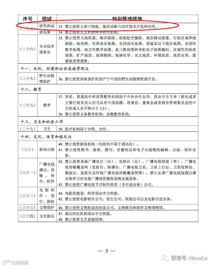
国家发展改革委、商务部联合发布了《外商投资准入特别管理措施(负面清单)(2018年版)》(以下简称2018年版负面清单),自2018年7月28日起施行。2018年版负面清单,大幅度放宽市场准入,清单长度由63条减至48条,在银行、汽车、铁路干线网、电网、加油站等22个领域推出一系列重大开放措施。但是,在外商投资人体干细胞、基因诊断与治疗技术开发和应用方面还是在国家禁止范围之内。
商务部原文

《外商投资准入特别管理措施(负面清单)(2018年版)》已经党中央、国务院同意,现予以发布,自2018年7月28日起施行。2017年6月28日国家发展和改革委员会、商务部发布的《外商投资产业指导目录(2017年修订)》中的外商投资准入特别管理措施(外商投资准入负面清单)同时废止,鼓励外商投资产业目录继续执行。
国家发展和改革委员会主任:何立峰
商务部部长:钟 山
2018年6月28日





- End -




