美国莱斯大学的本科生艾莉森·斯科克(Allison Skinkle)及德克萨斯大学健康中心膜生物学实验室的同事共同撰写文章发表在《Science Advances 》杂志上,题目为“ω-3 polyunsaturated fatty acids direct differentiation of the membrane phenotype in mesenchymal stem cells to potentiate osteogenesis”,在这篇文章中,研究人员发现:膳食脂肪可以重塑细胞膜,并影响干细胞如何转化为成熟的组织细胞。

From left, Ilya Levental, Joseph Lorent, Allison Skinkle and Kandice Levental at the Laboratory of Membrane Biology at UTHealth’s McGovern Medical School. Skinkle, a Rice senior, began working in the lab as a freshman.
这项研究是跨学科合作的产物。该实验室由麦迪文学校综合生物学和药理学系助理教授Kandice Levental和Ilya Levental共同经营,而加入此次研究的Skinkle是水稻持续卓越研究(SER)学者计划入选者。Skinkle两年前加入加入实验室,这是合作撰写的第三篇同行评审的期刊文章。
本次研究中,研究学者研究了不同的脂肪对于脂质构成的影响,并研究了不同的膳食脂肪对于间充质干细胞的影响。

间充质干细胞(mesenchymal stem cells,MSC),是一种具有自我复制能力和多向分化潜能的成体干细胞,这种干细胞能够发育成硬骨、软骨、脂肪和其他类型的细胞
德克萨斯州癌症预防与研究所的Ilya Levental说:“我们消耗的脂肪,如胆固醇,不饱和脂肪和鱼油,会在变得更加稳健地情况下结合到我们的细胞膜上,并极大地改变了这些膜的组成和功能。”
而在本次研究中,研究小组测量了间充质干细胞的脂质含量,将细胞转化为骨细胞或脂肪细胞。
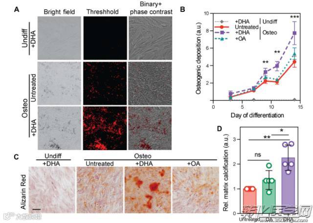
他们发现骨细胞膜具有独特的脂质,这种脂质在一种称为ω-3多不饱和脂肪的膳食脂肪类型中特别高。这种脂肪也被称为DHA,是鱼油中最丰富的成分,一种常见的膳食补充剂。最重要的是,他们发现将这种鱼油脂肪加入到间充质干细胞中促使它们转变成成骨细胞(成骨细胞),而不是脂肪细胞(脂肪储存细胞)。
我们前面也发了一篇文章说明了深海鱼(ω-3含量高)对于人体健康的作用,而现在,研究人员发现:ω-3脂肪酸还可以改变间充质干细胞的发育方向!

脂肪酸影响干细胞分类
进一步研究发现,ω-3脂肪酸是通过DHA增强PM的Akt激活的机制来促进这种改变形成。
Levental说道:“这项基础研究有助于解释为什么鱼油会给骨质疏松症患者带来好处,更广泛地说,它可以提供对膳食脂肪和各种临床结果之间的许多联系的洞察力,包括健康老化和心脏病。”
据报道,全球约有2亿女性受到故事疏松症的困扰,而这项研究将会教给女性一个很好的方法来保持身材,并且可以增强自身的骨密度。
而此次研究也证明了另外一个事情:随着生物技术的发展,多学科的交叉开始变得越来越紧密,生物分子的物理结构和化学性质对于人体健康的影响开始在多学科交融得情况下得以更好的进行。
本次研究中与Leventals和四位博士后研究人员一起研究这项研究的Skinkle帮助量化了研究中使用的每种细胞类型的变化。Skinkle说道:“我会拍摄图像并量化基质沉积或脂滴形成等过程,以量化成骨细胞如何变成脂肪细胞。”
来源: 转化医学网




