近年来,干细胞技术取得了飞速发展,目前已知其在糖尿病、白血病、卒中、帕金森和脊柱损伤、血液系统疾病、神经系统疾病、肿瘤和免疫系统等多种疾病的治疗研究中被广泛应用。以干细胞治疗为核心的再生医学,将成为继药物治疗、手术治疗后的另一种疾病治疗途径,从而成为新医学革命的热点。
间充质干细胞技术新突破
将为膝关节炎患者带来曙光
近日,智利的研究人员Francisco Espinoza等在《干细胞转化医学》上发表了一项UC-MSCs治疗膝关节炎 I/II 期随机对照临床试验(NCT02580695),临床试验结果显示,多剂量MSCs治疗效果优于单剂量或补充透明质酸(HA)。2017年10月,《美国运动医学杂志》刊发了Chris Hyunchul Jo等韩国学者的一篇文章。结果表明,在2年时间内,关节腔注射自体脂肪组织来源的间充质干细胞治疗膝关节炎安全、有效。
随着医学技术的不断突破,间充质干细胞的应用潜能被不断释放,在膝骨关节损伤的治疗中发挥了重要的作用,为疾病的治疗提供了许多新思路。
《Nature》公布艾滋病治疗新突破
干细胞移植后患者已停药超18个月
日前,英国《自然》杂志发表了一篇论文,来自英国的一名男性艾滋病患者(“伦敦病人”),经过干细胞移植治疗后已有18个月未检测到艾滋病病毒,或将成为世界上第二个通过该方法被“治愈”的艾滋病患者。
这名被称为“伦敦病人”的患者是一位英国男性公民,他在2003年被诊断出感染艾滋病病毒,2012年开始通过药物控制感染。此后,他又被诊断出晚期霍奇金淋巴瘤。2016年,该病人的癌症已非常严重,他同意进行干细胞移植。
而干细胞的捐献者拥有一种基因突变,可以抵抗艾滋病毒。移植手术进行得相对顺利,虽然出现了供体免疫细胞攻击受体免疫细胞的情况,但在此之后,奇迹出现了——“伦敦病人”接受骨髓干细胞移植近三年并停用药物18个月后,经检测仍没有发现他以前有感染艾滋病毒的痕迹,这意味着其病情已经持续出现了长达18个月的缓解。
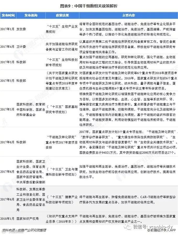
我国干细胞产业政策利好频发
市场潜力巨大
经过多年发展,中国干细胞医疗行业具备了一定的产业基础,整体上已排名世界前十。在我国,从上游的干细胞存储,中游的药物研发到下游的临床治疗,目前已形成了相对完整的干细胞产业链。
随着国家对我国干细胞临床研究规范性管理的深入,在政策的支持下,国家不断加大资金投入,保障对干细胞技术的研究。同时各相关部门积极出台相关政策规范干细胞医疗行业的发展。“干细胞治疗研究”是国内首批启动的6个国家重点专项之一,说明了国家对干细胞发展面临的突出问题的重视和解决这一难题的决心。
国家陆续出台的干细胞研究和临床转化政策以及日益完善、严格的监管措施,必将推动和促进中国细胞治疗领域的健康、快速发展。
干细胞获2019 “两会” 关注
2019年两会刚刚结束,在今年会议中,多名委员对干细胞技术进行了关注,并提出建设性意见。最近几年,国家频发政策支持干细胞行业的发展,干细胞的监管模式渐渐明朗。《细胞治疗产品研究与评价技术指导原则(试行)》的颁布,意味着我国干细胞治疗产品的上市审批道路逐渐打通,患者使用干细胞治疗产品的时代即将到来。
截至目前,国内通过国家卫健委备案的干细胞研究机构已经超过100家,国家也正在大力支持干细胞的临床转化,目前已批准干细胞技术在数十种疾病的治疗上进行临床研究。
“干细胞及转化研究”重点专项2019年度
项目申报指南公布
近期,科技部官网正式发布了“干细胞及转化研究”重点专项2019年度项目申报指南,指南中明确:在之前已支持98个项目的基础上,2019年国家再拨款4亿元,支持12个干细胞研究方向。其中干细胞资源库、干细胞治疗性腺衰老也写入申报指南。
指南中明确针对组织器官(骨和软骨、血管、神经、皮肤、肠、实质性器官等)的重大损伤或病变,筛选和制造可促进损伤修复的新材料和新方法,建立原位组织工程技术,促进组织再生。
另外,干细胞移植治疗重大疾病方向也有诸多内容。针对神经、呼吸、消化系统或皮肤等方面的某一种重大疾病或损伤,利用临床级干细胞产品进行细胞治疗的临床研究。
随着干细胞治疗技术的进步,干细胞未来几乎可能在人类所有的疾病中发挥作用,当今的许多不治之症都可能在干细胞的帮助下得以痊愈。目前干细胞临床治疗时代已经开启,期待未来干细胞治疗领域迎来更多革命性的突破,从而造福人类健康。




