近日,湖南省药学会、湖南省医学会临床药学专业委员会联合发布 新冠肺炎诊疗方案药物信息汇编,小编整理分享供大家参考:
2019年12月以来,我国陆续出现新型冠状病毒肺炎(以下简称新冠肺炎),国家卫生健康委一个月内连续发布了五版《新型冠状病毒肺炎诊疗方案》,北京协和医院、华中科技大学同济医学院等单位也陆续发布有关专家共识,这些治疗方案、共识涉及多种药物,包括化学药品、生物制剂和中药。
湖南省药学会和湖南省医学会临床药学专业委员会组织一线临床药师编写了《新冠肺炎诊疗方案药物信息汇编(第一版)》。旨在让大家全面、便捷了解这些药物的作用特点、用法用量和注意事项等,安全、合理使用这些药品,提高新冠肺炎救治效果。
由于时间仓促、水平有限,汇编中肯定存在有不足之处,恳请各位同仁指正,以求后续不断改进完善。
附件:
新冠肺炎诊疗方案治疗药物信息汇编
(第一版)
2019年12月以来,我国陆续出现新型冠状病毒肺炎(简称新冠肺炎),国家卫生健康委、华中科技大学同济医学院、 北京协和医院等单位,紧急制定了相关诊疗方案(指南),这些诊疗方案(指南)中提到了多类药物,包括化学药品、生物制剂及中药。为了帮助临床医生和药师便捷了解这些药物的作用特点、用法用量和注意事项,确保新冠肺炎患者的安全、合理用药,提高救治效果。湖南省药学会、湖南省医学会临床药学专业委员会,组织一线临床药师,全面收集、整理资料,汇总编写了这份药物信息汇编,供广大医务人员在新冠肺炎患者诊疗中参考。
国家新冠肺炎诊疗方案中提到了抗病毒药物、糖皮质激素、人免疫球蛋白、肠道微生态制剂等,我们将这些药物的重要信息提取出来,制作下表(见表1)供参考。其中诊疗指南已经提到疑似与感染患者暂停哺乳,因此我们在文中对于哺乳期妇女用药建议为暂停哺乳,此处不再赘述。
表1 新冠肺炎诊疗方案推荐化学药品信息一览表

一、抗病毒药物
国家新冠肺炎诊疗方案提到,目前没有确认有效的抗病毒治疗方法。可试用α-干扰素、蛋白酶抑制剂洛匹那韦/利托那韦,或可加用核苷类利巴韦林。华中科技大学同济医院第3版指南指出若有地方性流行病学史或其他感染相关的危险因素(包括旅行史或接触动物流感病毒),经验可加用神经氨酸酶抑制剂奥司他韦、非核苷类阿比多尔。这些药品在目前的诊疗方案中有提到“试用”以及用法用量超说明书的现象,在权衡患者获得的利益和可能带来的风险,利用现有的证据,做好医院备案、患者知情同意、用药监护的前提下试用,可保证患者利益最大化。同时,在使用过程中,我们还发现存在多种抗病毒药联合用药的情况。除国家诊疗方案推荐的干扰素雾化,洛匹那韦/利托那韦±利巴韦林,其他联合用药必须根据患者个体谨慎使用,并密切关注用药后可能出现的不良反应,如肝胆系统、神经系统、血液系统不良反应叠加以及药物相互作用如洛匹那韦/利托那韦与其他化学药品、中药成分的相互作用。
推荐用法用量:超说明书用药 成人:α-干扰素每次500万U或相当剂量,加入灭菌注射用水2mL,雾化吸入, bid。
推荐依据: 新冠肺炎诊疗方案第二版至第五版。
剂型与规格:注射液(具体内容见表2)。
药理作用:干扰素(IFN)是一类具有广谱抗病毒、抗增殖和免疫调节活性的多功能细胞因子家族,根据结合受体不同,可以分为I型、II型和III型,其中,I型IFN(主要为α/b IFN)在机体控制病毒感染方面发挥重要作用。在自然情况下,仅α干扰素(IFNα)是人类应对病毒感染非常重要的免疫保护细胞因子,其可诱导同种细胞产生抗病毒蛋白,形成抗病毒状态,限制病毒的进一步复制和扩散。天然IFN的抗病毒作用具有滞后性和暂时性的特点。
表2 三种IFNα异同比较
| α 干扰素种类 | IFN-α1b | IFN-α2a | IFN-α2b |
| 辅料 | 氯化钠、磷酸氢二钠、柠檬酸、白蛋白 | 人血白蛋白、甘露醇或氯化钠、右旋糖酐、甘露醇 | 人血白蛋白或聚山梨醇酯 80、苯甲醇 |
| 规格 | 10μg;20μg;30μg;40μg;50μg;60μg | 100 万 U;300 万 U;500万 U;600 万 U | 100 万 U;300 万 U;500 万 U;600 万 U;1000 万 U |
| 基因来源 | 中国人 | 西方白种人 | 西方白种人 |
| 氨基酸序列 | 166 个氨基酸组成 | 165 个氨基酸组成,第23 位为赖氨酸,第 34位为组氨酸 | 165 个氨基酸组成,第 23 位为精氨酸,第 34 位为组氨酸 |
特殊人群用药:
①儿童:湖南省儿童新冠肺炎临床诊断与治疗专家共识(试行第一版)提出:普通型病例每次10万~20万IU/kg,重型20万~40万IU/kg,加入生理盐水3ml~5ml,雾化,bid。共识中提到慎用于新生儿及2月龄以下小儿,因目前尚无雾化吸入重组人IFNα的临床研究报告。
②妊娠期妇女:早孕期使用该药有阻碍胎儿生长发育的风险,应充分告知;
③哺乳期妇女:不明确IFNα是否能通过乳汁分泌,故哺乳期妇女慎用;
④老年人:可在老年患者中应用,存在禁忌症者除外。
⑤肝功能不全:全身使用有肝毒性风险,肝功能不全者应谨慎,文献中提到雾化IFN-α2b与皮下给药相比生物利用度不到1%,故雾化时建议监测肝功能的变化。
⑥肾功能不全:重组人干扰素α2b全身应用时,若血清肌酐2mg/dL(即176.8umol/L)时应停用, 文献中提到雾化IFN-α2b与皮下给药相比生物利用度不到1%,故雾化时建议监测肾功能的变化。
不良反应:
《重组人干扰素α1b在儿科的临床应用专家共识》中提到,相对于全身用药,INFα1b雾化吸入在儿童中使用不良反应较少,偶见低度发热,且为一过性,一般不需对症处理。同时,由于雾化给药可能对鼻、咽、胃肠道存在刺激,可能出现恶心、呕吐、口腔炎等情况。
全身使用IFNα药物不良反应详见说明书。
禁忌症:
①对 IFN 及辅料过敏的患者;
②未控制的自身免疫性疾病患者;
③患有严重心脏疾病,失代偿性肝病、肾功能不全(CrCL<50 mL/min),骨髓功能不正常者;
④癫痫及中枢神经系统功能损伤者。
药物相互作用:
①茶碱类:干扰素可降低茶碱类的清除率,导致茶碱中毒(恶心、呕吐、便秘、癫痫发作等)。与干扰素雾化时可监测茶碱血药浓度,并适当调整茶碱类用量。
②肝毒性药物:与抗癫痫药、红霉素、米诺环素等对肝功能有影响的药物合用有潜在的肝脏中毒风险,有肝病史者应检查肝脏功能。
药师提醒:
使用 IFNα需要观察患者是否发生过敏反应,除此之外的药品的不良反应通常与体内血药浓度有关。以下是基于皮下注射给药的资料,雾化吸入给药仅供参考。
①对甲状腺功能有影响,可导致甲减或甲亢;
②有骨髓毒性,需严格监测血象;
③可引起心律失常、心肌梗死、心肌病,对于有心梗或心律失常的患者尤其需要监护;
④有致死性肝毒性报道,以及导致慢乙肝、丙肝恶化。
雾化注意事项:
使用注射用 IFNα制剂进行雾化吸入,应严格按照雾化吸入的管理规范要求和专家共识进行正确操作。
① IFNα为基因重组蛋白,同时辅料中可能含有白蛋白,遇热可能发生变型,不建议采用超声雾化。可考虑采用射流式雾化器(空气压缩雾化器)、振动筛孔雾化器雾化或氧气驱动雾化法。
②患有支气管哮喘的患者,在治疗期间应密切观察病情,如有支气管痉挛发生,应立即终止治疗。由于部分厂家IFN-α2b辅料中含有防腐剂苯甲醇,若雾化易造成可造成呼吸道黏膜损伤,同时诱发哮喘发作,故不建议含有防腐剂的IFN-α2b进行雾化。
③注意其不可与某些酶(如糜蛋白酶)、乙酰半胱氨酸及异丙托溴铵合用。
④注意滴眼剂、滴鼻剂、气雾剂、喷雾剂及长效注射用IFN不可雾化吸入。
推荐用法用量:成人:每次400mg/100mg,bid,口服。
片剂应该整片吞咽,不能咀嚼、掰开或压碎,食物无影响。口服液应与食物同服。
推荐依据:新冠肺炎诊疗方案第二到第五版中提到新冠肺炎可试用。
剂型与规格:片剂 100mg/25mg,200mg/50mg;
口服溶液 1ml:80mg/20mg 160ml
药理作用:洛匹那韦是一种HIV蛋白酶抑制剂,可阻断Gag-Pol聚蛋白的分裂,导致产生未成熟的、无感染力的病毒颗粒;利托那韦是一种针对HIV-1和HIV-2天冬氨酰蛋白酶的活性拟肽类抑制剂,通过抑制HIV蛋白酶使该酶无法处理Gag-Pol多聚蛋白的前体,导致生成非成熟形态的HIV颗粒,从而无法启动新的感染周期。利托那韦可抑制CYP3A介导的洛匹那韦代谢,从而产生更高的洛匹那韦浓度。
特殊人群用药:
①儿童:
2岁以上儿童,如使用片剂,基于体重或体表面积(BSA)计算,剂量如下:
体重≥40kg或者BSA≥1.4m2
每次400mg/100mg,bid;
0.9≤BSA<1.4m2
每次300mg/75mg,bid;
0.6≤BSA<0.9m2
每次200mg/50mg,bid。
≥14d以上儿童,如使用口服液,
剂量如下:
14d~6个月,每次16/4mg/kg或300/75mg/m2 bid;
6个月以上~18岁,如基于体重计算,
体重为<15kg,
每次12/3mg/kg,bid;
体重为15~40kg,
每次10/2.5mg/kg,bid;
体重>40kg,剂量同成人;
亦可根据体表面积计算,每次230/57.5mg/m2,bid。
②妊娠期妇女:妊娠安全性分级为C级,应权衡利弊。在3000多例妊娠妇女中使用,1000多例为孕早期,没有出生缺陷的报告。《妊娠期与产褥期新型冠状病毒感染专家建议》推荐用抗病毒药,剂量同成人。避免使用口服液。
③哺乳期妇女:暂停哺乳。
④老年人:安全性尚不明确,建议慎用。
⑤肝功能不全:轻至中度肝功能不全的患者中,洛匹那韦的暴露剂量约增加30%,但该增加量与临床治疗无明确的相关性;重度肝功能不全,禁用。
⑥肾功能不全:不需要调整剂量。血液透析或腹膜透析不会显著影响其清除。
不良反应:
参考本品在艾滋病用药,联合或不联合依非韦伦或奈韦拉平时,可能出现的不良反应如下:
①十分常见:上呼吸道感染,腹泻、恶心;
②常见:下呼吸道感染、皮肤感染;贫血、白细胞减少、中性粒细胞减少、淋巴结病;超敏反应;性腺功能减退症;血糖异常、高甘油三酯血症、高胆固醇血症;焦虑;头痛、神经病变、头晕、失眠;高血压;胰腺炎、胃食管反流、肠胃炎和结肠炎、呕吐、腹痛、腹胀、消化不良、痔疮、肠胃气胀;肝酶升高等肝功能损害;面部损毁症在内的获得性脂代谢障碍;肌痛,肌肉异常;勃起功能障碍,月经紊乱-闭经,月经过多;疲乏。
余详见说明书。
禁忌症:
①已知对洛匹那韦、利托那韦或任何辅料过敏的患者。
②重度肝功能不全的患者。
③本品中两者都是CYP3A的抑制剂。禁止与那些主要依赖CYP3A清除且血药浓度升高会引起严重和/或致命不良事件的药物合用,包括:胺碘酮、秋水仙碱、洛伐他汀、辛伐他汀、咪达唑仑、三唑仑、夫西地酸、阿司咪唑、特非那定、双氢麦角胺、麦角新碱、麦角胺、甲麦角新碱、西沙必利、阿伐那非、西地那非、伐地那非、阿夫唑嗪、雷诺嗪、决奈达隆、鲁拉西酮、喹硫平、匹莫齐特、哌咪清、维奈妥拉。
④本药禁止与CYP3A诱导剂圣约翰草、利福平联用,以免降低药物的临床疗效。
药物相互作用:
①二者都是CYP3A的抑制剂,会影响主要通过CYP3A进行代谢的药物血药浓度,同时也会受到这类酶诱导剂影响,见表3。
表3 洛匹那韦利托那韦的药物相互作用一览表

②与华法林联用时,需监测INR。
药师提醒:
①在用于艾滋病治疗后的几周可能会出现无症状感染或者残留机会感染所引起的炎症反应并导致严重的临床状况或使当前症状加重。相关病例有巨细胞病毒视网膜炎、全身性和/或局部性分枝杆菌感染以及肺孢子菌肺炎。
②用药期间应监测肝功能,原有肝功能损害(包括慢性肝炎),接受抗反转录病毒药物联合治疗的慢性乙肝或丙肝患者,发生严重和潜在致命性肝脏不良反应的危险性会增加。
③定期监测体重,甘油三酯和胆固醇水平。对于甘油三酯和胆固醇基础水平较高以及有血脂异常病史的患者,应谨慎,可予调脂治疗,注意药物相互作用,推荐使用普伐他汀或氟伐他汀。有发生胰腺炎的危险,如果诊断为胰腺炎,应暂时停止本品的治疗。
④需要监测血糖水平。有新发糖尿病、高血糖症或原有糖尿病加重的病例报告。其中一些高血糖症患者病情严重,甚至还会发生酮症酸中毒。
⑤可出现轻度的无症状性PR间期延长。如患者存在结构性心脏疾病和原有传导系统异常或者联用可引起PR间期延长的药物(如维拉帕米或阿扎那韦),有罕见报道发生2度或3度房室传导阻滞。避免用于先天性长QT综合征、低钾血症和/或正在使用其他延长QT间期药物,如氯苯那敏、奎尼丁、红霉素、克拉霉素、贝达喹啉、地拉麦迪,需加强心电图监测。
⑥曾有A型或B型血友病患者接受蛋白酶抑制剂治疗时发生出血增多的报告,包括自发性皮肤血肿和关节积血。
⑦有发生骨坏死的可能。应告知患者,如出现关节疼痛、关节僵硬或者行动困难时,应告知医生。
⑧口服液含有丙二醇、乙醇的辅料,如新生儿权衡利弊使用时,应警惕出现高渗性、乳酸酸中毒、肾毒性、CNS抑制、癫痫发作、张力减退、心律失常和ECG改变及溶血。
推荐用法用量:超说明书用药 成人:500mg/次,静脉输注,每日2至3次。
推荐依据:新冠肺炎诊疗方案(试行第五版 修正版)中提到新冠肺炎可试用α-干扰素、洛匹那韦/利托那韦,或可加用利巴韦林,以及用法用量。
剂型与规格:注射液1mL:100mg,2mL:250mg。
药理作用:核苷类广谱抗病毒药物,其磷酸化产物竞争性抑制病毒合成酶,损害病毒RNA聚合酶和蛋白质合成,抑制病毒的复制与传播。
特殊人群用药:
①儿童:目前新冠肺炎尚缺乏详细的研究资料。
②妊娠期妇女:可透过胎盘,妊娠药物分级为X级。动物研究证实利巴韦林有明显的致突变和胚胎毒性,会引起胎儿先天畸形或死亡,故孕妇和可能妊娠的女性应禁用本药(本药在体内消除很慢,停药后4周尚不能完全自体内清除)。开始治疗前、治疗期间和停药后至少6个月,使用利巴韦林的女性和男性均应避免怀孕,可能怀孕者应采用至少2种以上避孕措施有效避孕。
③哺乳期妇女:少量药物经乳汁排泄,因为对乳儿潜在的危险,不推荐哺乳期妇女使用。哺乳期妇女如必须使用,则在用药期间需暂停哺乳,乳汁也应丢弃。
④老年人:尚未在65岁以上老年患者中进行充分的临床研究。老年患者使用本药发生贫血的可能性大于年轻患者,因老年人肾功能多有下降,容易导致蓄积,故不推荐老年患者使用。
⑤肝功能不全:肝功能异常者慎用。
⑥肾功能不全:肌酐清除率<50ml/min的患者,不推荐使用利巴韦林。
不良反应:
① 最主要的毒性是溶血性贫血,在口服治疗后最初1~2周内出现血红蛋白、红细胞及白细胞下降。
②大剂量可致心肌损害,肝功能损害,电解质紊乱与中枢神经系统毒性。
③较少见的不良反应有疲倦、头痛、失眠、食欲减退、恶心、呕吐、轻度腹泻、便秘等。
禁忌症:
对本品过敏者禁用。孕妇禁用。自身免疫性肝炎禁用。
药物相互作用:
①与齐多夫定合用,可抑制后者转变成活性磷酸齐多夫定,从而降低后者药效,如果必须使用利巴韦林,可用其他抗逆转录病毒药物代替齐多夫定。
②与拉米夫定合用可导致致命或非致命的乳酸性酸中毒,合用应谨慎。
③与去羟肌苷联用可能导致线粒体毒性风险增加,导致乳酸性酸中毒、致命的肝功能衰竭、周围神经病变、胰腺炎。
药师提醒:
①关于配置浓度,说明书推荐稀释成每1ml含1mg的溶液后静脉缓慢滴注,《中国医师药师临床用药指南(第二版)》指出用0.9%氯化钠注射液或5%葡萄糖注射液稀释成每1ml含1mg或5mg的溶液,作静脉滴注。
②应定期进行血常规检查(用药前、治疗第2周、第4周)。严重贫血者慎用,有地中海贫血、镰刀细胞贫血患者不推荐使用。
③有显著或不稳定性心脏病症状的患者不应使用本药,如使用本药出现任何心脏病恶化症状,应立即停药并给予相应治疗。
④监测肝功能、促甲状腺素水平。
⑤胰腺炎患者或有胰腺炎症状者不可使用利巴韦林。
推荐用法用量:成人:每次200mg,tid,口服,疗程5日。
预防: 超说明书用药,暴露后预防:每次200mg,qd,10~14d;流感季预防:每次200mg,biw,连服3周。
推荐依据:
华中科技大学同济医院新冠肺炎诊疗快速指南(第三版)中提到若有地方性流行病学史或其他感染相关的危险因素(包括旅行史或接触动物流感病毒),经验可加用阿比多尔。
剂型与规格:片剂/胶囊剂/分散片/颗粒:0.1g
药理作用:非核苷类抗病毒药物,通过抑制流感病毒脂质囊膜与宿主细胞的融合而阻断病毒复制;干扰素诱导作用。
特殊人群用药:
①儿童:我国尚无新冠肺炎相关儿童临床研究证据。在俄罗斯,用于2岁以上儿童的流感,3岁以下建议使用口服液。2~6 岁每次50 mg,6~12 岁每次100 mg,>12岁同成人, 每次200mg ,均为qid,服用 5d。暴露后预防、流感季预防单次剂量参考调整,频次、疗程同成人。国内试用时建议可参考俄罗斯调整单次剂量。
②妊娠期妇女:妊娠期妇女慎用。动物实验无致畸、致突变作用。俄罗斯版说明书提到妊娠前期禁用阿比朵尔,在妊娠中后期,权衡利弊使用,仅限于治疗和预防流感。
③哺乳期妇女:暂停哺乳。
④老年人:安全性尚不明确。
⑤肝功能不全:此类人群说明书未提及禁忌,该药主要通过肝脏代谢,有肝肠循环,有转氨酶升高的不良反应报道,提醒注意。
⑥肾功能不全:严重肾功能不全者慎用。
不良反应:
常见恶心、腹泻、头晕和血清转氨酶升高。服药3小时后部分健康受试者出现心动过缓,此事件与药物相关性尚不明确。
禁忌症:
对本品过敏者禁用。
药物相互作用:
①平均血浆蛋白结合率为89.2%~91.6%,应谨防与其他药物竞争结合血浆蛋白,导致药物浓度异常升高,出现药效增强甚至药物不良反应的发生。
②抑制葡萄糖醛酸转移酶UGT1A9、UGT2B7,如异丙酚、齐多夫定应加强监测。
药师提醒:
①本品对于有窦房结病变或功能不全的患者的意义尚不明确,建议这类人群慎用。
②监测肝功能,心电图。
推荐用法用量:成人及13岁以上青少年:每次75mg,bid,共5日。
可以与食物同服或分开服用。但对一些病人,进食同时服药可提高药物的耐受性。
推荐依据:新冠肺炎诊疗快速指南(第三版)中提到若有地方性流行病学史或其他感染相关的危险因素(包括旅行史或接触动物流感病毒),经验可加用奥司他韦。
胶囊:30mg、45mg、75mg;
颗粒:15mg、25mg
药理作用:磷酸奥司他韦为前体药物,其活性代谢产物奥司他韦羧酸盐是强效的选择性的流感病毒神经氨酸酶抑制剂,通过抑制病毒从被感染的细胞中释放,从而减少了甲型和乙型流感病毒的播散。
特殊人群用药:
① 1岁以上的儿童:如试用,可参考如下剂量:
体重≤15kg,
推荐剂量每次30mg,bid;
体重>15~23kg,
推荐剂量每次45mg,bid;
体重>23~40kg,
推荐剂量每次60mg,bid;
体重>40千克,
推荐剂量每次75mg,bid。服用5天。
② 妊娠期妇女:妊娠药物分级为C级。动物实验无致畸作用、无生殖毒性。上市后妊娠妇女暴露于奥司他韦的报告和观察性研究数据未见不良影响,充分权衡利弊的情况可服用。
③ 哺乳期妇女:有限数据证明奥司他韦及其活性产物可从乳汁中分泌,但是浓度非常低,充分权衡利弊的情况可服用。
④ 老年人:不必调整给药剂量。
⑤ 肝功能不全:轻中度肝功能不全患者不需要调整,严重肝功能不全患者的安全性和药代动力学尚未研究。
⑥ 肾功能不全:肌酐清除率<30ml/min者,每日75mg,共5日;不推荐用于终末期肾功能衰竭的患者,包括慢性定期血液透析﹑持续腹膜透析或肌酐清除率小于10ml/min的患者。
不良反应:
① 常见:胃肠道症状如恶心、呕吐,头痛,神经系统不良反应如头痛、行为异常、妄想、知觉障碍和谵妄及类谵妄事件(开始治疗的48小时内)。
② 严重不良反应:心律失常,多形性红斑,面部肿胀,Stevens-Johnson综合征,中毒性表皮坏死松解症,消化道出血,出血性结肠炎,肝炎,过敏反应,癫痫,行为异常,谵妄等。
余详见说明书。
禁忌症:
对本品过敏者禁用。
药物相互作用:
① 奥司他韦羧酸代谢物的血浆蛋白结合率低,也不通过细胞色素P450酶系代谢,因而很少发生临床意义的药物相互作用。
② 丙磺舒与奥司他韦羧酸代谢物竞争肾小管的阴离子分泌通道,可减慢后者排泄。与丙磺舒联用可使奥司他韦羧酸代谢物的血药浓度增加2.5倍,肾功能不全者应减量。
③目前奥司他韦与华法林合用存在相互作用的机制尚不明确,但多数研究报道均表明两药存在相互作用。提示两药合用需谨慎,需密切关注INR变化,警惕出血事件的发生。
药师提醒:
①常见不良反应如恶心和呕吐,餐后服药可减轻或免除消化道不良反应的发生。
②辅料中含山梨醇,可能导致遗传性果糖不耐受症患者出现消化不良或腹泻。
③可能出现严重皮肤反应,如中毒性表皮坏死松解症、Stevens-Johnson综合征,如多形性红斑;若出现过敏反应,立即停药。
④可能导致潜在致命伤害的异常行为和谵妄,主要出现在儿科患者中。
二、人免疫球蛋白
对于重症患者,北京协和医院诊疗建议方案(V2.0),湖北省、湖南省儿童新冠肺炎诊疗建议、专家共识均提到,可酌情静脉输注免疫球蛋白。
推荐用法用量:重症患者依据病情可酌情早期静脉输注免疫球蛋白 0.25~0.50g/(kg·d),疗程 3~5d。静脉滴注或以5%葡萄糖溶液稀释1~2倍作静脉滴注,开始滴注速度为1.0ml/分,持续15分钟后若无不良反应,可逐渐加快速度,最快滴注速度不得超过3.0ml/分。
推荐依据:
①北京协和医院新冠肺炎诊疗建议方案 (V2.0):重症患者依据病情可酌情早期静脉输注免疫球蛋白,并做成人剂量推荐。
②湖北省儿童新冠肺炎诊疗建议(试行第一版):若发生严重全身炎症反应综合征,可选择使用大剂量静脉输注免疫球蛋白。
③湖南省儿童新冠肺炎临床诊断与治疗专家共识(试行第一版):暂无推荐静脉用丙种球蛋白治疗新型冠状病毒感染,但病危病例,或病情进展迅速者可酌情使用。
剂型与规格:
注射液:10mL:0.5g,20mL:1g,25mL:1.25g,
50mL:2.5g,100mL:5g,200mL:10g。
药理作用:含有广谱抗病毒、细菌或其他病原体的IgG抗体,另外免疫球蛋白的独特型和独特型抗体能形成复杂的免疫网络,所以具有免疫替代和免疫调节的双重治疗作用。增强机体的抗感染能力和免疫调节功能。
特殊人群用药:
①儿童:湖南省儿童新冠肺炎临床诊断与治疗专家共识(试行第一版):病危病例,或病情进展迅速者可酌情使用,0.2~0.5g /(kg•d), 疗程 3~5 d。
②妊娠期妇女:对孕妇或可能怀孕妇女的用药应慎重,如有必要应用时,应在严密观察下使用。
③哺乳期妇女:尚无系统可靠的数据。
④老年人:未进行针对性试验研究,尚无系统可靠的数据。
不良反应:
①极个别病人在输注时出现一过性头痛、心慌、恶心等不良反应,可能与输注速度过快或个体差异有关,必要时减慢或暂停输注。
②偶见过敏反应,严重可见过敏性休克。
③大剂量或速度过快时可见暂时性体温升高,应暂停或减缓输注速度。
禁忌症:
①对人免疫球蛋白过敏或有其他严重过敏史者。
②有IgA抗体的选择性IgA缺乏者。
药物相互作用:
应单独输注,不得与其他药物混合输用。
药师提醒:
①静脉注射用人免疫球蛋白制剂只能作静脉输注用。如需要,可以用5%葡萄糖注射液稀释,但糖尿病患者应慎用。药品名称为“人免疫球蛋白”为肌肉注射制剂,不得用于静脉输注。
②药液呈现浑浊、沉淀、异物或玻璃瓶有裂纹、瓶盖松动、过期失效等情况不得使用。
③开启后应一次输注完毕,不得分次或给第二人输用。
④有严重酸碱代谢紊乱的患者应慎用。
⑤使用免疫球蛋白制剂可能导致血栓形成,有血栓形成风险的患者应监测血栓形成的体征和症状,缓慢输注。
三、糖皮质激素
随着新冠肺炎疫情的发展,糖皮质激素作为应对重症的治疗用药在目前的五版诊疗方案中均被提及。国家《新型冠状病毒感染的肺炎诊疗方案(试行第四版)》和第三版相比,该版方案针对重症患者提出了更多治疗措施,强调了糖皮质激素在重型、危重型病例使用,可根据患者呼吸困难程度、胸部影像学进展情况,酌情短期内(3~5天)使用糖皮质激素,建议剂量不超过相当于甲泼尼龙1~2mg/kg·d。
推荐用法用量:成人:必要时1~2mg/kg·d 3-5日。
推荐依据:国家新冠肺炎诊疗方案。
剂型与规格:片剂 4mg、16mg;
注射剂 20mg、40mg、50mg、125mg、500mg
药理作用:根据《糖皮质激素类药物临床应用指导原则 2011年版》中严重急性呼吸综合征(SARS)及高致病性人禽流感相关章节提到:对于重症且达到急性肺损伤标准的病例,应及时规律地使用糖皮质激素,以减轻肺的渗出、损伤和后期的肺纤维化,并改善肺的氧合功能。
特殊人群用药:
①儿童:湖南省儿童新冠肺炎临床诊断与治疗专家共识(试行第一版)推荐适应于高炎症反应的重症病例,或合并急性呼吸窘迫综合征患儿,甲泼尼龙用量为1~2mg/kg,一天2次,总疗程3~5天;
②妊娠期妇女:孕早期使用有导致唇腭裂的风险,孕中、晚期甲泼尼龙可被胎盘的11β- 羟基类固醇脱氢酶灭活,仅少量(10%)进入胎儿,需权衡利弊谨慎使用;
③哺乳期妇女:皮质类固醇可随乳汁分泌,故需在仔细评估母亲和婴儿的获益-风险比之后,才能在哺乳期使用该药物;
④老年人:慎用;
⑤肝功能不全者(包括肝硬化患者):肝硬化可能增加皮质类固醇的作用,慎用。
⑥肾功能不全:由于可能发生体液潴留,故此类患者慎用
不良反应:
①常见:心血管系统:高血压;皮肤:皮肤萎缩状态,伤口愈合困难;内分泌:体液潴留、库欣综合征、发育迟缓、高钠血症;胃肠道:胃肠道功能紊乱、消化道溃疡疾病;免疫系统:感染风险增加;肌肉骨骼系统:肌力减弱;眼部:白内障;精神:抑郁、欣快。
②严重不良反应:心血管系统:充血性心力衰竭,窦性心动过缓;内分泌与代谢:高血糖、原发性肾上腺皮质功能不全;肌肉骨骼系统:骨质疏松症;眼部:青光眼;呼吸系统:肺结核。
禁忌症:
①对甲泼尼龙及任何组分过敏者;
②全身性真菌感染。
药物相互作用:
甲泼尼龙主要经 CYP3A4 酶代谢。许多其它化合物也是 CYP3A4 的底物,通过 CYP3A4 酶的诱导(上调)或者抑制,其中一些(以及其它药物)显示能够改变糖皮质激素的代谢。

药师提醒:
由于治疗新型冠状病毒肺炎过程中,糖皮质激素为短时间小剂量使用,不良反应相对减少,以下注意事项供参考,长期应用所致不良反应详见药品说明书:
①不应用于颅脑损伤的常规治疗;
②皮质类固醇与乙酰水杨酸联合用于凝血因子II过少的患者时应谨慎。
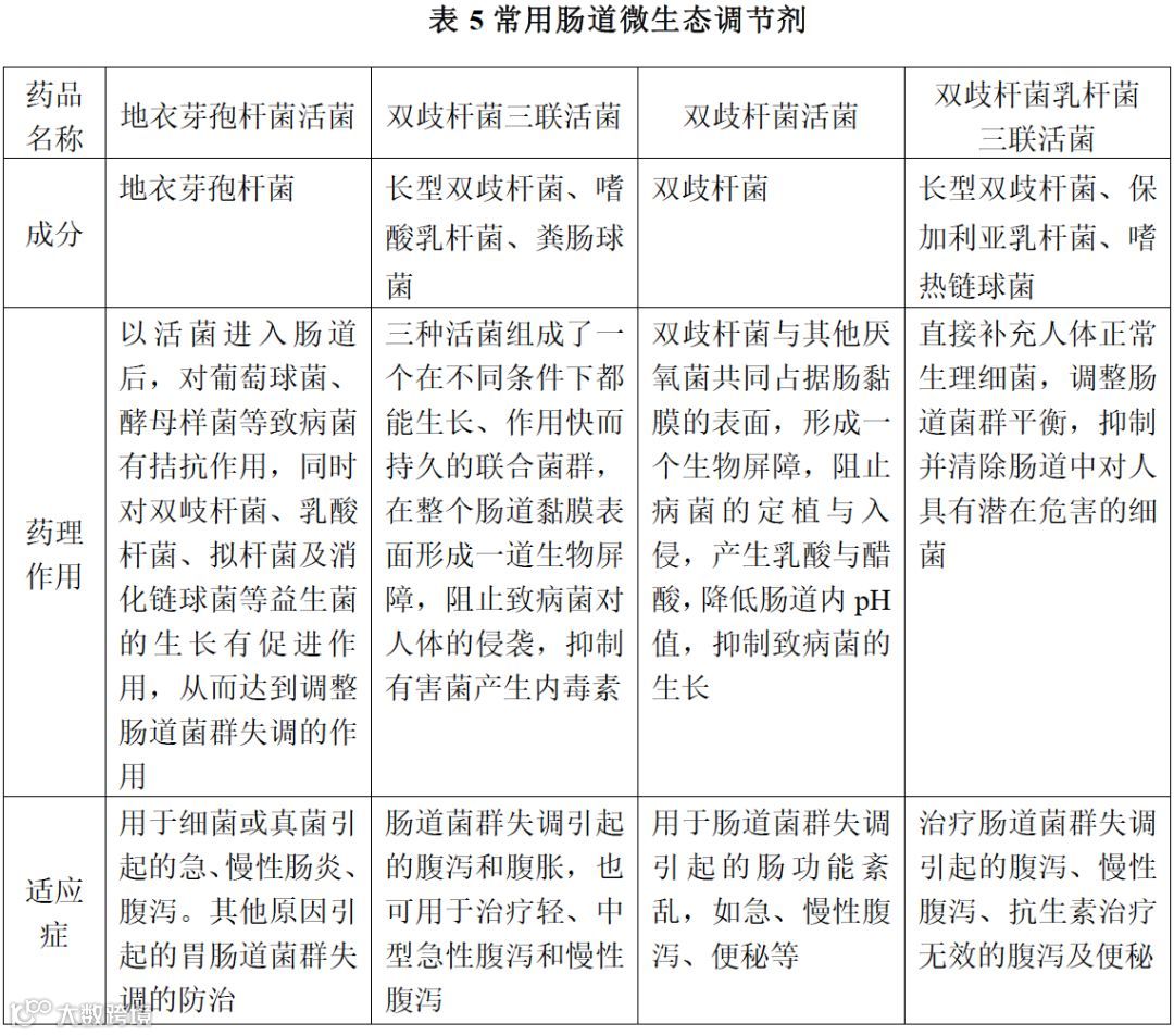
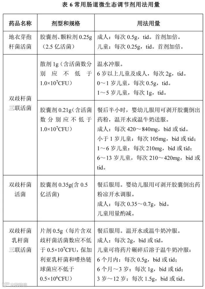
四、肠道微生态调节剂
《新型冠状病毒感染的肺炎诊疗方案》第4版及第5版中均提及可使用肠道微生态调节剂,用于维持肠道微生态平衡,预防继发细菌感染,诊疗方案中并未给出具体的推荐意见。此外益生菌能有效减少抗生素相关性腹泻发病率。建议对危重症及使用了广谱抗菌药物的新冠肺炎患者使用肠道微生态调节剂。本文列出几种临床常用的肠道微生态调节剂供参考。


特殊人群用药:
①妊娠期妇女:尚不明确。
②哺乳期妇女:尚不明确。
③老年人:说明书中双歧杆菌乳杆菌三联活菌片提到老年用药与成人无差异,其他3种尚不明确。《肠道微生态制剂老年人临床应用中国专家共识(2019)》作出了肠道微生态制剂的推荐意见,同时对免疫功能低下的老年人,应警惕罕见不良反应菌血症。
不良反应:
肠道微生态制剂安全性高,毒性小,个别患者可出现腹痛、腹泻、腹胀等消化道症状,随着服用时间延长,症状会自动消失。
禁忌症:
对微生态制剂过敏者禁用。
药物相互作用:
①制酸药、抗菌药物可减低该类药物活性,不应同服,必要时可间隔3小时。
②铋剂、鞣酸、药用炭、酊剂等能抑制、吸附活菌,应错时分开服用。
药师提醒:
①溶解时水温不宜超过40℃。
②地衣芽孢杆菌可常温储存(但注意不可置于高温处,储存温度宜低于30℃),文中的其他几种肠道微生态调节剂需低温(2~8℃)保存。
③双歧杆菌乳杆菌三联活菌片为真空封装,开袋后应尽快服用。
④对于吞咽困难者或婴幼儿,胶囊剂可倒出药粉,片剂可碾碎后冲服。
向上划动查看更多
2020年2月5日,国家卫生健康委《新型冠状病毒感染的肺炎诊疗方案(试行第五版)》(以下简称“诊疗方案)解读中明确指出:本病属于中医疫病范畴,病因为感受疫戾之气,病位在肺,基本病机特点为“湿、热、毒、瘀”。
辨证论治是中医的特色与精髓,诊疗方案指出:各地可根据病情、当地气候特点以及不同体质等情况,参照推荐的方案进行辨证论治。本节分别对诊疗方案中医学观察期、中期及重症期推荐的中成药分期进行解读,为临床辩证论治,药证相符,安全合理使用中成药提供参考。
中成药临床应用基本原则
中成药是在中医药理论指导下,以中药饮片为原料,按规定的处方和标准制成具有一定规格的剂型,可直接用于防治疾病的制剂。中成药的处方是根据中医理论,针对某种病证或症状制定的,因此使用时要依据中医理论辨证选药,或辨病辨证结合选药。
中成药临床应用基本原则:①辨证用药 依据中医理论,辨认、分析疾病的证候,针对证候确定具体治法,依据治法,选定适宜的中成药。②辨病辨证结合用药 辨病用药是针对中医的疾病或西医诊断明确的疾病,根据疾病特点选用相应的中成药。临床使用中成药时,可将中医辨证与中医辨病相结合、西医辨病与中医辨证相结合,选用相应的中成药,但不能仅根据西医诊断选用中成药。③剂型的选择 应根据患者的体质强弱、病情轻重缓急及各种剂型的特点,选择适宜的剂型。④使用剂量的确定 对于有明确使用剂量的,慎重超剂量使用。有使用剂量范围的中成药,老年人使用剂量应取偏小值。⑤合理选择给药途径 能口服给药的,不采用注射给药;能肌内注射给药的,不选用静脉注射或滴注给药。⑥中、西药注射剂联合使用时,尽可能选择不同的给药途径(如穴位注射、肌肉注射、静脉注射)。采用静脉注射时,应将中西药分开使用并注意使用间隔,更换药物时应注意冲管。⑦中药注射剂应谨慎选择溶媒,严格按照药品说明书推荐的溶媒,在没有确切的循证医学证据支持时,不得使用说明书以外的溶媒。
中药注射剂临床使用基本原则:
①选用中药注射剂应严格掌握适应症,合理选择给药途径。静脉注射或滴注给药时应加强监测。
②辨证施药,严格掌握功能主治。临床使用应辨证用药,严格按照药品说明书规定的功能主治使用,禁止超功能主治用药。
③严格掌握用法用量及疗程。按照药品说明书推荐剂量、调配要求、给药速度、疗程使用药品。不超剂量、过快滴注和长期连续用药。
④严禁混合配伍,谨慎联合用药。中药注射剂应单独使用,禁忌与其他药品混合配伍使用。谨慎联合用药,如确需联合使用其他药品时,应谨慎考虑与中药注射剂的间隔时间以及药物相互作用等问题。
⑤用药前应仔细询问过敏史,对过敏体质者应慎用。
⑥对老人、儿童、肝肾功能异常患者等特殊人群和初次使用中药注射剂的患者应慎重使用,加强监测。对长期使用的在每疗程间要有一定的时间间隔。
⑦加强用药监护。用药过程中,应密切观察用药反应,特别是开始30分钟。发现异常,立即停药,采用积极救治措施,救治患者。
一、医学观察期推荐的中成药
临床表现1:乏力伴胃肠不适
推荐中成药:藿香正气胶囊(丸、水、口服液)
临床表现2:乏力伴发热
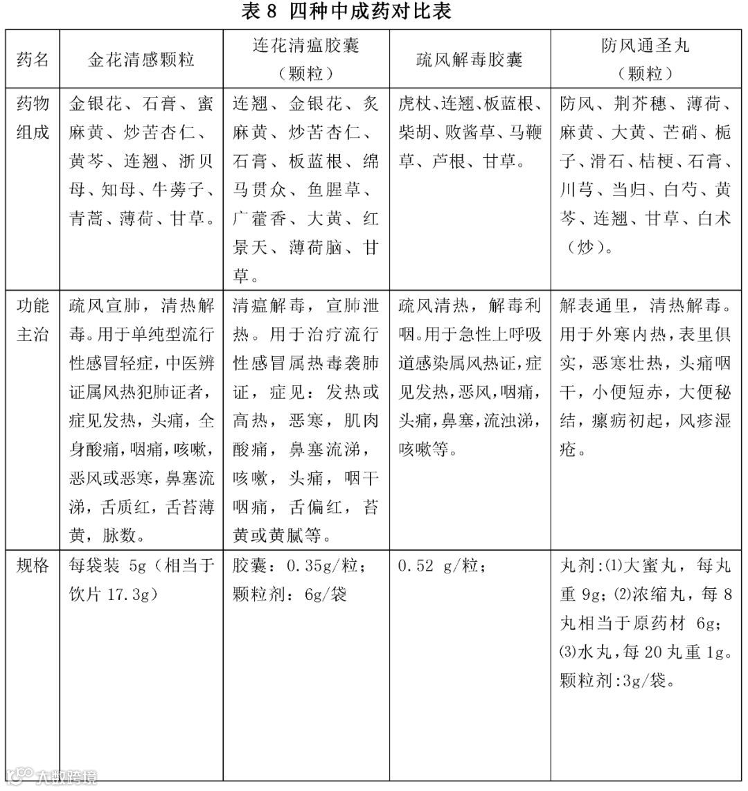
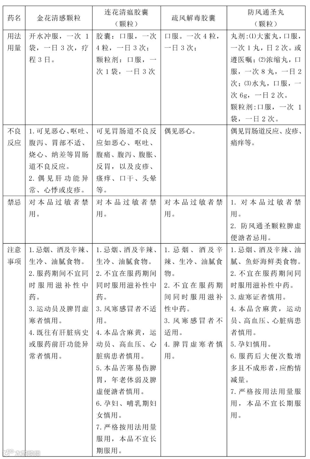
推荐中成药:金花清感颗粒、连花清瘟胶囊(颗粒)、疏风解毒胶囊(颗粒)、防风通圣丸(颗粒)
1. 藿香正气胶囊(丸、水、口服液)


药师提醒:
①本品为祛湿剂,主要用于治疗寒湿或暑湿感冒。诊疗方案推荐用于医学观察期的乏力伴胃肠不适者。本品尤适于乏力伴腹泻腹痛者。对于乏力、发热伴便秘便干者,建议选用金花清感颗粒、连花清瘟胶囊(颗粒)、疏风解毒胶囊(颗粒)、防风通圣丸(颗粒)。
②藿香正气水有效成分含量高、疗效确切,服药剂量相对较小,发挥作用迅速。但因其含乙醇(酒精)40%~50%,儿童、不喜酒味及对酒精过敏者建议选用不含酒精的其他剂型。
③藿香正气水因含一定浓度的酒精,服用后不宜驾车和操作机器。
④藿香正气水含乙醇(酒精)40%~50%,服药期间不得与头孢菌素类(如头孢氨苄、头孢呋辛、头孢他啶等)、甲硝唑、替硝唑、酮康唑、呋喃唑酮等药联合使用,以免导致双硫仑样反应。
⑤藿香正气制剂组方虽解表与疏里同施,升清与降浊互用,扶正祛邪与标本兼顾,然以治里、降浊、治标、祛邪为主,且含毒性中药生半夏,故应中病即止,不宜长期服用。
2.金花清感颗粒、连花清瘟胶囊(颗粒)、疏风解毒胶囊(颗粒)、防风通圣丸(颗粒)


药师提醒:
①金花清感颗粒、连花清瘟胶囊(颗粒)、疏风解毒胶囊(颗粒)、防风通圣丸(颗粒)均具有清热解毒功效,诊疗方案推荐用于医学观察期的乏力伴发热者。金花清感颗粒、疏风解毒胶囊同属辛凉解表药,均具疏风解表、清热解毒的功效,用于风热犯卫轻症。连花清瘟胶囊(颗粒)属于清热剂中清脏腑热剂的清热理肺剂,具清瘟解毒、宣肺泄热的功效,用于热毒袭肺证。防风通圣丸(颗粒)属于表里双解剂,具解表通里、清热解毒的功效,用于外寒内热,表里俱实证,尤适于乏力、发热伴便秘便干者。
②均不宜同时服用滋补性中药。
③均含麻黄,运动员、高血压、心脏病患者均应慎用。
④均苦寒,易伤脾胃,脾胃虚寒者慎用。防风通圣丸(颗粒)含大黄、芒硝泻下药,服药后大便次数增多且不成形者,应酌情减量。
二、临床治疗期中期(疫毒闭肺)推荐的中成药
临床表现:身热不退或往来寒热,咳嗽痰少,或有黄痰,腹胀便秘。胸闷气促,咳嗽喘憋,动则气喘。舌质红,苔黄腻或黄燥,脉滑数。
推荐中成药:喜炎平注射剂,血必净注射剂
警示语:本品不良反应包括过敏性休克,应在有抢救条件的医疗机构使用,使用者应接受过过敏性休克抢救培训,用药后出现过敏反应或其他严重不良发应,须立即停药并及时救治。
成份:穿心莲内酯磺化物
规格:
2ml:50mg;5ml:125mg;10ml:250mg
功能主治:清热解毒,止咳止痢。用于支气管炎,扁桃体炎,细菌性痢疾等。
用法用量:
①成人:肌内注射,50~100mg/次,2~3次/日;静脉滴注,250~500mg/日,加入5%葡萄糖注射液或0.9%氯化钠注射液中滴注。有文献研究显示喜炎平注射液与5%葡萄糖注射液配伍剂量超过30ml:250ml时不溶性微粒明显增加,因此推荐静脉输注液浓度不超过3mg/ml。
②儿童:用药日剂量按体重5~10mg/kg (0.2~0.4mL/kg) 计算,最高剂量不超过250mg,以5%葡萄糖注射液或0.9%氯化钠注射液100ml~250ml稀释后静脉滴注,控制滴速30~40滴/分钟,1次/日。
不良反应:主要为过敏反应、全身性损害、皮肤及其附件损害、消化系统损害、呼吸系统损害、心血管系统一般损害等,表现为皮疹、瘙痒、寒颤、颜面潮红、发热、紫绀、呼吸困难、恶心、呕吐、心悸、胸闷、过敏性休克等。
禁忌:孕妇、1岁以下儿童、对本品过敏者禁用(包括对穿心莲类药物过敏者)。
注意事项:
①1~2周岁幼儿慎用。
②本药品不良反应包括过敏性休克,应在有抢救条件的医疗机构使用,曾在2012年48期国家药品不良反应信息通报中提醒警惕喜炎平注射液严重过敏反应,如用药后出现过敏反应或其他严重不良发应,须立即停药抢救。
药师提醒:
①输注过程中应注意输注速度,儿童老年人以不超过40滴/分钟为宜,心衰者控制在15~30滴/分钟为宜。滴速过快可能导致头晕、胸闷、局部疼痛。
②有研究表明喜炎平注射液对细胞色素酶CYP3A4具有抑制作用,因此推测对经该酶代谢的药物如洛匹那韦、齐多夫定、依非韦伦和奈韦拉平,能增加这些药物的血药浓度。
③喜炎平注射液功效为清热解毒,应在新冠状病毒肺炎治疗中期使用,表现为发热、咽痛、咳吐黄痰、舌苔黄、脉数等实热症,或表现为便溏不爽、舌苔黄厚腻、脉滑数等湿热症,不建议其用于无热、乏力气短、畏寒等虚寒证。
警示语:本品不良反应包括过敏性休克,应在有抢救条件的医疗机构使用,使用者应接受过过敏性休克抢救培训,用药后出现过敏反应或其他严重不良发应,须立即停药并及时救治。
成份:红花、赤芍、川芎、丹参、当归。辅料为葡萄糖、聚山梨酯80(供注射用)。
规格:10ml/支
功能主治:化瘀解毒。用于温热类疾病,症见:发热、喘促、心悸、烦燥等瘀毒互结证;适用于因感染诱发的全身炎症反应综合征;也可配合治疗多器官功能失常综合征的脏器功能受损期。
用法用量:
①静脉注射。全身炎症反应综合征:50ml加生理盐水100ml静脉滴注,在30~40分钟内滴毕,2次/日。病情重者,3次/日。
②多器官功能失常综合征:100ml加生理盐水100ml静脉滴注,在30~40分钟内滴毕,2次/日。病情重者,3~4次/日。
③新型冠状病毒感染肺炎:100ml/次,2次/日。
不良反应:主要为过敏反应,表现为胸闷、呼吸急促、喘憋、皮疹、瘙痒、皮肤潮红、过敏性休克、发热、寒颤、多汗,并可导致恶心、呕吐、腹痛、上腹部不适、心悸、血压下降、心动过缓、腰痛等。
禁忌:孕妇,14岁及以下儿童禁用,对本品或红花、赤芍、川芎、当归、丹参及成份中所列辅料过敏或有不良反应病史者,过敏体质者禁用。
注意事项:
①在治疗由感染诱发的全身炎性发应综合征及多器官功能失常综合征时,在控制原发病的基础上联合使用本品。
②按说明书规定稀释后使用,现配现用,谨慎联合用药,联合其他药物时,须使用50ml生理盐水间隔。
药师提醒:
血必净注射液功效为化瘀解毒,用于瘀毒内阻证患者,临床表现为发热、喘促、心悸、烦躁等,应在中期(疫毒闭肺)有瘀证时使用,可抑制炎性反应、调节免疫功能和凝血系统,起到保护肝脏、心脏、肾脏功能的作用。对于机体处于正气虚损耗竭,气阴耗竭及阳气暴脱的虚症不适宜。
三、临床治疗期重症期(内闭外脱)
临床表现:呼吸困难、动辄气喘或需要辅助通气,伴神昏,烦躁,汗出肢冷,舌质紫暗,苔厚腻或燥,脉浮大无根。
推荐处方:人参15g、黑顺片10g(先煎)、山茱萸15g,送服苏合香丸或安宫牛黄丸
推荐中药注射剂:血必净注射液、参附注射液、生脉注射液


药师提醒:
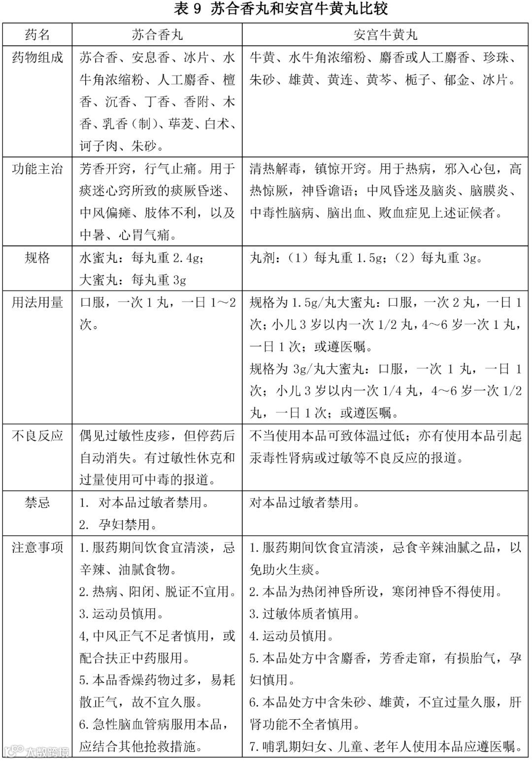
①苏合香丸属开窍剂中化痰开窍剂,为温开法的代表方,具芳香开窍、行气止痛的攻效,用于痰迷心窍所致的痰厥昏迷等。安宫牛黄丸属开窍剂中清热开窍剂,为凉开法的代表方,具有清热解毒、镇惊开窍的攻效,用于热病,邪入心包,高热惊厥,神昏谵语等。
两者应用均应区分寒闭、热闭,区分痰、热、虚、实,辩证合理使用,热病、阳闭、脱证不宜用苏合香丸,寒闭神昏不得使用安宫牛黄丸。临床治疗期重症期属内闭外脱证,治以益气回阳固脱,以参附汤加味,高热惊厥,神昏谵语者,加服清热开窍剂安宫牛黄丸;痰迷心窍者,加服化痰开窍剂苏合香丸。
②两者均含麝香,运动员慎用,苏合香丸孕妇禁用,安宫牛黄丸说明书标明孕妇慎用,药师建议需权衡利弊,一般不建议使用。
③苏合香丸含有朱砂,安宫牛黄丸含朱砂、雄黄,肝肾功能不全者慎用;苏合香丸香燥药物过多,易耗散正气,安宫牛黄丸寒凉药较多,均不宜过量久服。安宫牛黄丸寒凉药较多,在治疗过程中如出现肢寒畏冷,面色苍白,冷汗不止,脉微欲绝,由闭证变为脱证时,应立即停药。
④对昏迷而口服困难者,两者均可鼻饲给药。
⑤注意药物相互作用。苏合香丸、安宫牛黄丸均含有朱砂,不宜与溴化物、碘化物同用;安宫牛黄丸含有雄黄,不宜与硝酸盐、硫酸盐类同服。
警示语:
①本品含附片(黑顺片),应严格遵医嘱使用。
②本品不良反应包括过敏性休克,应在有抢救条件的医疗机构使用,使用者应接受过过敏性休克抢救培训,用药后出现过敏反应或其他严重不良发应,须立即停药并及时救治。
成份:红参、附片(黑顺片)。辅料为聚山梨酯80(供注射用)、盐酸、氢氧化钠、注射用水。
规格:10ml/支,50ml/100ml/瓶
功能主治:回阳救逆,益气固脱。主要用于阳气暴脱的厥脱症(感染性、失血性、失液性休克等);也可用于阳虚(气虚)所致的惊悸、怔忡、喘咳、胃疼、泄泻、痹症等。
用法用量:
①肌内注射:2~4ml/次,1~2次/日。
②静脉滴注:20~100ml/次,(用5~10%葡萄糖注射液250~500ml稀释后使用)。
③静脉推注:5~20ml/次,(用5~10%葡萄糖注射液20ml稀释后使用)。或遵医嘱。
本品一般连续使用不宜超过20天。
不良反应:主要不良反应为过敏反应,包括过敏性休克、皮疹、急性哮喘发作、过敏性胃肠炎、眼睑水肿。并可导致肝功能异常、频发房性早搏、心电图异常、头痛、面色潮红、恶心、轻度口干、胸闷、憋气、皮肤瘙痒、局部疼痛、便秘、高血压患者血压升高现象。
禁忌:新生儿、婴幼儿,对本品或含有红参、附片制剂及成份中所列辅料过敏或严重不良反应病史者禁用。
注意事项:
①本品须辨证用药,用于气虚、阳虚证,临床表现为:疲乏无力,少气懒言,语言低微,自汗怕冷,舌质淡、胖嫩,脉虚无力等,不能用于实热证、阴虚证。本品益气回阳,也可用于心力衰竭、冠心病、围手术期及肿瘤等见阳虚、气虚之证者。
②临床应用时,滴速不宜过快,儿童及年老体弱者以20~40滴/分钟为宜,成年人以40~60滴/分钟为宜。
③伴有糖尿病等特殊情况时,改用0.9%氯化钠注射液稀释后使用。
④治疗期间,如心绞痛持续发作,宜加服硝酸酯类药物或遵医嘱。
⑤本品含有皂甙,摇动时产生泡沫是正常现象,不影响疗效。
药物相互作用:
避免直接与辅酶A、VitK3、氨茶碱、多柔比星、丹参注射液、注射用奥美拉唑、注射用脑蛋白水解物混合配伍使用。
药师提醒:
①因参附注射液中含有人参、附子,因此不宜与中药半夏、瓜萎、贝母、白蔹、白及、五灵脂、藜芦及其制剂联用。
②新型冠脉病毒肺炎重症期(内闭外脱),机体处于正气虚损耗竭状态,分为气阴耗竭之亡阴及阳气暴脱亡阳。阳气暴脱采用回阳救逆的治法,使用参附注射液(不用于阴脱证)。主要临床表现:喘急,面色苍白,神昏,大汗淋漓,四肢厥冷,舌淡苔白,脉微欲绝。
警示语:
本品不良反应包括过敏性休克,应在有抢救条件的医疗机构使用,使用者应接受过过敏性休克抢救培训,用药后出现过敏反应或其他严重不良发应,须立即停药并及时救治。
成份:红参、麦冬、五味子。辅料聚山梨酯80、碳酸氢钠。
规格:10ml/支
功能主治:益气养阴,复脉固脱。用于气阴两亏,脉虚欲脱的心悸、气短、四肢厥冷、汗出、脉欲绝及心肌梗塞、心源性休克、感染性休克等具有上述证候者。
用法用量:
①肌内注射:2~4ml/次,1~2次/日。
②静脉滴注:20~60ml/次,用5%葡萄糖注射液250~500ml稀释后使用,或遵医嘱。
不良反应:以速发型过敏反应为主,主要为皮肤过敏反应,表现为瘙痒、皮疹及全身性荨麻疹,其次是过敏性休克;尚可导致严重腹胀、角膜水肿、视物异常、低血压、上行血管疼痛、急性肝损害、窦性停搏和药物热。
禁忌:新生儿、婴幼儿禁用;孕妇禁用;对本品或含有红参、麦冬、五味子制剂及成份中所列辅料过敏或有严重不良反应病史者禁用;过敏体质者禁用;对实证及暑热等病热邪尚存者,咳而尚有表证未解者禁用。
注意事项:
①本药品不良反应包括过敏性休克,应在有抢救条件的医疗机构使用,曾在2012年44期国家药品不良反应信息通报中提醒警惕生脉注射液严重过敏反应,如用药后出现过敏反应或其他严重不良发应,须立即停药抢救。
②不得使用静脉推注的给药方法,给药速度不宜过快,首次应用者以滴速15滴/分钟滴速观察10分钟,如无异常,再以正常速度滴注,一般控制在40~50滴/分钟。
③寒凝血瘀胸痹心痛者、非气阴两虚病患者不宜使用。
④本品有升压反应,高血压患者使用时需注意观察血压变化。
⑤本品不宜与中药藜芦、五灵脂及其制剂同时使用。
药师提醒:
①因生脉注射液中含有人参,不宜与中药藜芦、五灵脂及其制剂合用。
②新型冠脉病毒肺炎重症期(内闭外脱),机体处于正气虚损耗竭状态,分为气阴耗竭之亡阴及阳气暴脱亡阳。气阴耗竭者采用生脉养阴,益气固脱的治法,使用生脉注射液(不用于阳脱证)。主要临床表现为:呼吸气促,身热骤降,烦躁不宁,颧红,汗出,口干不欲饮,舌红、少苔,脉细数无力。
向上划动查看更多
向上划动查看更多
向上划动查看更多



