近年来,基因治疗及干细胞治疗已经成为肿瘤治疗的热门研究领域。尽管基因治疗在肿瘤治疗方面的巨大优势,临床应用并非令人满意的。中和抗体的存在及可能存在的严重免疫反应限制了基因治疗的系统性应用,特别是在肺部肿瘤治疗中的应用。
然而,运用可以携带治疗基因至肿瘤部位的靶向运载工具有可能克服这些障碍。间充质干细胞 (Mesenchymalstemcells,以下简称MSCs)存在于骨髓、脂肪、脐带血、胎盘、牙龈等组织,并可以分化为软骨细胞 、成骨细胞、脂肪细胞和心肌细胞等多种细胞系。
基因修饰的MSCs可以迁移至肿瘤基质并在肿瘤部位产生高浓度的抗瘤蛋白。有研究证明,MSCs的趋向性及向肿瘤迁移的特性可能不受肿瘤类型、机体免疫状态及MSCs注射方式的影响。
MSCs的另外一个重要特征为低免疫原性,运用同种异体MSCs进行细胞治疗可能不需HLA匹配和应用免疫抑制剂。此外,MSCs易于分离,在体外容易培养和大量扩增,可以被基因修饰。鉴于MSCs的这些独特优势 ,MSCs有希望成为肿瘤基因治疗的理想的运载工具。
基因修饰的间充质干细胞在肿瘤治疗中的应用
MSCs具有向肿瘤原发灶及转移灶定向迁移的能力,因此,静脉注射基因修饰的MSCs可能用于治疗原发性肺肿瘤及肺转移瘤。MSCs可携带多种抗肿瘤基因用于肿瘤治疗,包括白介素、干扰素、促凋亡蛋白、前体药物、抗血管生成剂、生长因子拮抗剂等。
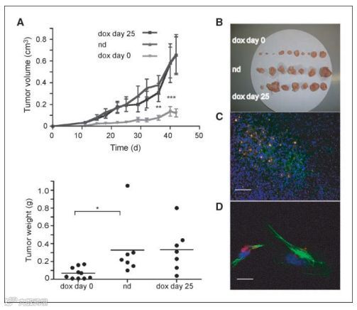
肺癌是最常见的恶性肿瘤之一,5年生存率仅10~15%。多个研究表明基 因修饰 的间充质干细胞能够治疗原发性肺肿瘤。有研究发现TRAIL基因修饰的MSCs能够抑制肺鳞癌细胞H357及肺腺癌细胞A549的生长,并诱导癌细胞的凋亡。

图片源自:TRAIL-expressing mesenchymal stem cells kill the putative cancer stem cell population
该项研究还证明了IL-24基因修饰的MSCs能够在A549移植瘤局部产生高浓度的IL-24,抑制肿瘤血管生成,从而抑制肿瘤的生长。
肺部转移瘤的出现预示着疾病的晚期,疗效欠佳,预后极差,且晚期病人往往难以耐受化疗及放疗的严重副作用。因此,迫切需要有效且低副作用的治疗方法。Loebinger等证明了静脉注射TRAIL基因修饰的MSCs能够向乳腺癌肺转移瘤迁移,并能够消除 58%的小鼠肺转移。

TRAIL基因修饰的MSCs减少肿瘤生长
图片源自:Mesenchymal stem cell delivery of TRAIL can eliminate metastatic cancer.
此外,研究表明基因修饰的MSCs结合化疗可以提高肿瘤治疗的效果,并且减少化疗相关副作用。利用胞嘧啶脱氨酶修饰的MSCs结合低毒性的前体药物5-氟胞嘧啶治疗结肠癌移植瘤,前体药物5-氟胞嘧啶可以在肿瘤局部被转化为5-氟尿嘧啶,从而明显抑制肿瘤生长并避免 了5-氟尿嘧啶的毒副作用。

图片源自:DOI: 10.1158/0008-5472.CAN-06-4024 Published July 2007

图片源自:https://journals.plos.org
Jin等利用干扰素-β基因修饰的MSCs联合低剂量顺铂治疗恶性黑色素瘤,能够有效治疗黑色素瘤,并避免了大剂量的顺铂的副作用。
展望
结合大量的临床前试验,抗肿瘤基因修饰的MSCs能够有效抑制原发性肺肿瘤及肺转移瘤的生长,并延长生存期。一些临床试验尝试利用MSCs进行肿瘤治疗,但尚未利用基因修饰的 MSCs的来治疗肿瘤。基因修饰的MSCs未来可能会广泛应用于临床肿瘤治疗 ,特别是肺部肿瘤的治疗。
在MSCs作为基因治疗的运载工具应用到临床治疗之前,我们还需要进行更多该领域的研究。例如,MSCs的注射方式、注射剂量、注射次数、转染方法,MSCs种类的选择以及如何体外获得大量的MSCs。此外 ,基因修饰的MSCs是否可以结合传统的治疗方法,从而提高肿瘤治疗效果。
整理:氧多多




