随着新冠肺炎的全球蔓延,以干细胞为主的一系列科技攻关项目受到社会各界广泛关注,干细胞技术在这次疫情中展示了优秀疗效,并得到国家和政府的大力支持。
本系列撰文《干细胞的三大机制》将为大家解读干细胞对抗疾病的背后机理,看干细胞如何运用它的多向分化、旁分泌、归巢性三大机制来对抗疾病,发挥更有效的临床应用,让我们一起探索干细胞的背后秘密。
你可能看到过很多干细胞的宣传都是什么“万能细胞”,“细胞加工厂”之类的词语,可能你会觉得,这些是夸大之词么?怎么可能这么神奇?
但今天,这篇文章要告诉你,干细胞的万能,确有其事。
△ 中国科学院院士、发展中国家科学院院士周琪
在《中国经济大讲堂》上讲述干细胞
干细胞之所以被称为“万能细胞”,这依赖于干细胞的多向分化机制,干细胞拥有分化成为任何一个细胞的能力,通过分化成不同的细胞,继而可以组成各类器官和组织。
△ 间充质干细胞分化成的不同细胞,组成了我们身体内的器官和组织
可以说,我们人体本身就是由一个干细胞产生的——胚胎干细胞。
除此之外,在成人体内,每天干细胞都在分化为肌肉、骨骼、器官、神经、血液。。。可以说,没有干细胞,人体的组织就无法得到修复。
让我们来盘点一下,目前干细胞应用类型最多的间充质干细胞(MSCs)多向分化能形成的细胞类型:
间充质干细胞可以分化为心肌细胞,促进心肌细胞内源性修复,改善心肌功能,治疗心肌缺血、心力衰竭等心脏疾病。
如下图所示[2],在体外成功观察到了间充质干细胞再生修复大鼠心肌细胞的过程,图中蓝色DAPI染色代表细胞核,红色aSarc蛋白染色代表心肌细胞,红色HuNu蛋白染色代表间充质干细胞。图A显示间充质干细胞未分化的状态,图C和图D分别显示了间充质干细胞开始分化,图E和图F展现了随时间推移,间充质干细胞越来越多得分化为心肌细胞的状态。
间充质干细胞可以分化为肾小球,从而帮助身体过滤血液,并定向修复肾脏细胞,缓解肾虚等症状。
如下图所示[3],和对照(Control)相比,尾静脉输注间充质干细胞(ADR+MSCs)可以再生肾损伤大鼠肾小球中的腔壁上层细胞、足状突细胞和内皮细胞,从而修复肾小球,恢复肾脏功能。
间充质干细胞可以分化为胰岛β细胞,该细胞可以分泌唯一智能调控人体血糖稳定的胰岛素,使I型糖尿病患者摆脱终身注射胰岛素的痛苦,彻底治愈。
如下图所示[4],图A当用STZ(链脲菌素)成功构建I型糖尿病小鼠模型后,该小鼠与正常小鼠相比,不能分泌胰岛素(绿色染色)。此时,如果给予I型糖尿病小鼠移植MSCs(CO-transplantation),如图B所示可以看到,疾病小鼠恢复了分泌胰岛素的能力。
间充质干细胞可以分化为血管内皮细胞,不断新生的血管能够增加血管弹性和血管通透性,从而改善血管微循环,预防血管老化。
如下图所示[5],是间充质干细胞在体外分化为血管的全过程记录,3D的视角展现了间充质干细胞在VEGF-A(血管内皮生长因子)、FGF-2(成纤维细胞生长因子)、BMP-4(骨形成蛋白)的刺激以及WNT信号通路激活下,由萌芽新生血管逐渐形成血管网络的能力。而图e也显示了间充质干细胞分化失败的结果,以作对比。
间充质干细胞可以分化为神经细胞,修复神经系统功能障碍,是治疗神经退行性疾病如帕金森等的最佳途径。
如下图所示[6],当间充质干细胞在特殊的“NDM(神经分化基质培养基)”中培养时,不同来源的MSC可以分化出具有神经突触形态的新细胞,而区别于原来的梭形细胞。
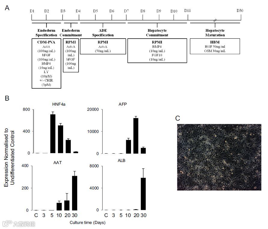
间充质干细胞可以分化为肝细胞,有助于恢复急慢性肝损伤的肝细胞活力,改善脂肪肝、肝纤维化的状态,从而预防肝硬化,甚至肝癌的发生。
如下图所示[7],图A罗列了体外间充质干细胞分化为肝细胞的步骤和条件,主要是一些因子如Activin-A(人活化素A),BMP4,FGF的参与和WNT信号通路的激活等,图B检测了分化后的细胞表面标记,可以看到一些肝细胞的标签蛋白(HNF4a,AFP,AAT,ALB)含量确实显著提高,证明分化完成的确实是肝细胞,图C是分化完成的肝细胞。
间充质干细胞可以分化为上皮细胞、表皮组织,从而促进伤口愈合,深层肌肤修复,改善皮肤状态等。
如下图所示[8],当用紫外线(UVB)照射小鼠造成皮肤损伤之后,尾静脉输注间充质干细胞(ADSC)2-6周时,小鼠上皮细胞的表面标签P63,a6整合素,CD34蛋白等和间充质干细胞的共定位增强,提示间充质干细胞在小鼠皮肤损伤之后,会促进上皮细胞方向的分化。
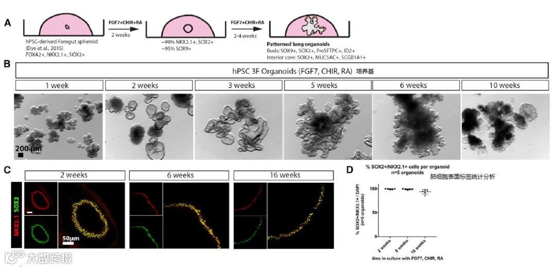
间充质干细胞可以间接分化为肺芽细胞,继而在气管和肺泡中进一步分化为肺细胞,修复肺组织中的受损细胞,改善呼吸,重塑健康。
如下图所示[9],图A是由间充质干细胞经过3F培养基(FGF7,GSK-3抑制剂,RA)刺激培养后分化为“类肺器官”的概念过程,图B是刺激后逐渐形成肺芽细胞的过程,图C检测了分化好的肺芽细胞表面的标签蛋白NKX2.1和SOX2,结果发现如图D统计所示,分化好的肺芽细胞确实已经没有了干细胞的标记,而接近97%都是肺细胞的特性。
间充质干细胞可以分化为肌腱细胞,修复肌腱组织,作为新兴生物材料治疗肌腱损伤、撕裂等疾病。
如下图所示[10],间充质干细胞在肌腱转录因子Scx的刺激下(hMSC-Scx),可以在体外分化为与正常肌腱祖细胞hTSPC相比,无论在细胞外形、组织内细胞分布、细胞数量等都十分相似的肌腱组织,甚至在分化6周后,间充质干细胞来源的肌腱细胞,在肌腱延长性方面的优势更大。图A是两种来源肌腱的外观,图B是苏木精&伊红染色下观察的细胞核与细胞质形态,图C是细胞骨架的染色结果,图D是软骨细胞的染色结果。
间充质干细胞可以分化为软骨细胞,修复软骨磨损等关节损伤,从而缓解关节炎症。
如下图所示[11],苏木精&伊红染色显示间充质干细胞在渗透膜生物材料上,可以体外逐渐分化为软骨细胞,随着分化的推进,软骨组织的细胞厚度逐渐增多,由单层(single layer),变为四层(quadruple layer),再依次增多。
△ 图[10]
我们知道,干细胞它是一类具有自我复制和多向分化能力的细胞。
通常认为干细胞具有两个能力——干性和功能性,它们相互牵制,彼消此涨。“干性”代表干细胞蓄势待发的分化能力,“功能性”代表干细胞朝着特定方向分化为成熟细胞的能力。
中胚层来源的间充质干细胞(MSC)作为一种“多向分化”的干细胞,它仍然保有较强的分化能力,干性强于功能性,这一点和造血干细胞稍稍不同,造血干细胞是功能性强于干性。
间充质干细胞是目前科学界得到最多研究的干细胞。间充质干细胞虽不能发育成完整个体,却能够多向分化产生多种类型细胞。
它不仅可以分化为同胚层来源的相关细胞、组织,如脂肪、骨骼、软骨等,近来的研究还发现,间充质干细胞还具有跨胚层分化的特点(如下图所示[1])。
比如分化为外胚层来源的神经细胞,内胚层来源的肺细胞等,多向分化的机制使得间充质干细胞在临床上应用组织再生的范围更加广阔。
作为新兴的医疗技术,很多人对干细胞能治疗哪些病症的了解十分有限,其实干细胞在临床应用上是非常广泛的,也代表了未来医疗发展的趋势。
目前,充分的科学研究已经证明,间充质干细胞由一个种子,可以通过多向分化机制,再生修复心肌细胞、肾细胞、胰岛β细胞、血管内皮细胞、神经细胞、肝细胞、上皮细胞、肺细胞、肌腱细胞和软骨细胞等,用于改善或治疗心脑血管疾病、肾功能不全、I型糖尿病、神经退行性疾病、肝功能不全、皮肤伤损、肌腱损伤和骨关节炎等疾病。
相信随着医疗技术的不断发展,干细胞必将引发医疗变革,成为继药物、手术后的第三种治疗方式,一系列传统手段难以治疗的疑难杂症也终将会被干细胞逐步取代与救治。

如果对您有帮助,请转发到朋友圈让您的朋友因此而受益!
