大脑对于人类来说,还有太多未知等待探索,脑部疾病的治疗一直以来都是人类面临的巨大难题。被称为“沉默杀手”的帕金森病 (Parkinson’s disease),是中老年人群中较为常见的神经性疾病,其主要症状有动作迟缓, 身体僵硬, 静止时震颤和拖步曳行等。人们对帕金森并不陌生,全球约有700万至1000万人受帕金森的影响,其中包括国际巨星迈克尔.福克斯和拳王阿里等名人。

干细胞科技的发展给我们带来了巨大的希望,临床研究发现,干细胞治疗对大脑及脑部神经都有明显的修复作用。
在这个领域,相当多的科学家开始研究使用干细胞技术治疗这类疾病。
目前,clinicaltrials.gov上登记在案的干细胞治疗脑部疾病(包括帕金森、中风)的临床实验超过400例,相信随着科学家们的不断努力,干细胞能够为更多的脑部疾病患者带来福音。每年4月11日是世界帕金森日,小编整理一些关于干细胞治疗脑科部疾病的一些进展,仅供参考。
干细胞治疗帕金森的临床进展

一项发表在《Transl Res》杂志上的前瞻性、无对照的单剂量试验[5],对7例22至62岁的帕金森患者侧脑室立体定向注射自体间充质干细胞。术后10-36个月的随访观察发现,其中3名患者的统一帕金森评定量表(UPDRS)评分持续改善,关闭期分值比基线值改善了22.9%,面部表情、步态等症状也出现了改善。2名患者接受间充质干细胞移植后明显减少了帕金森药物的剂量。整个试验中,干细胞移植并未出现严重的不良反应。
Trials of embryonic stem cells to launch in China.
https://www.nature.com/news/trials-of-embryonic-stem-cells-to-launch-in-china-1.22068?from=timeline&isappinstalled=0
干细胞治疗脑出血后遗症的临床进展
脑出血属于中枢神经系统损伤。人类一旦发生脑出血、脑梗死、脑外伤等疾病后,损伤的神经功能难以恢复,多遗留严重的后遗症。

目前,干细胞治疗脑出血后遗症处在临床试验阶段,国内也取得了一定的进展。
早在2012年,解放军第251医院的科研团队在《中国组织工程研究》中报道了人脐带间充质干细胞移植联合综合康复治疗对脑出血后遗症的治疗效果。45例脑出血患者根据入院单双日被分为2组:治疗组22例患者,对照组23例患者。常规治疗10至18天后,所有患者均存在不同程度的后遗症。随后,治疗组接受了脐带间充质干细胞移植联合康复治疗,对照组仅接受康复治疗。
治疗后所有患者均接受了12个月的随访。结果发现,与对照组相比,治疗组肢体运动功能及日常生活能力的改善更为明显,脐带间充质干细胞配合综合康复治疗有协同并弥补其不足的优点。
脐带间充质干细胞移植并康复治疗脑出血后遗症1年随访
《中国组织工程研究》 , 2012 , 16 (14) :2656-2660
干细胞治疗中风的临床进展
中风是生活中十分常见的疾病,很多人为之困扰。这几年,间充质干细胞给这类患者带来了好消息。随着研究成果的报道逐渐增加,就常常有人问,间充质干细胞能不能治疗中风?

多年来的模型动物研究显示,间充质干细胞移植能够改善多种神经退行性疾病或急性脑损伤,可提高存活率、减少病理、缓解认知功能衰退。近年来,与中风相关的人类临床试验越来越多地采用间充质干细胞,并且取得了显著的成效。
美国《中风》杂志曾报道了一项临床试验,共有18名中风患者参与,平均年龄为61岁。研究人员向患者脑部直接注入间充质干细胞,结果患者的运动机能均出现了可喜的改善。目前研究人员正在招募更多的志愿者,准备投入第二阶段的临床试验中。
早在7年前,Epub杂志也报道了间充质干细胞治疗中风的临床试验结果(10.1016/j.neulet.2010.06.045.):通过静脉注射间充质干细胞后,患者死亡率降低,功能性行为也得到了改善。
Bang OY, Lee JS, Lee PH et al. Autologous mesenchymal stem cell transplantation in stroke patients.
Ann Neurol 2005;57:874–882. doi:10.1002/ana.20501.
干细胞治疗脑瘫的临床进展
人们与脑瘫搏斗的历史可以追溯至19 世纪40 年代,长久以来,人们一直认为人体的中枢神经系统一旦损坏就无法修复。但随着医学的不断发展,人们发现神经退行性药物和细胞治疗两大类神经恢复方法的出现使得中枢神经系统的修复成为可能,干细胞在其中发挥着举足轻重的作用。

科学研究发现,干细胞能够改善缺血性脑损伤和脑瘫动物模型的运动功能。在杜克大学开展的这项交叉试验中,63名脑瘫患儿被随机安排静脉注射干细胞或安慰剂,并在1年后进行交替注射。治疗1年和2年后,研究人员开展了运动功能和磁共振脑连通性研究。结果发现,适当剂量的干细胞注射可以改善脑瘫儿童的大脑连通性和运动功能。

注射干细胞后,受试的其中名为Max的男孩,未进行核磁共振成像观察治疗结果,不过他身体的各个方面均出现了缓慢改善
Stem Cell Therapy for Infants with Cerebral Palsy - A Case Study
http://www.linkedin.com/pulse/stem-cell-therapy-infants-cerebral-palsy-case-study-ghifiardi
Treatment of Cerebral Palsy with Stem Cells: A Report of 17 Cases
http://europepmc.org/articles/PMC4961108/
在我国,干细胞治疗脑瘫同样进入了临床试验阶段。2016年,武警浙江总队嘉兴医院团队在《武警医学》杂志上报道了11例自体间充质干细胞移植治疗脑瘫的2年随访结果,证实了间充质干细胞转化神经干细胞移植治疗脑瘫的安全性和有效性。患儿运动功能改善在干细胞移植3个月后明显显效,6个月后运动康复效果逐渐消失,但运动能力无倒退现象;患儿语言功能改善在干细胞移植6个月后显效,12个月后语言快速改善效果消失,但没有语言能力的倒退。
自体骨髓间充质干细胞移植治疗脑瘫2年随访
http://www.cnki.com.cn/Article/CJFDTotal-WJYX201603019.htm
干细胞治疗脑瘤的临床进展
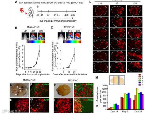
近年来,利用间充质干细胞作为载体进行癌症治疗的研究报道也越来越多。日前,PNAS杂志上的一项研究显示,以间充质干细胞为载体的溶瘤性单纯疱疹病毒(oHSV)能专门杀死转移性脑瘤细胞而不影响正常细胞。在新研制病毒的作用下,小鼠模型中转移至大脑的皮肤肿瘤细胞被清除,生存期得到了延长。

Stem cell-released oncolytic herpes simplex virus has therapeutic efficacy in brain metastatic melanomas
https://www.researchgate.net/publication/318441258_Stem_cell-released_oncolytic_herpes_simplex_virus_has_therapeutic_efficacy_in_brain_metastatic_melanomas
来自布莱根妇女医院及哈佛干细胞研究所的科研人员在PNAS杂志上描述了一种能杀死转移性脑瘤的新方法。他们设计了一种以骨髓间充质干细胞为载体的溶瘤性单纯疱疹病毒(oHSV),能专门杀死癌细胞而不影响正常细胞。在新研制病毒的作用下,小鼠模型中转移至大脑的皮肤肿瘤细胞被清除,生存期得到了延长。
展望
随着干细胞科技的不断发展,遭受脑部疾病折磨的患者们也迎来了新的希望。现在,随着产业、学术研究前沿、政府的共同努力,相信干细胞科技会发展地更快更好。




