间充质干细胞,平衡免疫,抑制细胞因子风暴病风险
出处|转化医学网
转载需标明出处
2020年3月伊始,持续一个多月的抗疫攻坚战迎来了新的胜利:全国新冠肺炎确诊病例除湖北省外连续三天个位数增长,这与一线医护和广大人民的顽强努力密不可分。然而,目前我国新冠肺炎重症患者尚有7365名,如何尽快改善重症患者的预后、进一步降低死亡率,将是现阶段的重点问题。

近日,上海大学的赵春华教授团队在中国科学院科技论文预发布平台ChinaXiv发表重要工作,在7名新冠肺炎患者中进行临床实验,发现间充质干细胞移植疗法能迅速、显著改善重症及危重症患者的预后,有效规避细胞因子风暴,且无明显副作用,为新冠肺炎患者的临床治疗提出新思路。

目前认为,由于ACE2受体在肺泡2型细胞、血管内皮细胞等高度、广泛表达,因此新冠病毒一旦入侵人体即迅速扩散,并容易过度刺激免疫系统,产生IL-2、IL-6、GSCF、IP10、MCP1等分子,进而触发细胞因子风暴甚至导致死亡。
最近发表在柳叶刀上的研究也显示,重症监护室中的新冠肺炎重症患者血浆细胞因子水平显著升高,提示细胞因子风暴在新冠病毒致死过程中扮演的重要角色。

针对这种情况,临床采用激素治疗抑制细胞因子的产生;采用非载体抗炎药和大剂量维生素C降低炎症反应的程度;或直接采用IL-6等细胞因子的单克隆抗体,减弱免疫系统的攻击性。但是这些手段主要针对免疫反应的下游,作用较为片面,免疫调节作用不强。
因此,研究者将目光转向间充质干细胞(MSCs)移植:这是一项成熟可靠的技术,已在移植排异和系统性红斑狼疮等免疫介导的炎症疾病治疗中得到广泛应用。间充质干细胞存在于骨髓、器官间质等结缔组织中,具有极强的分化能力;可通过干扰抗原提呈细胞的激活和成熟、抑制 T 淋巴细胞的增殖、诱导活化T细胞凋亡和影响树突状细胞的风化,进而起到免疫调节和免疫抑制作用。
延伸阅读:

在2020年1月23日至2月16日期间,研究者共征集了首都医科大学附属北京安佑医院的7名COVID-19患者,其中包括1名危重症患者、4名重症患者和2名轻症患者,探究间充质干细胞移植后14天内,患者的免疫系统和炎症系统功能变化,以及副作用的发生情况。

✎ 新冠肺炎患者移植时间轴
1. 无显著不良反应
间充质干细胞移植前,患者存在高烧(38.5°C±0.5°C)、虚弱、呼吸急促和低氧饱和度的症状;移植后2〜4天,所有患者的所有症状均消失,安静时血氧饱和度上升至95%以上。此外,移植后两小时内未观察到急性过敏反应,此后也未出现迟发性超敏反应或继发感染,初步证明该疗法的安全性。
2.迅速显著改善患者临床症状和生化指标
研究中1例危重症患者存在高血压史,一度达到3级高血压,1月31日接受间充质干细胞移植,疗效尤其显著。
其直接效应表现在:移植后2周内,血浆淋巴细胞水平明显下降,血浆C反应蛋白水平从105.5 g/L(2月1日达峰191.0 g/L)降低10倍左右,恢复到10.1 g/L,表明炎症反应迅速缓解;在不额外吸氧的情况下,血氧饱和度从89%升高至98%,表明肺泡换气功能基本恢复。
间充质干细胞移植有效阻止免疫系统对器官的攻击。2月1日,患者血浆天冬氨酸转氨酶、肌酸激酶活性和肌红蛋白分别激增至57 U/L、513 U/L和138 ng/ml,表明肝脏和心脏遭受严重损害;但这些功能性生化指标的水平均在移植后2〜4天降至正常参考值,2月13日恢复至正常水平,分别为19 U/L,40 U/L和43 ng/ml。
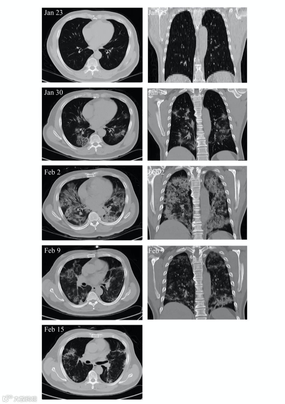
另外,MSC移植能显著加快治疗进程。移植后4天,新冠肺炎危重症患者呼吸频率降至正常范围、发烧和呼吸急促等症状消失。移植后9天,胸部CT成像显示毛玻璃样混浊和肺炎浸润已大大减少。

✎ 危重患者肺部影像学显示症状改善
3. 有效规避细胞因子风暴
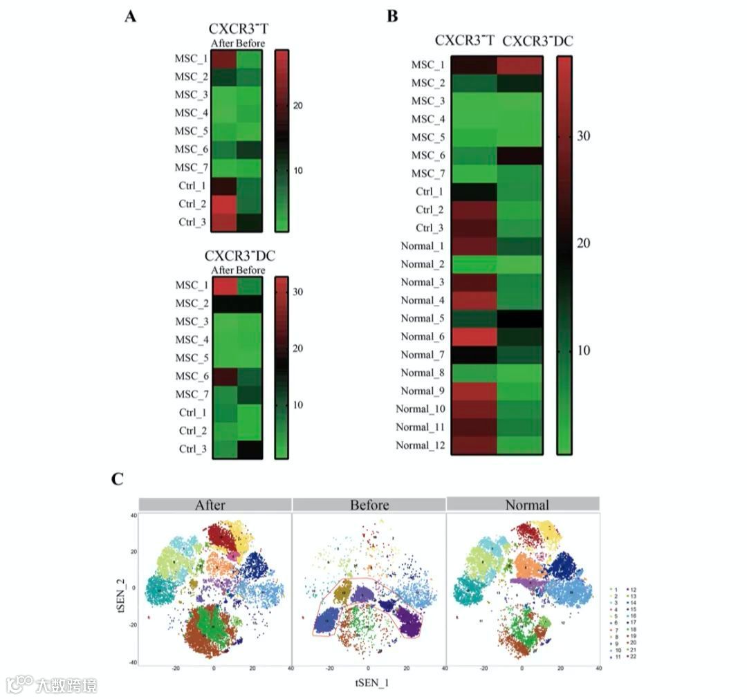
研究者通过质谱流式分析发现间充质干细胞移植后,导致细胞因子风暴的元凶——过度活化的免疫细胞CXCR3 + CD4 + T细胞、CXCR3 + CD8 + T细胞和CXCR3 + NK细胞在3-6天内消失。另外,CD14 + CD11c + CD11bmid调控的树突状细胞数量急剧增加。另外,与安慰剂对照组相比,MSC治疗组的TNF-α水平显着降低而IL-10水平升高。以上结果在重症患者中尤其显著。

✎ 轻症和危重症患者外周血细胞分析
4.间充质干细胞本身不会感染新冠病毒
研究者对患者体内移植的间充质干细胞作RNA测序,发现其不表达新冠病毒受体ACE2或TMPRSS2。此外,抗炎和营养因子如TGF-β、HGF、LIF、GAL、NOA1、FGF、VEGF、EGF、BDNF和NGF等在MSC中高表达,进一步证明了其免疫调节和保护功能。此外,SPA和SPC在MSC中也高度表达,提示MSC后续分化为新冠病毒易感的肺泡2型细胞的潜在可能性。

✎ 移植患者血浆细胞因子的改变
本研究为新冠肺炎重症患者提出了除激素治疗、抗炎治疗以外的新思路,运用成熟的间充质干细胞移植技术有效规避细胞因子风暴,大大减少副作用,并显著促进治疗的进展。该方法的安全可靠性已经临床实践检验,为降低新冠重症、危重症患者的死亡率提供新的希望!



