每个小天使降临人间,都会给家庭带来无限欢乐,但总有那么一小撮特殊儿童,因为身患恶疾,让整个家庭被阴暗笼罩。
视网膜母细胞瘤(RB)就是一个降临人间的“恶魔”。
视网膜母细胞瘤俗称眼癌,主要发生在3岁以下儿童中,它是儿童最常见的眼部恶性肿瘤,尽管在15000个新生儿中才会有1个罹患该病,但它的致命性、破坏性却极为凶险。
如果不积极治疗,后果就是癌症转移,最后只能等死。目前最成熟有效的方式就是摘除病眼保命,但眼球一旦摘除就不可再生,而且摘眼后对儿童面部及心理成长都极为不利。
如何才能有效保住眼睛又能治疗疾病,是科学家始终不断探索的方向,而近年来随着CAR-T在攻克癌症上大放异彩,科学家们也将罕见的恶性肿瘤寄托在新型细胞疗法中。
近日,来自美国北卡罗来纳大学Lineberger综合癌症中心的研究学者,发现了针对视网膜母细胞瘤的新型CAR-T疗法,并发表于《Nature》杂志,引来一片反响。
研究者发现,靶向神经节苷脂GD2的CAR-T细胞在结合IL-15的局部释放和可注射水凝胶使用时,可以成功消除视网膜母细胞瘤细胞,且不会损伤小鼠的视力。
△ 该项研究发表于《Nature Cancer》杂志
或许,一项新的疗法正在揭开儿童视网膜母细胞瘤的神秘面纱,为治疗更多罕见肿瘤提供新策略新方法。
01
视网膜母细胞瘤,天使之吻还是恶魔之眼?
视网膜母细胞瘤(Retinoblastoma, 简称RB),是一种起源于眼底视网膜部分的恶性肿瘤,罕见于成人,但好发于3岁之前的婴幼儿,95%的患者年龄都在5岁以下。
大多数患儿是单眼出现肿瘤,少部分患者则是双眼同时出现,还有不到1%的患儿是更加罕见的三侧性视网膜母细胞瘤(TRB),会在双眼的基础上同时伴发颅内肿瘤。
△ 视网膜母细胞瘤
这种疾病通常最早被父母发现,因为患儿大多有白瞳症状(也称猫眼症状)。这主要是因为肿瘤挡住了脉络膜,肿瘤的反光呈白色,因此当使用闪光灯拍摄拍到患儿的眼睛时,患侧眼就会出现瞳孔反光的情况,犹如猫眼,与健侧眼有很大区别。
△ 视网膜母细胞瘤的白瞳症状
作为一种恶性肿瘤,视网膜母细胞瘤会严重威胁患儿的视力乃至生命。两个多世纪以来,随着临床医生和科学家不断的探索和努力,视网膜母细胞瘤的治疗也经历了诸多巨大变化。
一直以来,眼球摘除术一直是治疗该病的唯一方法,这么做的目的就是为了保命。
因为全身化疗对于儿童来说,副作用远大于疗效,且全身化疗的患儿数年之后出现肿瘤复发的概率要比一般儿童甚至要高很多。
为了保住眼球,提高治愈率,临床医生们尝试了各种各样的新药和新技术,只可惜,超70%的患儿最终还是面临不得不摘除患眼的结局。
02
CAR-T让100%小鼠视力无损伤,70天仍无瘤!
近年来,随着CAR-T细胞治疗在血液肿瘤的大放异彩,也提起了科学家对CAR-T探索实体瘤领域的兴趣。
关于CAR-T在各肿瘤领域的临床试验如雨后春笋般涌现,而针对视网膜母细胞瘤,CAR-T疗法在国际上更有了新的研究。
在人的视网膜母细胞瘤中,通常表达神经节苷脂GD2,但在正常人视网膜中却并不表达该物质,尽管GD2 CAR-T在某些神经母细胞瘤患者中具有良好的耐受性并产生了临床益处,但是靶向GD2是否能安全消除眼内肿瘤的可能性尚不清楚。
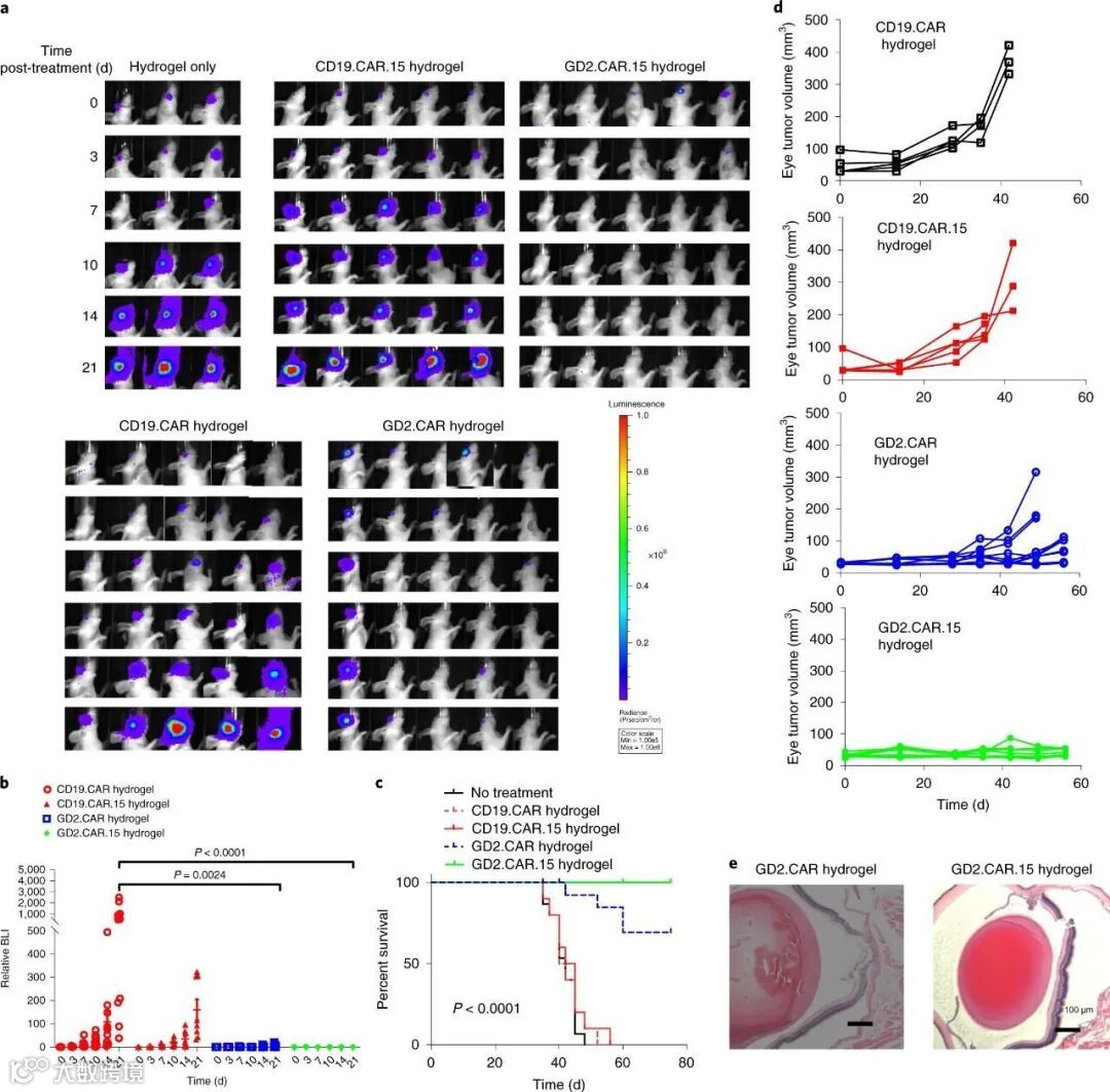
为了测试靶向GD2的安全性和益处,北美卡罗来纳大学Lineberger综合癌症中心的研究学者将GD2 CAR-T注入了视网膜母细胞瘤异种移植小鼠模型的视网膜中,结果显示肿瘤的发展被延缓,但未能消除肿瘤。
随后研究人员构建了能分泌IL-15的CAR-T细胞。
这次他们发现,添加IL-15不会导致使用CD19 CAR-T治疗的小鼠视网膜母细胞瘤消退,但表达IL-15的GD2 CAR-T具有显著改善的抗肿瘤作用,其中60%的治疗组小鼠直到第70天仍保持无瘤。
△ GD2.CAR.15抗肿瘤作用显著增强
而为了增强CAR-T细胞在肿瘤细胞中的持久性,研究人员选择了壳聚糖-聚乙二醇(PEG)热敏水凝胶,作为在眼睛内递送CAR-T的最佳可注射水凝胶。
令人惊奇的事发生了,这种水凝胶可显著改善GD2 CAR-T的抗肿瘤作用,不仅可以完全控制肿瘤生长和预防肿瘤复发,还可以改善视网膜的结构恢复。
△ 可注射水凝胶进一步改善GD2 CAR.15-T的治疗,并防止肿瘤复发
这项研究发现,为儿童视网膜母细胞瘤的治疗带来了新希望,目前,这种凝胶封装疗法正在神经母细胞瘤儿童中进行临床试验,而关于CAR-T在更多实体瘤领域的临床研究也在如火如荼的进行着。
以CAR-T为代表的免疫细胞疗法正在为更多特异性肿瘤提供更优和更新颖的治疗策略,我们也期待,越来越多的免疫细胞疗法被挖掘出潜力,在展示对抗癌症的同时,为更多病患争取治愈可能,让癌症变得不再可怕。



