“激活内源性干细胞”是一种很有前景的组织修复方法。脐带来源的MSC-Exos可促进软骨再生。这可能归因于外泌体能促进内源性BMSCs和软骨细胞的增殖分化,同时对关节腔内的炎症反应具有抑制作用,还可促进软骨外基质的合成。
撰文:步步先生
来源:干细胞者说
● ● ●
骨关节炎(Osteoarthritis,OA)是一种退行性关节疾病,在中老年群体中发病率极高,主要表现为关节疼痛及功能障碍。在中国50岁以上的人群中有8.1%的人为有症状的膝骨关节炎患者,共计3000余万人。
1
骨关节炎和MSCs
干细胞外泌体
外泌体是一种直径为30-150nm的细胞外囊泡,被认为是优良的药物递送载体。同时,具有独特性的介导细胞间通信和相互作用。研究表明,间充质干细胞外泌体(MSC-Exos)具有与间充质干细胞(MSCs)相似的生物学功能,在组织修复和再生中起着重要作用。外泌体可以避免MSCs移植风险,在储存和运输方面也相对容易。MSC-Exos 被认为是MSCs在某些疾病治疗的理想替代品。
脱细胞软骨细胞外基质(ACECM)支架具有垂直排列的仿生结构,可为干细胞的粘附、增殖和分化提供微环境。在软骨再生修复过程中,如果支架结合干细胞外泌体使用,是不是起到更好的修复效果。
外泌体+支架,促进软骨损伤修复
中国医科大学附属第一医院李旭研究团队发现,人脐带间充质干细胞外泌体(MSC-Exos)与脱细胞软骨细胞外基质(ACECM)支架相结合,可促进软骨缺损再生修复,并解释了外泌体促进骨软骨再生的机制。该研究发表于Bioactive Materials 杂志上,题目如下:


图 研究示意图
研究者将脐带间充质干细胞外泌体(MSC-Exos)与脱细胞软骨细胞外基质(ACECM)支架结合,设计了一个修复骨软骨缺损的支架。本研究从关节腔微环境的角度,初步阐述了体外促进骨软骨再生的机理。通过miRNA测序和富集途径,进一步确定了MSC-Exos在软骨再生过程中,可能发挥作用的有效成分和信号通路。

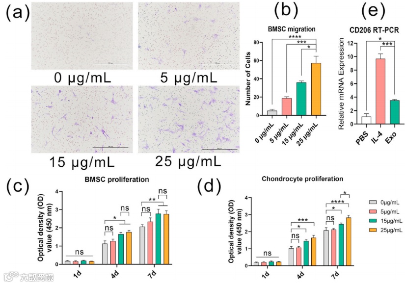
图 MSC-Exos对BMSC影响的体外实验

支架制备:
制得直径3.5mm、厚度1.5mm的圆形ACECM支架样品,用Co60消毒备用。
动物模型:
在兔股骨髌骨打一个直径3.5mm、深度1.5mm的孔,制备兔软骨缺损模型。在软骨缺损模型中,植入ACECM支架,注射干细胞外泌体,作为实验组。手术3-6个月后,评价干细胞外泌体(MSC-Exos)对软骨损伤的修复效果。

图 巨噬细胞的免疫荧光染色实验

图 巨噬细胞极化分析
外泌体促进软骨损伤修复的可能机制
图 外泌体促进软骨损伤修复的可能机制
3
文末小结



