
近日,国际权威学术期刊Molecular Biology Reports在线发表了题为“Human umbilical cord-derived mesenchymal stem cells attenuate hepatic stellate cells activation and liver fibrosis”的研究论文,该论文通讯作者为中源协和首席科学官张宇博士及其带领的研发团队,本文证实了中源协和生产的间充质干细胞新药VUM02注射液及其条件培养基在体外和体内显著抑制肝星状细胞的活化从而抑制肝纤维化的治疗效果。
肝纤维化是慢性肝病向肝硬化发展的必经阶段,也是多种慢性肝脏疾病共有的病理改变。当肝脏长期收到损伤时,干细胞不断坏死,而肝脏为了修复这些损伤,会启动一系列复杂的细胞增殖和细胞外基质生成的过程,最终形成肝纤维化。这一过程伴随肝星状细胞的激活,不仅影响肝脏的正常功能,还可能导致肝硬化甚至肝癌的发生。
间充质干细胞的出现为肝纤维化的治疗带来了新的曙光。间充质干细胞是一类具有自我更新和多向分化潜能的细胞,能够参与肝脏的修复和再生。与此同时,间充质干细胞还具有免疫调节和抗炎功能,能够减轻肝脏的炎症反应,促进干细胞再生与修复。
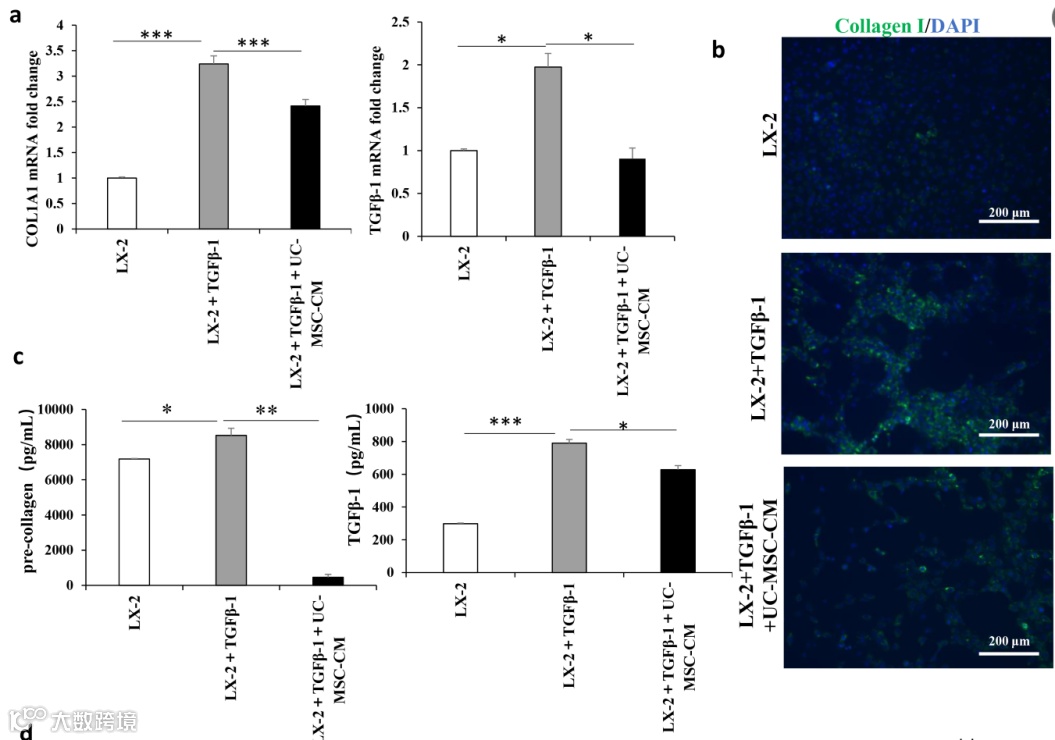
在本研究中,利用四氯化碳诱导的纤维化大鼠模型,研究了脐带源间充质干细胞(UC-MSC)与其条件培养基(MSC-CM)在动物体内的药效学功能。同时,评估了体外MSC和MSC-CM对肝星状细胞系LX-2的各种细胞过程的影响,包括增殖、凋亡、激活、免疫调节能力和炎症因子分泌等。
研究结果表明,UC-MSC和MSC-CM均能显著改善动物组织纤维化的病理程度,降低胶原含量、血清生化指标和纤维化生物标志物。在体外,MSC-CM显著抑制了肝星状细胞系LX-2的激活。值得注意的是,MSC-CM调节I型前胶原和TGFβ-1的表达,同时增加MMP1的表达。这种调节恢复了TGFβ-1诱导的纤维化中MMP1/TIMP1比值失衡和细胞外基质沉积。此外,MSCs和MSC-CM对淋巴细胞总活化有抑制作用。


研究结论:间充质干细胞主要通过调节星状细胞的活化来调节肝纤维化的严重程度。本研究为MSC肝纤维化的治疗提供了体内和体外药效学证据。
作为细胞领域领先企业,中源协和专注新药研发,致力于推动前沿技术成果转化,并取得突破性进展。旗下全资子公司武汉光谷中源药业有限公司自研间充质干细胞新药VUM02注射液已有6个适应症临床试验获批,分别临床拟用于治疗失代偿期肝硬化、特发性肺纤维化、慢加急性(亚急性)肝衰竭和中、重度急性呼吸窘迫综合征、临床分型为重型/危重型新型冠状病毒感染和激素治疗失败的II度至IV度急性移植物抗宿主病;其中治疗临床分型为重型/危重型新型冠状病毒感染获批II/III期临床试验;VUM02注射液用于治疗特发性肺纤维化于2023年8月获美国食品药品监督管理局(FDA)授予的孤儿药资格认定,并于今年完成首例受试者入组给药;1个适应症临床试验申请获受理,临床拟用于系统性硬化症的治疗。
未来,中源协和将不断推动细胞药物研发及成果转化,让前沿技术早日惠及更多民众健康!
声明
本平台仅用于学习交流,无商业目的。对于转载内容,仅做科普分享, 版权归原作者所有。


