近日,中源协和旗下协和干细胞基因工程有限公司临床级的HLA纯合子脐带血CBMC来源诱导多能干细胞(iPSC)细胞系成功获得国际人类多能干细胞注册平台(hPSCreg)的认证(注册号:UNIONi001-A),相关细胞系信息已在该平台公开发布。此外,该细胞系的详细研究数据和参数已发表于领域知名期刊Stem Cell Research。这标志着中源协和在诱导多能干细胞库构建和GMP级制备方面迈入国际先进行列,有望为目前发展日益快速的iPS分化细胞新药提供符合GMP标准的优选HLA纯合位点的临床级iPS细胞株。同时,可以承接iPS细胞定制化制备和个人存储业务。
iPSC因其无限增殖能力和多向分化潜能,被视为再生医学领域的“种子细胞”,在疾病建模、药物筛选和细胞治疗等方面具有广阔前景。然而,临床级iPSC细胞系的建立需满足严格的质控标准和国际规范。此次公司研发的iPSC细胞系通过欧盟hPSCreg认证,表明其细胞质量、遗传稳定性、无菌性及安全性均符合国际临床级应用要求,为后续的细胞存储服务、临床研究与产业化推广奠定了坚实基础。在《Stem Cell Research》期刊上发表细胞系数据,有助于全球科研和开发人员分享高质量细胞资源,推动行业合作与发展。
细胞系链接:UNIONi001-A · Cell Line · hPSCreg
期刊文章链接:Derivation of clinical-grade HLA-homozygous induced pluripotent stem cell line UNIONi001-A from umbilical cord blood of a Han Chinese male neonate - ScienceDirect
中源协和临床级iPSC细胞系具备多项突出优势:
采用健康志愿者捐赠的脐带血CBMC细胞作为起始来源,病毒污染和基因突变风险小;
通过优选HLA纯合位点,大幅降低未来细胞治疗中的免疫排斥风险,增强细胞产品的通用性;
采用非整合型重编程载体,避免外源基因整合风险,安全性高;
全流程在符合GMP要求的环境下进行,确保无交叉污染、无微生物感染;
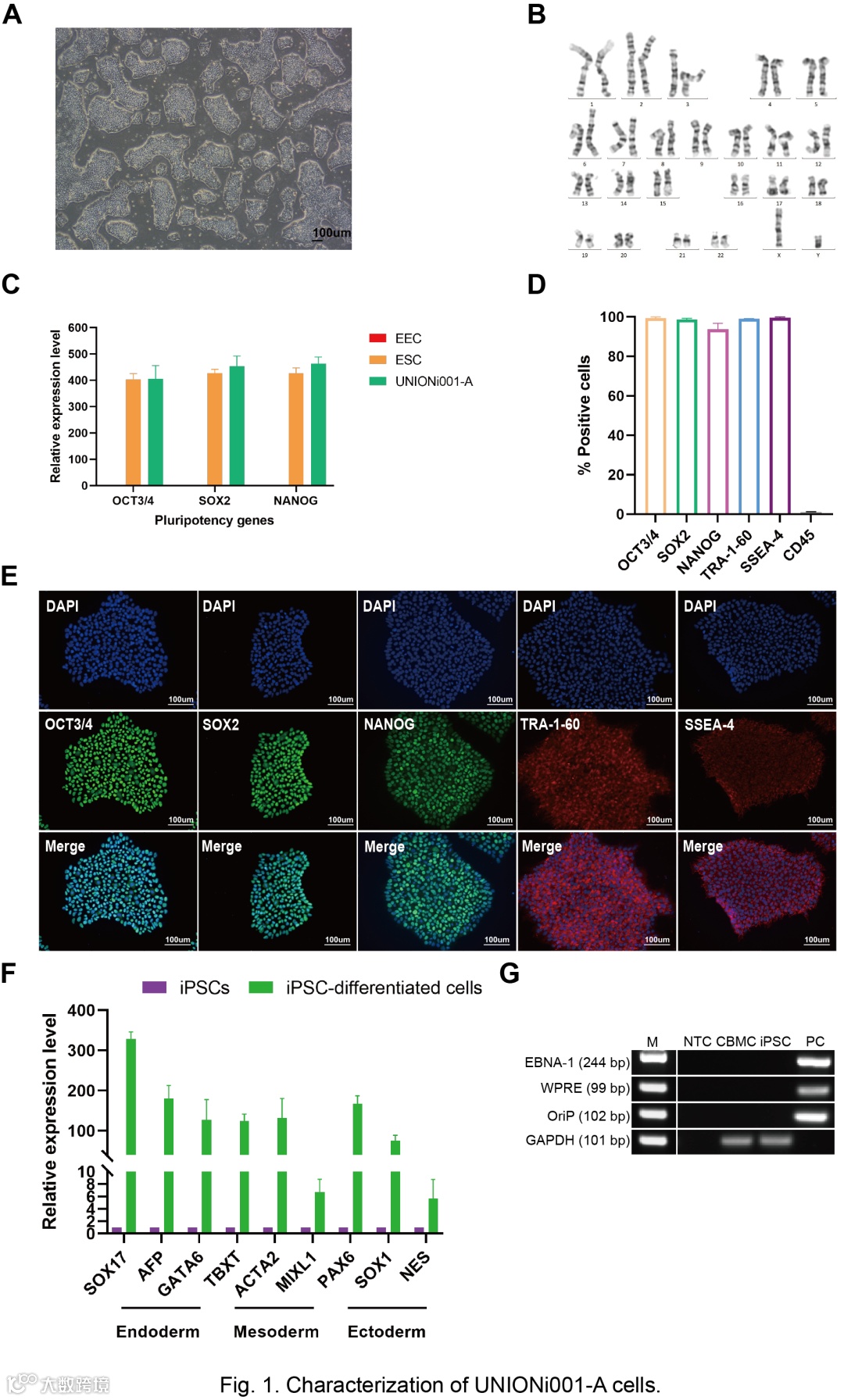
完成多能性标志物(如OCT4、SOX2、NANOG)表达检测、体内外分化潜能验证及遗传稳定性评估,数据完整可追溯。
中源协和旗下协和干细胞基因工程有限公司于2018年承担天津市科技计划项目创新平台建设专项(任务合同号:18PTSYJC00070)“诱导多能干细胞关键制备技术及其应用的研究”;基于该项目的研究成果及多年创新研发,已经建立包括iPSC重编程、克隆筛选、扩增保存、定向分化、质量检测在内的全链条技术平台。搭建了GMP级iPSC生产的设备设施,拥有配套的研究和检测实验室。可以完全满足客户存储、科学研究及细胞产品开发需求。目前,已使用高效的iPSC制备技术成功制备多株高质量的研究级和临床级iPSC细胞株。同时,建立了脐带血CBMC来源的HLA纯合子iPS细胞文库,这样的细胞用于异体治疗的新药开发,可以极大减弱免疫排斥反应,为更多患者提供更为安全有效的治疗选择,推动再生医学的临床转化。
中源协和基于已经制备的多株临床级iPS细胞株,开展了iPSC分化MSC(新产品名称:VIM01)产品的工艺建立与优化,完成多批次性能评价,与原代MSC功能可比,产品批间产能与性能均一,且更适合3D级联放大、成本低、产能高。另外,应用已经获得iPSC细胞株高效分化NK细胞的研究成果于2022年6月发表在《FEBS Open Bio》杂志上。
未来,中源协和将继续致力于细胞技术研发及成果转化,引领行业创新发展,让前沿技术早日惠及更多民众健康!
参考文献:
【1】Shi X, Zhang Q, Cui L, Jia Y, Zhang J, Zhang L, Hou R, Yang W, Du W, Zhang Y. Derivation of clinical-grade HLA-homozygous induced pluripotent stem cell line UNIONi001-A from umbilical cord blood of a Han Chinese male neonate. Stem Cell Res. 2025 Aug 23;88:103818. doi: 10.1016/j.scr.2025.103818. Epub ahead of print. PMID: 40857797.
【2】Du W, Cui L, Zhang J, Zhang H, Liu R, Yang W, Zhang Y. Generation of universal natural killer cells from a cryopreserved cord blood mononuclear cell-derived induced pluripotent stem cell library. FEBS Open Bio. 2022 Oct;12(10):1771-1781. doi: 10.1002/2211-5463.13460. Epub 2022 Jul 1. PMID: 35747945; PMCID: PMC9527588.

