干细胞来源的小细胞外囊泡(Small extracellular vesicles, sEV)促进心肌梗死(myocardial infarction, MI)后血管生成,但是导致这些效果的sEV成分以及工程化sEV治疗MI的安全性和效率仍不清楚。
近日来自浙江大学医学院附属第二医院胡新央、王建安实验室与阿拉巴马大学伯明翰分校张建一团队合作在Science子刊 Science Translational Medicine杂志上发表题的一项研究,揭示了间充质干细胞(mesenchymal stem cells, MSCs)来源的sEV通过内容物miR-486-5p促进小鼠和非人类灵长类动物MI后的血管生成(angiogenesis),从而保护梗死心脏的心功能。
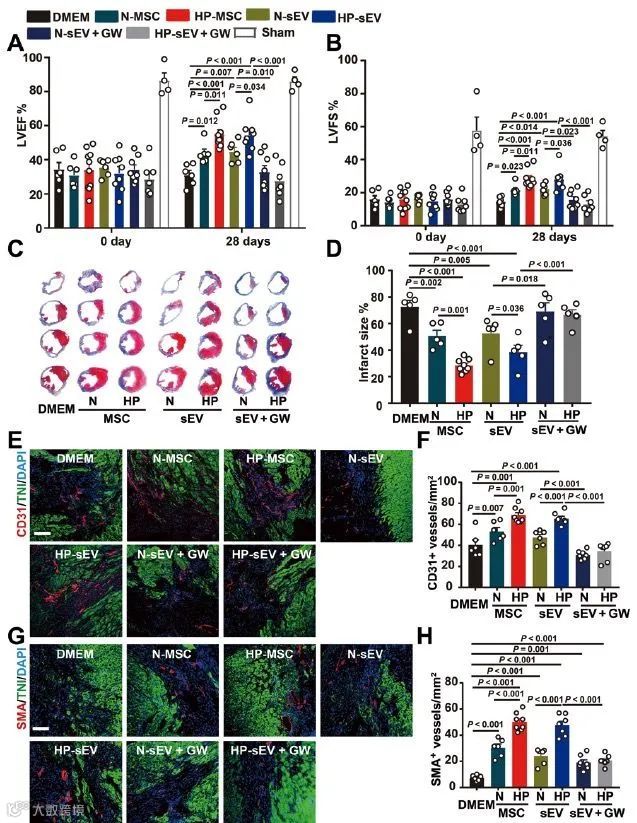
作者之前的研究表明,缺氧预处理猴骨髓间充质干细胞(HP-MSC)治疗可减少心肌梗死面积,改善猕猴心肌梗死后的心脏功能,这些有益作用与心脏血管生成增强密切相关。作者推测sEV可能在该过程中发挥重要作用,因此比较了缺氧预处理(hypoxia-preconditioned, HP) MSC分泌的sEV (HP-sEV)和常规氧(normoxia-cultured) MSC分泌的sEV (N-sEV)对于小鼠MI模型后的心肌功能恢复情况。发现HP-sEV可以起到与HP-MSC同等的效果,且等量注射下HP-sEV处理的小鼠,较N-sEV处理的的小鼠,心脏功能改善(增加的左室射血分数LVEF和左室缩短分数LVFS)、血管密度增加、梗死面积更小。
HP-sEVs promoted myocardial repair and angiogenesis in infarcted mouse hearts.
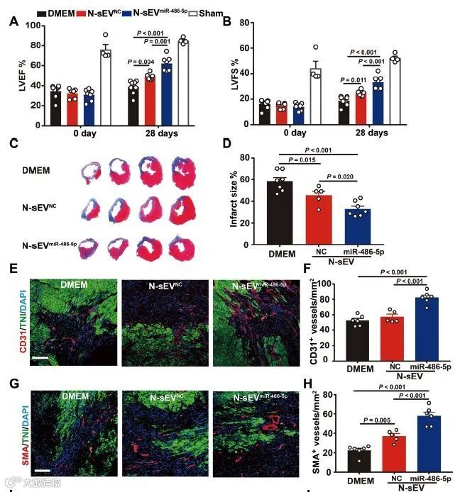
作者接下来比较了HP-sEV和N-sEV之间的miRNAs图谱,发现与N-sEV相比,miR-486-5p在HP-sEV中是上升最明显的。进一步作者发现抑制miR-486-5p可以减弱HP-sEV的治疗效果,相反,上调miR-486-5p可以增强N-sEV的治疗效果,表明sEV来源的miR-486-5p的确可以发挥改善心肌功能的治疗效果。
miR-486-5p up-regulation in N-MSCs increased the myocardial repair and angiogenesis associated with N-sEV treatment in mice.
为了进一步探索miR-486-5p的潜在靶点,作者对HP-sEV和N-sEV处理组小鼠心脏组织进行了mRNA测序,鉴定出22个差异表达基因。后续一系列实验数据表明,miR-486-5p的下游靶基因是基质金属蛋白酶19(matrix metalloproteinase 19, Mmp19)。体外实验显示,来自过表达miR-486-5p或沉默Mmp19的心脏成纤维细胞的条件培养基,可增加内皮细胞的血管生成活性。进一步实验证实,miR-486-5p可以下调成纤维细胞中Mmp19的表达,进而通过调节细胞外血管内皮生长因子(vascular endothelial growth factor A, VEGFA)的切割来促进血管生成。
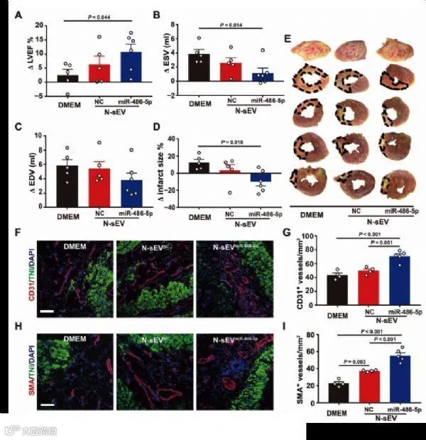
重要的是,在非人类灵长类动物(nonhuman primate, NHP) MI模型中,外源表达miR-486-5p的N-sEV可促进血管生成和心脏恢复,且不会增加心律不齐的并发症。
N-sEVsmiR-486-5p were more potent than N-sEVsNC for myocardial repair and angiogenesis in infarcted NHP hearts
总的来说,这些数据表明在NHPs心肌梗死后的心脏注射miR-486-5p工程sEV是可行和安全的,该研究为进一步研究工程化sEV对心肌的长期影响提供了依据。(文章来源于网络,如侵权请联系,删除处理。感谢原作者!)

如果对您有帮助,请转发到朋友圈让您的朋友因此而受益!
