撰文:步步先生
来源:干细胞者说
目前,全世界有超过4.36亿糖尿病患者,预计到2045年,这一数字将达到7亿。 其中,2型糖尿病占糖尿病患者的90%以上。2型糖尿病主要特征为胰岛素抵抗和持续高血糖。为了满足机体对胰岛素的需求,糖尿病患者必须每天摄取胰岛素以保持血糖的正常水平,否则血糖水平持续过高会引发一系列的并发症。
近年来,以间充质干细胞(MSCs)为代表的干细胞疗法为治疗糖尿病治疗提供了新的策略和希望。但是也存在局限性,糖尿病患者体内高血糖所产生的微环境压力显著抑制了MSCs在体内的存活时间从而最终影响其治疗效果。
2 型糖尿病( Type 2 diabetes mellitus ,T2DM),通常是由过度肥胖、缺乏运动、不健康的饮食和家族遗传等因素造成的。当肝脏、肌肉和脂肪组织中的细胞对胰岛素的刺激不敏感,导致葡萄糖摄取失败时,胰岛素抵抗就出现了。
这时候,胰岛β细胞会通过增加胰岛素的产量来补偿胰岛素抵抗,最终导致胰岛β细胞衰竭,出现不可逆转的高血糖。长期暴露于慢性高血糖可抑制增殖和诱导胰岛 β 细胞凋亡,导致β细数量减少和功能障碍,如此恶性循环,糖尿病病情加重,诱发各种并发症。

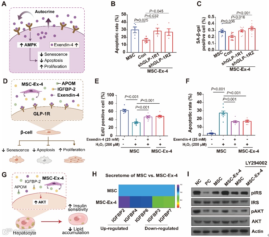
Exendin-4是一种GLP-1类似物,通过抑制细胞凋亡和促进细胞增殖来增强 β 细胞质量,从而增加胰岛素分泌量。尽管 Exendin-4 在调节血糖和胰岛素反应方面有所改善,但由于肾脏消除,其半衰期有限,容易被代谢掉。
研究证明,MSCs可以促进内源性胰岛素的产生并刺激 β 细胞的增殖,改善由2型糖尿病引起的高血糖、胰岛素抵抗。此外,MSCs的免疫调节能力对改善全身性炎症也起很重要的作用。但问题是,体内给药后MSCs的增殖率和存活率很低。
在糖尿病治疗过程中,如果Exendin-4结合MSCs使用,或许会起到更好的治疗效果。如果用生物材料进行封装递送体内,那更是再好不过。
近日,清华大学医学院杜亚楠课题组研究团队报道了一项研究成果,对间充质干细胞进行基因(Exendin-4)修饰获得MSC-Ex-4,可提高自身在高糖下的存活并显著增强对2型糖尿病的治疗效果。使用3D微载体进行体内递送,实现小鼠皮下注射存活时间达一个月,增强糖尿病治疗效果达到两个月以上。这项研究发表在Science Advances上,题目如下: Exendin-4 gene modification and microscaffold encapsulation promote self-persistence and antidiabetic activity of MSCs

图 研究思路示意图
1. 通过慢病毒转导系统构建Exendin-4基因修饰MSCs (MSC-Ex-4)
2. 多次系统性给药注射MSC-Ex-4可以显著改善小鼠2型糖尿病症状。
3. 通过注射3D明胶微支架辅助MSC-Ex-4,单次局部给药可实现长效治疗效果。

体外实验证明,MSC-Ex-4在高糖环境下抗凋亡和抗衰老能力增强,细胞内AMPK信号通路被激活。同时MSC-Ex-4可促进胰岛细胞增殖和抑制凋亡,并通过分泌因子激活肝脏细胞PI3K-AKT信号通路。

MSC-Ex-4 体内功能实验
动物实验表明,MSC-Ex-4明显缓解小鼠2型糖尿病症状。经MSC-Ex-4注射一周后,细胞在小鼠体内存活数量显著高于对照组,同时Exendin-4达峰时间显著延长。小鼠代谢表型显著改善。
动物实验表明,利用3DTableTrix®微载体对MSC-Ex-4细胞进行包裹和体内递送,显著延长MSC-Ex-4在体内的存活时间且增强糖尿病治疗效果。MSC-Ex-4联合3D明胶微支架局部注射治疗,可延长MSC-Ex-4存活时间至一个月,治疗效果至两个月以上。
研究中使用的3D微载体是华龛生物的核心产品3D TableTrix®微载体,相关技术源于清华大学的科技成果转化,可作为干细胞生长的微环境辅助高效干细胞治疗。
明胶微载体和细胞用明胶微载片已获得2项国家药监局药用辅料资质 (CDE审批登记号:F20210000003、F20210000496)。其中细胞用明胶微载片(Gelatin Microcarrier Tablet for Cells)已获得美国FDA DMF药用辅料资质备案(DMF:35481)。
MSCs被认为是治疗包括糖尿病在内的各种疾病最有前途的细胞类型之一。然而,静脉给药的MSCs由于肺部滞留和血液介导的炎症反应,不能在体内维持较长时间。同时,这些因素限制了细胞的存活和归巢,加速了免疫的清除,从而影响了MSCs在体内的寿命和治疗能力。
本研究证实MSC-Ex-4可以改善小鼠高血糖、高脂血症和胰岛素抵抗。不过,这项研究只是小鼠实验,期待课题组早日开展人体临床实验。本研究中可注射的3D明胶微支架 (GMs) 和MSC-Ex-4联合应用,为改善代谢功能障碍(包括糖尿病和MAFLD)以及并发症(如糖尿病足溃疡)提供了一条有希望的新途径。
回顾往期,路漫漫其修远兮,吾将上下而求索。我们将持续关注细胞治疗糖尿病,直到糖尿病被治愈的那一天。
步步先生曰:要么结合生物支架创造微环境,要么依赖细胞分泌因子改善微环境。搞不定细胞微环境,一切都白搭。

为完善中源协和生命银行微信公众平台,提升品牌服务,“脐荐康LifeBank”公众号为中源协和储户在线缴费、在线申请理赔的唯一官方线上平台。
如有疑问,您可在09:00-16:30致电4006411801咨询;也可点击“脐荐康LifeBank”-底部菜单“在线客服”7*24小时在线咨询。