国内首家沉浸式
生命科技体验馆盛大开幕
中源协和上海细胞科研中心揭幕仪式暨细胞焕新计划发布会圆满举行
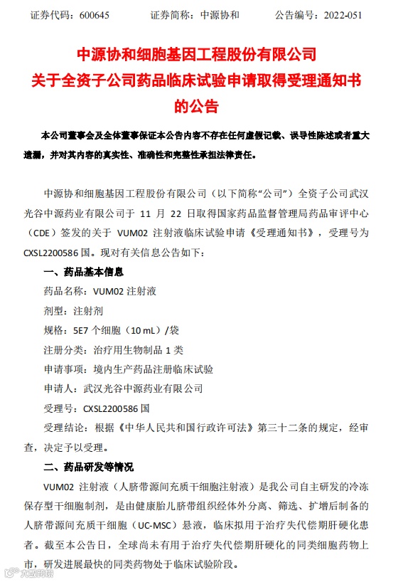
药品临床试验申请取得受理通知书
公司全资子公司武汉光谷中源药业VUM02注射液药品临床试验申请取得受理通知书 受理号CXSL2200586 国。
点击下方图片查看公告原文 ▼
荣获湖北省科学技术进步一等奖
武汉光谷中源协和作为主要完成单位的“卵巢功能不全诊疗关键技术创新及临床应用”项目,荣获湖北省科学技术进步一等奖。
“第七届中源协和生命医学奖”
评审会议在北京圆满举行
中源协和受聘成为
中国干细胞产业联盟第一届副理事长单位
“媒体走进自贸试验区”采访团到访中源协和,媒体权威报道
西太湖细胞和基因治疗
前沿技术发展系列大会
01
主办方:常州市人民政府、农工党中央科技工作委员会和农工党中央生物技术与药学工作委员会
中源协和受邀出席并做精彩发言
何维教授大会致辞
2022年第八届国际干细胞论坛
02
主办方:中国医学科学院血液病医院(中国医学科学院血液学研究所)、实验血液学国家重点实验室、国家血液系统疾病临床医学研究中心
中源协和细胞基因工程股份有限公司协办并做专业发声
论坛主席程涛教授致辞
中国干细胞第十二届年会
03
主办方:中国细胞生物学学会干细胞生物学分会
中源协和参与主办分会场四——干细胞临床研究与转化及其伦理分会场(一)
程临钊教授主持大会开幕式
第六届中国-南亚博览会
04
主办方:中国商务部和云南省人民政府
中源协和超大展台精彩亮相
2022(第十三届)细胞治疗大会
第四届细胞基因治疗产业发展与合作论坛
BIC 2022 第四届亚洲生物制药创新峰会
IGC 2022第六届免疫基因及细胞治疗大会
CGCS 2022-第三届国际细胞与基因治疗峰会
『守护成长,因爱而生』
世界脐血日特别策划视频登陆津云
『一份储存 多份希望』
中源协和脐带血多室储存技术发布

